chevron_left
chevron_right
Todo
Apuntes
Ejercicios
Exámenes
Otros
Prácticas
Test
chevron_left
chevron_right

apuntes

-

Teoria Temas Importantes

Toda la teoria importante que preguntan para el examen. Tema 1,2, 3 y 6.

Tema-3-Arquitectura-En-Capas.pdf
Tema-6-Patron-DAO-vs-Repositorio.pdf
Tema-2-Modelos-Ciclo-de-Vida--Metodologias.pdf
Tema-1-Que-es-la-ingenieria-Software.pdf

He publicado nuevos apuntes de 3º Ingeniería del Software: caso1-isw.pdf

1 página

apuntes

-

Resúmenes ISW

He publicado nuevos apuntes de 3º Ingeniería del Software: Resúmenes ISW

T8.-Pruebas.pdf
T6.-Diseno-de-la-persistencia.pdf
T5.-Diseno-de-la-logica-de-aplicacion.pdf
T4.-Casos-de-Uso.pdf
T4.-Modelado-con-UML.pdf
T2.-El-proceso-del-software.pdf

apuntes

-

ISW- Ejercicios Examen

Ejercicios de exámen resueltos en clase

Caso-Clase-Solucion-1.pdf
Enunciado-Caso-Clase-1.jpg

Ingeniería del software Guía docente 2025-2026

4 páginas

He publicado nuevos apuntes de 3º Ingeniería del Software: Resumen Teoria ISW.pdf

5 páginas

He publicado nuevos practicas de 3º Ingeniería del Software: Resumen Entrega 1 Practicas.pdf

6 páginas

He publicado nuevos apuntes de 3º Ingeniería del Software: Resumen Caso 2.pdf

7 páginas

He publicado nuevos apuntes de 3º Ingeniería del Software: Resumen Caso 1.pdf

4 páginas

He publicado nuevos apuntes de 3º Ingeniería del Software: PREGUNTAS-TEORIA-ISW.pdf

2 páginas

He publicado nuevos apuntes de 3º Ingeniería del Software: ISW-completo.pdf

21 páginas

ejercicios

-

EJERCICIOS T5 RESUELTOS

He publicado nuevos ejercicios de 3º Ingeniería del Software: EJERCICIOS T5 RESUELTOS

Ejercicio-1-RESUELTO.pdf
Ejercicio-2-RESUELTO.pdf

apuntes

-

Theory

He publicado nuevos apuntes de 3º Ingeniería del Software: Theory

Chapter-1.-Introduction-to-Software-Engineering.pdf
Chapter-2.-Software-Process.pdf
Chapter-3.-Software-Architectures.pdf

apuntes

-

ISW TODOS T1 T2 T3 T4 T5 T6 T7 T8

He publicado nuevos apuntes de 3º Ingeniería del Software: ISW TODOS T1 T2 T3 T4 T5 T6 T7 T8

ISW-Tema-1.pdf
ISW-Tema-2.pdf
ISW-Tema-3.pdf
ISW-Tema-4.pdf
ISW-Tema-5.pdf
ISW-Tema-6.pdf

apuntes

-

Resúmenes ISW

He publicado nuevos apuntes de 3º Ingeniería del Software: Resúmenes ISW

ISW-Unidad-1.pdf
ISW-Unidad-2.pdf

He publicado nuevos apuntes de 3º Ingeniería del Software: Apuntacos-Tema-2-ISW.pdf

9 páginas

He publicado nuevos apuntes de 3º Ingeniería del Software: Apuntacos-Tema-1-ISW.pdf

2 páginas

ejercicios

-

Ejercicios Parcial 1 Resueltos

He publicado nuevos ejercicios de 3º Ingeniería del Software: Ejercicios Parcial 1 Resueltos

Boletin-ejercicios-resueltos-Tema-4.pdf

He publicado nuevos ejercicios de 3º Ingeniería del Software: Ejercicios-tema-5-ISW-RESUELTO.pdf

8 páginas

He publicado nuevos apuntes de 3º Ingeniería del Software: calculadora-notas-tercero.xlsx

excel

apuntes

-

ISW RESUMEN TEMAS + SEMINARIOS

He publicado nuevos apuntes de 3º Ingeniería del Software: ISW RESUMEN TEMAS + SEMINARIOS

ISW-T1.pdf
ISW-T2.pdf
ISW-T3.pdf
ISW-S4.pdf
ISW-S5.pdf
ISW-T4.pdf

examenes

-

Teoria_ISW

Posibles preguntas de teoria de examen tema 2

TeoriaTema2ElProcesodelSoftware.pdf
TeoriaTema3ArquitecturadelSoftware.pdf
TeoriaTema6DisenodelaPersistencia.pdf
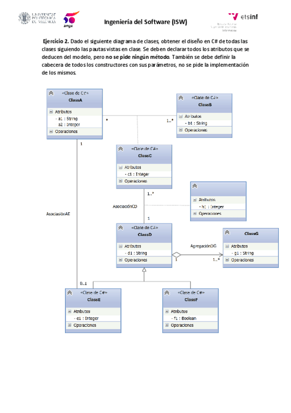
ISWDiagramaDeClases.pdf

examenes

-

CASOS ISW + EJERCICIOS EXAMEN DE TODOS LOS TEMAS

He publicado nuevos examenes de 3º Ingeniería del Software: CASOS ISW + EJERCICIOS EXAMEN DE TODOS LOS TEMAS

Case2ENGSol.pdf
RepasoCaso2.pdf
Binder2.pdf
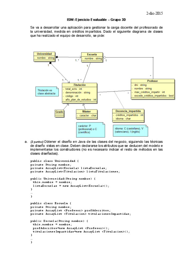
PRIMER-EJERCICIO-EVALUABLE-Solucion.pdf

ejercicios

-

EJERCICIOS DIAGRAMA DE CLASES

He publicado nuevos ejercicios de 3º Ingeniería del Software: EJERCICIOS DIAGRAMA DE CLASES

Acto1ISW11Nov16reducidovfinal.pdf
Acto1ISW26Oct2015v1.1.pdf
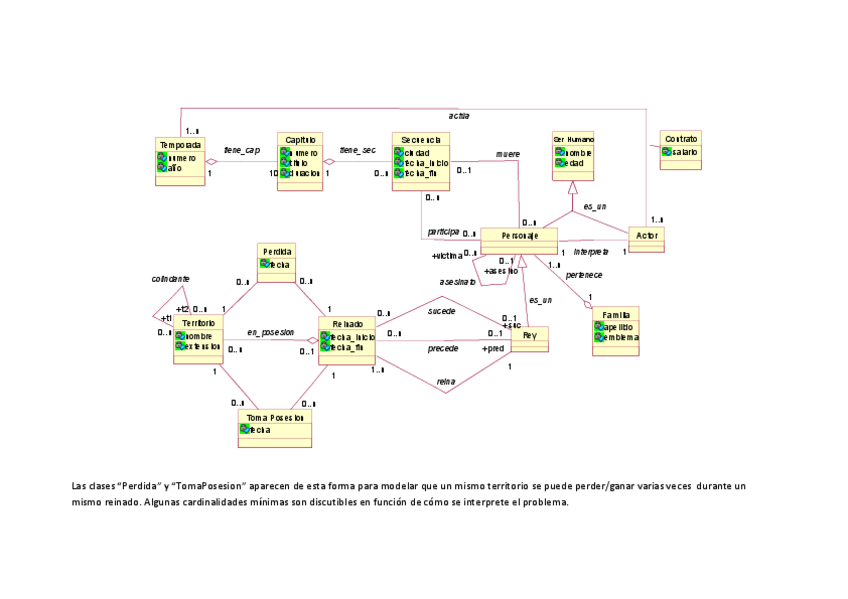
Acto1ISW27Oct2014-JuegoDeTronos.pdf
Caso-de-Estudio-TarongISW-Modelo-de-Analisis-y-Diseno.pdf
CasodeestudioEcoScooterv2-3.pdf
Ejemplo-LaAsociaciondeComerciantesacto1rec2019-20.pdf

ejercicios

-

EJERCICIOS CASOS DE USO

He publicado nuevos ejercicios de 3º Ingeniería del Software: EJERCICIOS CASOS DE USO

Acto2.pdf
CarRentalSystem-UseCasesModel-v-11.pdf
Caso-de-Estudio-GestDep2020-CU.pdf
Enunciado-Caso-de-estudio-Vehicle-Rental.pdf
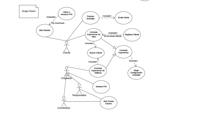
Examen-Diciembre-2019-ScapeRoom-CU.pdf
Examen-Enero-2020-recuperacion-Acto2-2019-20.pdf

examenes

-

EXAMENES 2019-2021

He publicado nuevos examenes de 3º Ingeniería del Software: EXAMENES 2019-2021

Acte1-2019-20VAL.pdf
Acte1202021VAL.pdf
Acto12019.pdf
Acto12020.pdf
Acto2-2020.pdf
Acto2-2021.pdf

ejercicios

-

Apuntes_Ejercicios_ISW

Como hacer los ejercicios prácticos del examen ISW parcial 2

CajaBlancaEn11minTema8Pruebas.pdf
CorreccionExamenActo2-CajaNegra-2021.pdf
CajaNegraEn11minTema8Pruebas.pdf

apuntes

-

Caja-Negra/Blanca-Explicación

He publicado nuevos apuntes de 3º Ingeniería del Software: Caja-Negra/Blanca-Explicación

CajaBlanca.pdf
CajaNegra.pdf

He publicado nuevos apuntes de 3º Ingeniería del Software: Recopilacion-Pregs.-Desarrollo-Examen.pdf

2 páginas

apuntes

-

TeoríaApuntes-Rexulones

He publicado nuevos apuntes de 3º Ingeniería del Software: TeoríaApuntes-Rexulones

Tema1.pdf
Tema3.pdf

He publicado nuevos test de 3º Ingeniería del Software: TestTema1.docx

word

ejercicios

-

Ejercicios resueltos Parcial 2

He publicado nuevos ejercicios de 3º Ingeniería del Software: Ejercicios resueltos Parcial 2

Ejercicios-Tema-8-parte-2.pdf
Ejercicio-Tema-4-parte-2.pdf

ejercicios

-

Ejercicios Resultos Parcial 1

He publicado nuevos ejercicios de 3º Ingeniería del Software: Ejercicios Resultos Parcial 1

Caso1-3G.pdf
Boletin-de-ejercicios-resueltos-Tema-5v2-ISW.pdf
GP1Solution.pdf
EjerciciosExamenCap4-5.pdf
Caso1-3G-demo.pdf
Boletin-ejercicios-resueltos-Tema4.pdf
Anónimo

@Anónimo

He publicado nuevos apuntes de 3º Ingeniería del Software: Isw-resum-a-resumir.pdf

6 páginas

He publicado nuevos apuntes de 3º Ingeniería del Software: MACRORESUMEN-PARCIAL-1-ISW.pdf

14 páginas

He publicado nuevos apuntes de 3º Ingeniería del Software: RESUMEN-ISW.pdf

2 páginas

apuntes

-

Ejercicios Resueltos

He publicado nuevos apuntes de 3º Ingeniería del Software: Ejercicios Resueltos

Evaluable1-optativas-Solucion-21.pdf
Evaluable2solucion.pdf
SegundoEvaluableSolucion1.pdf

He publicado nuevos apuntes de 3º Ingeniería del Software: resumen-isw-1er-parcial.pdf

pdf

He publicado nuevos apuntes de 3º Ingeniería del Software: Isw-resum-a-resumir.pdf

pdf

ejercicios

-

Diagrama de casos de uso- Resueltos

He publicado nuevos ejercicios de 3º Ingeniería del Software: Diagrama de casos de uso- Resueltos

Ejercicio-14-Pell-CU.pdf
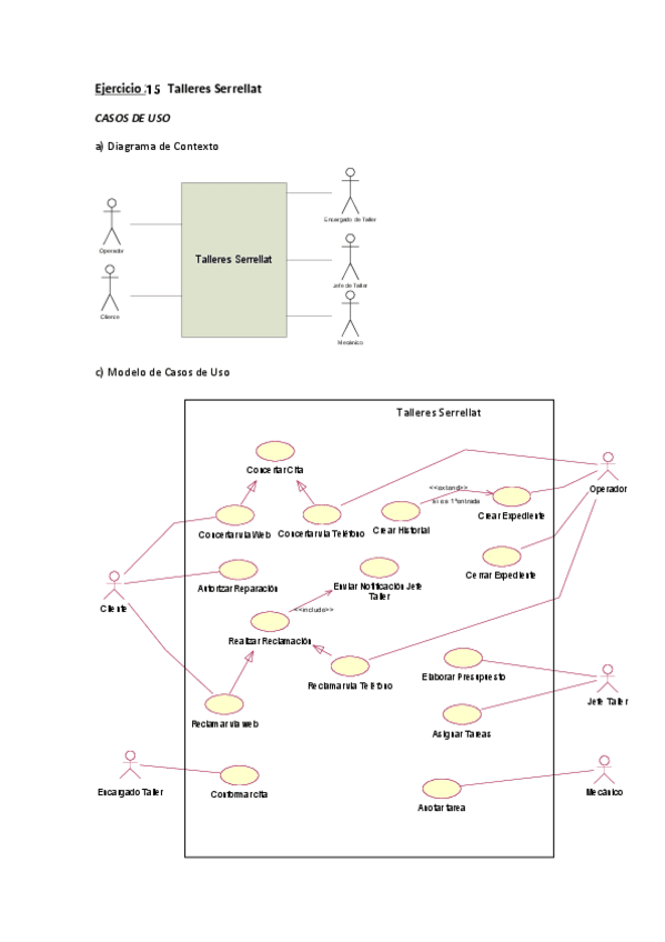
Ejercicio-15-TalleresSerrellat.pdf
ISWEjerciciosT4ModeladoUML-ENUNCIADOS.pdf
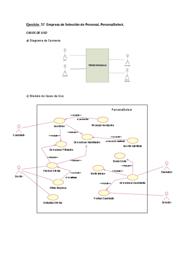
Ejercicio-17-PersonalSelect.pdf
Ejercicio-4-CursosDeVerano-ModeladoUML.pdf
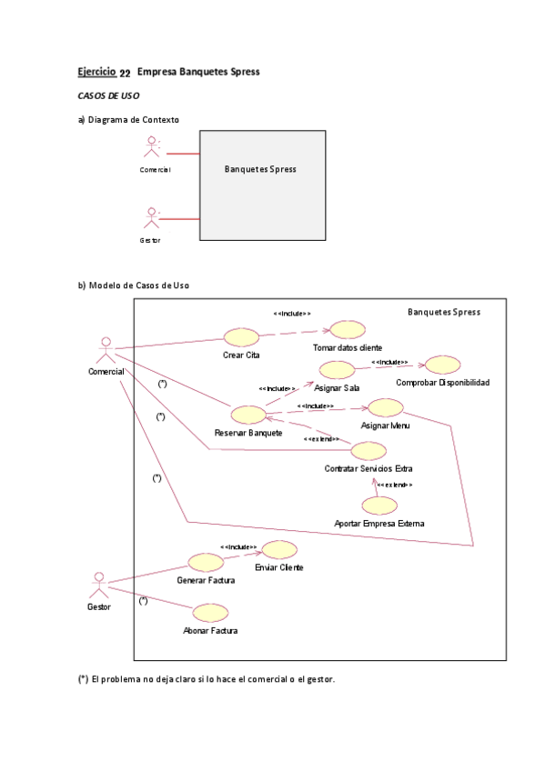
Ejercicio-22-Banquetes.pdf

apuntes

-

Ejercicios resueltos

He publicado nuevos apuntes de 3º Ingeniería del Software: Ejercicios resueltos

SolucionEjerciciosCajaNegra.pdf
SolucionEjs5y6CajaBlanca.pdf
SolucionEjs1y2CajaBlanca.pdf
SolucionEjs3y4CajaBlanca.pdf
EjemploIncrementalSolucion.pdf
Ejercicios-5-y-6-Tema-4.pdf

He publicado nuevos apuntes de 3º Ingeniería del Software: HeuristicasParticionEquivalente.pdf

1 página

apuntes

-

Pruebas de clase

He publicado nuevos apuntes de 3º Ingeniería del Software: Pruebas de clase

Correccion-caso-1.pdf
Correccion-caso-2.pdf

ejercicios

-

Ejercicios Resueltos

He publicado nuevos ejercicios de 3º Ingeniería del Software: Ejercicios Resueltos

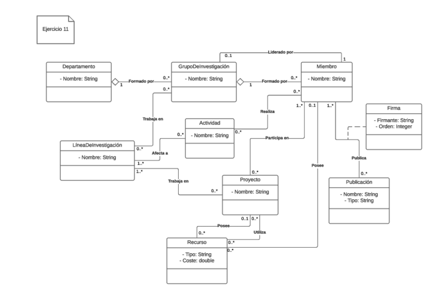
Ejercicio-11-GruposInvestigacion.pdf
Ejercicio-16-Cadena-Hoteles.pdf
Ejercicio-4-CursosDeVerano-CU.pdf
Ejercicio-10-VentaDiscos-1.pdf
Ejercicio-8-Companias-Personas.pdf
Ejercicio-17-PersonalSelect.pdf

examenes

-

Exámenes Resueltos

He publicado nuevos examenes de 3º Ingeniería del Software: Exámenes Resueltos

Acto1ISW27Oct2014-JuegoDeTronos.pdf
Acto2.pdf
Acto1ISW26Oct2015v1.pdf
Acto1ISW11Nov16reducidovfinal.pdf
cuestionessegundoparcial.pdf
Examen-Octubre2014-JuegodeTronosMC-1.pdf

He publicado nuevos apuntes de 3º Ingeniería del Software: Apunts-Parcial-2.pdf

5 páginas
Anónimo

@Anónimo

apuntes

-

Teoría

He publicado nuevos apuntes de 3º Ingeniería del Software: Teoría

ISWUnit1Chapter2.pdf
ISWUnit4Chapter6.pdf
ISWUnit4Chapter6Seminar3.pdf
ISWUnit4Chapter42.pdf
ISWUnit4Chapter6Seminar2.pdf
ISWUnit3Chapter4.pdf