Todo
Apuntes
Ejercicios
Exámenes
Prácticas
chevron_left
chevron_right
Anónimo

@Anónimo

Catalogue of Engineering Problems ejercicios sobre Problem Frames ¡TRADUCIDOS!

24 páginas

apuntes

-

Apuntes 2parcial

He publicado nuevos apuntes de 3º Ingeniería del Software: Apuntes 2parcial

SCRUM.pdf
INTROSOFTWARE.pdf

apuntes

-

Apuntes IS

He publicado nuevos apuntes de 3º Ingeniería del Software: Apuntes IS

CAPITULO8.pdf
CAPITULO9.pdf
PROBLEMSFRAMES.pdf

apuntes

-

Apuntes IS temas 1 y 2

He publicado nuevos apuntes de 3º Ingeniería del Software: Apuntes IS temas 1 y 2

tema1cap8_Diagramas-Entidad-Relacion.pdf.pdf
tema1cap9-Modelado.pdf
tema2_Problem-Frames.pdf.pdf

Resumen de los conceptos

2 páginas

apuntes

-

Ingeniería del Software

He publicado nuevos apuntes de 3º Ingeniería del Software: Ingeniería del Software

TEMA-1IS.pdf
Tema2IS.pdf
TEMA3IS.pdf
Scrum.pdf
Parcial-ingenieria-software.pdf

He publicado nuevos apuntes de 3º Ingeniería del Software: resumen completo.pdf

10 páginas

apuntes

-

Ejercicios_IS

He publicado nuevos apuntes de 3º Ingeniería del Software: Ejercicios_IS

Boletin12Ej3.pdf
Boletin1Ej5.pdf
Boletin1Ej7.pdf
Boletin1Ej6.pdf
Boletin12Ej4.pdf
Catalogotema216.pdf

He publicado nuevos apuntes de 3º Ingeniería del Software: Apuntes-parcia-1.pdf

8 páginas

He publicado nuevos apuntes de 3º Ingeniería del Software: Simple-Modelling-exercises-resuelto.pdf

4 páginas

He publicado nuevos examenes de 3º Ingeniería del Software: PARCIAL-1-202324.pdf

2 páginas

He publicado nuevos apuntes de 3º Ingeniería del Software: Tema-1-IS-Traducido.pdf

2 páginas

He publicado nuevos apuntes de 3º Ingeniería del Software: Tema-2-IS-Traducido.pdf

10 páginas

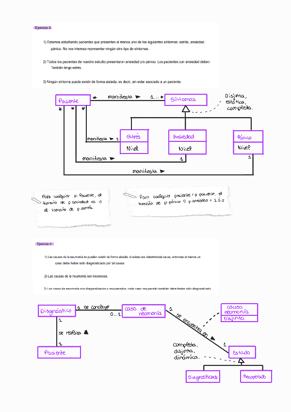
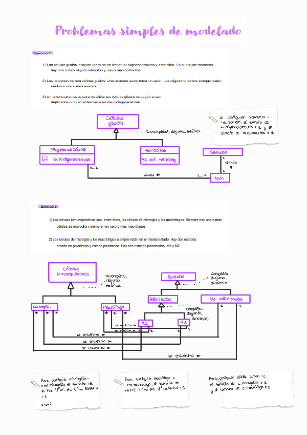
He publicado nuevos ejercicios de 3º Ingeniería del Software: Problemas-modelado-resueltos.pdf

5 páginas

He publicado nuevos apuntes de 3º Ingeniería del Software: PDF-TraducidoUNIDAD-4-APUNTES-DE-LA-CONFERENCIA-SOBRE-INGENIERIA-DE-REQUISITOS.pdf

16 páginas

He publicado nuevos apuntes de 3º Ingeniería del Software: PDF-TraducidoPautas-para-el-Modelado-de-Diagramas-de-Entidad-Relacion-ERD.pdf

21 páginas

He publicado nuevos apuntes de 3º Ingeniería del Software: PDF-TraducidoDiagramas-de-entidad-relacion.pdf

18 páginas
Anónimo

@Anónimo

He publicado nuevos apuntes de 3º Ingeniería del Software: MODELADO-IS.pdf

2 páginas

He publicado nuevos apuntes de 3º Ingeniería del Software: Resumen-Guia-Scrum.pdf

5 páginas

He publicado nuevos apuntes de 3º Ingeniería del Software: TEMA-1-GESTION-DE-PROYECTOS.pdf

4 páginas

He publicado nuevos apuntes de 3º Ingeniería del Software: Factores-de-exito-traducido.pdf

7 páginas

He publicado nuevos practicas de 3º Ingeniería del Software: LABORATORIO-1.pdf

1 página

He publicado nuevos apuntes de 3º Ingeniería del Software: TEMA-1-GESTION-DE-PROYECTOS.pdf

25 páginas

He publicado nuevos ejercicios de 3º Ingeniería del Software: Ejemplo-Scrum-Plantillas-inteligentes.pdf

11 páginas

He publicado nuevos apuntes de 3º Ingeniería del Software: TEMA-2-POSIBLES-PREGUNTAS.pdf

10 páginas

He publicado nuevos apuntes de 3º Ingeniería del Software: Esquema-SCRUM.pdf

2 páginas

apuntes

-

EXAMENES 22/23

He publicado nuevos apuntes de 3º Ingeniería del Software: EXAMENES 22/23

Solucion-primeraConv.pdf
Solucion-Primer-examen-evalucion-alternativa-G1.pdf
Solucion-Segundo-examen-evalucion-alternativa-G1.pdf

He publicado nuevos apuntes de 3º Ingeniería del Software: Tema3.-Problem-Frames.pdf

3 páginas

He publicado nuevos apuntes de 3º Ingeniería del Software: Tema2.-Modelado.pdf

2 páginas

He publicado nuevos apuntes de 3º Ingeniería del Software: Tema1.-Scrum.pdf

4 páginas

He publicado nuevos ejercicios de 3º Ingeniería del Software: Preguntas-Scrum.pdf

10 páginas

He publicado nuevos apuntes de 3º Ingeniería del Software: Ej-Modelado-Y-Frames.pdf

20 páginas

He publicado nuevos apuntes de 3º Ingeniería del Software: Temario-2o-parcial.pdf

11 páginas

He publicado nuevos apuntes de 3º Ingeniería del Software: Introduccion-IS.pdf

2 páginas

apuntes

-

Tests resueltos SCRUM

He publicado nuevos apuntes de 3º Ingeniería del Software: Tests resueltos SCRUM

testScrum1.pdf
testScrum3.pdf
TesScrum2.pdf

He publicado nuevos apuntes de 3º Ingeniería del Software: Cuestiones-IS-primer-parcial.pdf

20 páginas

He publicado nuevos apuntes de 3º Ingeniería del Software: GUIA-SCRUM-TEORIA.docx

word

He publicado nuevos apuntes de 3º Ingeniería del Software: TEMA1IS.pdf

3 páginas

He publicado nuevos apuntes de 3º Ingeniería del Software: ProblemasIS1erParcial.pdf

pdf

He publicado nuevos apuntes de 3º Ingeniería del Software: CamScanner-11-23-2021-10.pdf

4 páginas

He publicado nuevos apuntes de 3º Ingeniería del Software: Solucion-examen-ejercicio-ingenieria-IS.pdf

6 páginas

examenes

-

RESUELTO control de problemas 2021

He publicado nuevos examenes de 3º Ingeniería del Software: RESUELTO control de problemas 2021

IMG20210121104959.jpg
IMG20210121104953.jpg
IMG20210121104656.jpg
IMG20210121104650.jpg

He publicado nuevos apuntes de 3º Ingeniería del Software: Control-de-problemas-2021.pdf

2 páginas

He publicado nuevos apuntes de 3º Ingeniería del Software: ESQUEMA-de-frames-problems.pdf

7 páginas

apuntes

-

Preguntas parcial 1 Scrum

He publicado nuevos apuntes de 3º Ingeniería del Software: Preguntas parcial 1 Scrum

preguntas-scrum.pdf
preguntas-scrum2.pdf

He publicado nuevos apuntes de 3º Ingeniería del Software: Sesiones-Google-Cloud.pdf

8 páginas

apuntes

-

Temas

He publicado nuevos apuntes de 3º Ingeniería del Software: Temas

tema2.pdf
Tema1.pdf
tema-3.pdf
tema-4.pdf
problem-frames.pdf

He publicado nuevos examenes de 3º Ingeniería del Software: Parcialis.pdf

1 página

He publicado nuevos apuntes de 3º Ingeniería del Software: Is.pdf

15 páginas

apuntes

-

Teoría-IS

He publicado nuevos apuntes de 3º Ingeniería del Software: Teoría-IS

U1-IS.pdf
U2-IS.pdf
U3-IS.pdf
U4-IS.pdf

He publicado nuevos practicas de 3º Ingeniería del Software: Practicas solucionadas.zip

zip

He publicado nuevos practicas de 3º Ingeniería del Software: Enunciado Práctica 1.pdf

1 página

He publicado nuevos practicas de 3º Ingeniería del Software: Lab 4.pdf

2 páginas

He publicado nuevos examenes de 3º Ingeniería del Software: Examen Laboratorio y UML.pdf

3 páginas

He publicado nuevos practicas de 3º Ingeniería del Software: Ejercicios Prácticas.pdf

3 páginas
Anónimo

@Anónimo

He publicado nuevos practicas de 3º Ingeniería del Software: Lab 6 .pdf

2 páginas

He publicado nuevos practicas de 3º Ingeniería del Software: Lab 5.pdf

1 página

He publicado nuevos practicas de 3º Ingeniería del Software: Enunciado Práctica 2.pdf

1 página

He publicado nuevos practicas de 3º Ingeniería del Software: Enunciado Práctica 3.pdf

1 página

apuntes

-

Laboratorio Ing Software

He publicado nuevos apuntes de 3º Ingeniería del Software: Laboratorio Ing Software

LABORATORY 1.pdf
LABORATORY 2x.pdf
LABORATORY 3x.pdf
LABORATORY 4x.pdf
LABORATORY 6x.pdf
LABORATORY 7x.pdf
¡Estás al día!

¡Estás al día!

Has visto todos los archivos