Inglés II

chevron_left
chevron_right
Todo
Apuntes
Ejercicios
Exámenes
Trabajos
chevron_left
chevron_right

LISTA DE VERBOS IRREGULARES

2 páginas

LISTA DE VERBOS REGULARES

2 páginas

He publicado nuevos apuntes de 2º Inglés II: English-Guide-B1.-Parte-2.pdf

11 páginas

He publicado nuevos apuntes de 2º Inglés II: glosario.docx

word

He publicado nuevos examenes de 2º Inglés II: 3B151A64-2991-4ECD-A52A-962BED09352B.jpeg

Imagen

He publicado nuevos examenes de 2º Inglés II: Ingles-examen.jpeg

Imagen

He publicado nuevos apuntes de 2º Inglés II: About-John-Dalton-with-translation.pdf

2 páginas

He publicado nuevos apuntes de 2º Inglés II: About-Benito-Juarez-in-english-and-spanish..pdf

2 páginas

He publicado nuevos apuntes de 2º Inglés II: Como-hacer-oraciones-simples-en-ingles..pdf

1 página

He publicado nuevos apuntes de 2º Inglés II: Expressions-in-english-and-spanish..pdf

2 páginas

He publicado nuevos apuntes de 2º Inglés II: Modal-verbs-exercises.pdf

1 página

He publicado nuevos apuntes de 2º Inglés II: Exercise-of-Passive-Voice.pdf

1 página

He publicado nuevos apuntes de 2º Inglés II: Past-Continuos-exercises.pdf

1 página

He publicado nuevos apuntes de 2º Inglés II: Present-Perfect-exercises.pdf

1 página

He publicado nuevos apuntes de 2º Inglés II: Facts-and-opinions-with-translation.pdf

2 páginas

He publicado nuevos apuntes de 2º Inglés II: Difference-between-a-fact-an-opinion.pdf

1 página

He publicado nuevos apuntes de 2º Inglés II: About-Hatshepsut-in-english-and-spanish.pdf

2 páginas

He publicado nuevos apuntes de 2º Inglés II: About-World-War-II-in-english-and-spanish.pdf

2 páginas

He publicado nuevos apuntes de 2º Inglés II: Superlative-adjectives-and-past.pdf

3 páginas

He publicado nuevos apuntes de 2º Inglés II: Lengua-Adicional-al-Espanol-I-1.pdf

192 páginas

Notas importantes del desarrollo de la Odisea

1 página

He publicado nuevos apuntes de 2º Inglés II: Expresiones-interrogativo.pdf

2 páginas

He publicado nuevos apuntes de 2º Inglés II: Connectors-in-english.docx.pdf

2 páginas

He publicado nuevos apuntes de 2º Inglés II: About-the-Metropolitan-Cathedral-of-Mexico-city.docx.pdf

2 páginas

He publicado nuevos apuntes de 2º Inglés II: Examples-of-superlatives-in-english-and-spanish.docx.pdf

3 páginas

He publicado nuevos apuntes de 2º Inglés II: About-Mexican-Revolution-in-english-and-spanish.docx.pdf

2 páginas

He publicado nuevos apuntes de 2º Inglés II: Prepositions-in-for-and-to.-Examples-in-english-and-spanish.docx.pdf

1 página

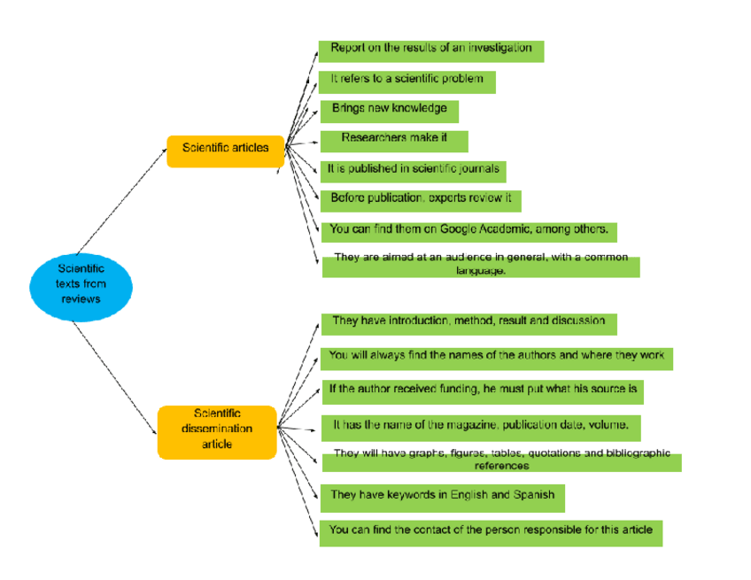
He publicado nuevos apuntes de 2º Inglés II: About-scientific-texts-from-reviews-with-translation.docx.pdf

2 páginas

He publicado nuevos apuntes de 2º Inglés II: Exercises-with-future-will-and-wont.docx.pdf

2 páginas

He publicado nuevos apuntes de 2º Inglés II: Passive-voice-exercises.docx.pdf

1 página

He publicado nuevos apuntes de 2º Inglés II: About-Marie-Curie.docx.pdf

2 páginas

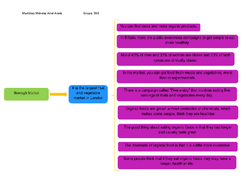
He publicado nuevos apuntes de 2º Inglés II: About-Borough-Market.docx.pdf

1 página

He publicado nuevos apuntes de 2º Inglés II: Essay-of-Pride-and-Prejudice-in-english-and-spanish-.docx.pdf

2 páginas

He publicado nuevos apuntes de 2º Inglés II: Connectors-of-reason-and-modal-verbs-examples.docx.pdf

4 páginas

He publicado nuevos apuntes de 2º Inglés II: About-anxiety-english-and-spanish.docx.pdf

Miniatura no disponible
pdf

He publicado nuevos apuntes de 2º Inglés II: Examples-in-spanish-and-english-about-connectors.docx.pdf

3 páginas

He publicado nuevos apuntes de 2º Inglés II: Adverbs-of-frequency-and-examples.docx.pdf

Miniatura no disponible
pdf

He publicado nuevos apuntes de 2º Inglés II: About-3-actor-in-english-and-spanish.docx.pdf

Miniatura no disponible
pdf

He publicado nuevos apuntes de 2º Inglés II: Can-may-and-could-examples.docx.pdf

Miniatura no disponible
pdf

He publicado nuevos apuntes de 2º Inglés II: Textos-informativos-ejemplos-en-ingles-y-espanol.docx.pdf

3 páginas

He publicado nuevos apuntes de 2º Inglés II: Textos-informativos-con-traduccion-al-ingles.docx.pdf

4 páginas

He publicado nuevos ejercicios de 2º Inglés II: Will-and-wont-exercises.pdf

2 páginas

He publicado nuevos apuntes de 2º Inglés II: Ingles-Verbs.pdf

2 páginas

He publicado nuevos trabajos de 2º Inglés II: Top-Places-to-visit-in-Dubai.pptx

Miniatura no disponible
powerpoint
Anónimo

@Anónimo

He publicado nuevos ejercicios de 2º Inglés II: 1d4bc194-54f8-4657-b4be-2b53da0c2f1c.jpeg

Imagen

He publicado nuevos apuntes de 2º Inglés II: Recursos-que-utilizar-en-textos-descriptivos.pptx

Miniatura no disponible
powerpoint

He publicado nuevos apuntes de 2º Inglés II: Vehicles-vocabulary.pdf

1 página

He publicado nuevos apuntes de 2º Inglés II: Weather-vocabulary.pdf

3 páginas

He publicado nuevos apuntes de 2º Inglés II: PRESEN-SIMPLE-AND-PRESENT-CONTINOUSS.pdf

2 páginas

He publicado nuevos trabajos de 2º Inglés II: 2.9-Music-all-around.pdf

2 páginas

He publicado nuevos trabajos de 2º Inglés II: 2.8-Natures-art.pdf

5 páginas

He publicado nuevos trabajos de 2º Inglés II: 2.7-Private-eye.pdf

3 páginas

He publicado nuevos trabajos de 2º Inglés II: 2.6-Are-we-alone.pdf

3 páginas

He publicado nuevos apuntes de 2º Inglés II: 2.10-Famous-Americans.pdf

3 páginas

He publicado nuevos trabajos de 2º Inglés II: PARIS-PROYECTO-FINAL.pdf

2 páginas

He publicado nuevos examenes de 2º Inglés II: Temario-INGLES-II.pdf

2 páginas
Anónimo

@Anónimo

He publicado nuevos ejercicios de 2º Inglés II: english-II-exercises-bloque-3-BIS.pdf

6 páginas
Anónimo

@Anónimo

Esta en ingles

2 páginas
¡Estás al día!

¡Estás al día!

Has visto todos los archivos