Integración de Sistemas y Pruebas Funcionales

chevron_left
chevron_right
Todo
Apuntes
Exámenes
Otros
Prácticas
Test
chevron_left
chevron_right

He publicado nuevos apuntes de 4º Integración de Sistemas y Pruebas Funcionales: guiapruebasfuncionalesp2.pdf

15 páginas

apuntes

-

La Biblia de Integración de Sistemas y Pruebas Funcionales

He publicado nuevos apuntes de 4º Integración de Sistemas y Pruebas Funcionales: La Biblia de Integración de Sistemas y Pruebas Funcionales

TEST-1o-PARCIAL.pdf
TEST-2o-PARCIAL.pdf

apuntes

-

Cuestiones de examen

He publicado nuevos apuntes de 4º Integración de Sistemas y Pruebas Funcionales: Cuestiones de examen

cuestiones-2-parcial.pdf
cuestiones-1-parcial.pdf

He publicado nuevos apuntes de 4º Integración de Sistemas y Pruebas Funcionales: pruebas-funcionales-segundo-parcial.pdf

14 páginas

He publicado nuevos apuntes de 4º Integración de Sistemas y Pruebas Funcionales: Integracion-2o-Parcial.pdf

18 páginas

He publicado nuevos apuntes de 4º Integración de Sistemas y Pruebas Funcionales: Resumen-completo-primer-parcial.pdf

18 páginas

test

-

TEST 2 PARCIAL

He publicado nuevos test de 4º Integración de Sistemas y Pruebas Funcionales: TEST 2 PARCIAL

CORRECCION-RAPIDA.pdf
ESTUDIAR.pdf
RESUELTO.pdf

apuntes

-

Resúmenes y Esquemas Integ. Sistemas y Pruebas Funcionales

He publicado nuevos apuntes de 4º Integración de Sistemas y Pruebas Funcionales: Resúmenes y Esquemas Integ. Sistemas y Pruebas Funcionales

SistemaElectricoApuntesISPF.pdf
SistemasdeControldeVueloApuntesISPF.pdf
SistemadeDeteccionyExtinciondeIncendiosApuntesISPF.pdf
SistemadeCombustibleApuntesISPF.pdf
PlantadePotenciaApuntesISPF.pdf

He publicado nuevos apuntes de 4º Integración de Sistemas y Pruebas Funcionales: Teoria-ISPF-Completo.pdf

114 páginas

He publicado nuevos apuntes de 4º Integración de Sistemas y Pruebas Funcionales: Teoria-resumida-2-parcial.pdf

15 páginas

examenes

-

Cuestiones y Tests Segundo Parcial

He publicado nuevos examenes de 4º Integración de Sistemas y Pruebas Funcionales: Cuestiones y Tests Segundo Parcial

Cuestiones-Segundo-Parcial.pdf
Tests-Segundo-Parcial.pdf

examenes

-

Cuestiones y Tests Primer Parcial

He publicado nuevos examenes de 4º Integración de Sistemas y Pruebas Funcionales: Cuestiones y Tests Primer Parcial

Cuestiones-Primer-Parcial.pdf
Tests-Primer-Parcial.pdf

He publicado nuevos apuntes de 4º Integración de Sistemas y Pruebas Funcionales: IntdeSistemasyPruebasFuncionales.pdf

96 páginas

He publicado nuevos otros de 4º Integración de Sistemas y Pruebas Funcionales: Lorena-Calvente-Roldan-Integracion-de-Sistemas-y-Pruebas-Funcionales.pdf

4 páginas

He publicado nuevos apuntes de 4º Integración de Sistemas y Pruebas Funcionales: Esquemas-ISPF.pdf

10 páginas

apuntes

-

Teoría resumida

He publicado nuevos apuntes de 4º Integración de Sistemas y Pruebas Funcionales: Teoría resumida

pruebas-funcionales-de-todos-los-sistemas.pdf
Teoria-resumida.pdf

apuntes

-

Apuntes

He publicado nuevos apuntes de 4º Integración de Sistemas y Pruebas Funcionales: Apuntes

NORMATIVA.pdf
PROCESO-DE-VALIDACION-Y-VERIFICACION.pdf
CARACTERISTICAS-DE-LAS-PRUEBAS-FUNCIONALES.pdf
EL-PROCESO-PRODUCTIVO.pdf
METROLOGIA-Y-MEDIOS-DE-PRUEBA.pdf
SISTEMAS-NEUMATICOS.pdf
Anónimo

@Anónimo

apuntes

-

Resumen de Pruebas Funcionales

He publicado nuevos apuntes de 4º Integración de Sistemas y Pruebas Funcionales: Resumen de Pruebas Funcionales

resumenPF.pdf
resumenPFACTUALIZADO.pdf

He publicado nuevos examenes de 4º Integración de Sistemas y Pruebas Funcionales: Cuestiones-Tipo-Primer-Parcial.pdf

24 páginas

He publicado nuevos examenes de 4º Integración de Sistemas y Pruebas Funcionales: Resuelto-Segundo-Parcial-27-05-2019-ISPF.pdf

14 páginas

He publicado nuevos apuntes de 4º Integración de Sistemas y Pruebas Funcionales: Esquemas por temas Segundo Parcial ISPF.pdf

12 páginas

He publicado nuevos examenes de 4º Integración de Sistemas y Pruebas Funcionales: Examen de 2018 y Anotaciones Segundo Parcial.pdf

9 páginas

apuntes

-

Apuntes segundo parcial 18-19

He publicado nuevos apuntes de 4º Integración de Sistemas y Pruebas Funcionales: Apuntes segundo parcial 18-19

Tema 7 - ATA Sistemas Neumáticos.pdf
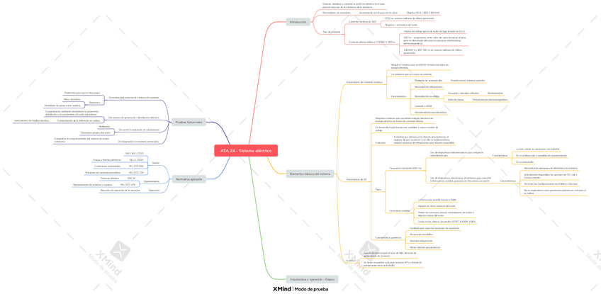
Tema 8 - ATA 24 Sistema Eléctrico.pdf
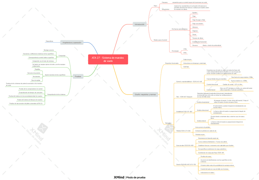
Tema 9 - ATA 27 Sistema de Mandos de Vuelo.pdf
Tema 6 - ATA 32. Tren de aterrizaje.pdf
Tema 10 - ATA 24 Sistema de Detección y Extinción de Incendios.pdf
Tema 11 - ATA 28 Sistema de Combustible.pdf

He publicado nuevos apuntes de 4º Integración de Sistemas y Pruebas Funcionales: ISPF ATA 6X-7X PWP 2015.pdf

63 páginas

apuntes

-

Segundo Parcial

He publicado nuevos apuntes de 4º Integración de Sistemas y Pruebas Funcionales: Segundo Parcial

CHARLA SEGUNDO PARCIAL.pdf
8. ATA 24 Sistema eléctrico ISPF.pdf
12.1 Anotaciones extras y VSM.pdf
6. ATA 32 Tren de aterrizaje Landing gear ISPF.pdf
9. ATA 27 Sistema de mandos de vuelo ISPF.pdf
11. ATA 28 Sistema de combustible ISPF.pdf

apuntes

-

Diapositivas con anotaciones

Curso 2018-2019

4. Metrología y Medios de Prueba con anotaciones ISPF.pdf
1. Proceso Productivo y Pruebas Funcionales con anotaciones ISPF.pdf
2. Características de las pruebas funcionales apuntes con anotaciones ISPF.pdf
3. Proceso de validación y verificación ISPF.pdf
2.0 El porqué de tantas pruebas con anotaciones ISPF.pdf
2.1 Características de las Pruebas funcionales apuntes con anotaciones ISPF.pdf

apuntes

-

Apuntes a ordenador por temas

Apuntes completos. Curso 2018-2019

1. El proceso productivo ISPF.pdf
3. V&V ISPF.pdf
4. Metrología y Medios de Prueba ISPF.pdf
2. El por qué y características Pruebas funcionales ISPF.pdf
5. ATA 29 Sistema hidráulico ISPF.pdf
7. ATAs 36- 21, 30, 35 Sistema neumático ISPF.pdf

TEST Y CUESTIONES RESUELTAS

10 páginas

test

-

Test Integración Primer Parcial

He publicado nuevos test de 4º Integración de Sistemas y Pruebas Funcionales: Test Integración Primer Parcial

Respuestas Test Primer Parcial Integración.pdf
Enunciado Preguntas Test Primer Parcial Integración.pdf
Correción Preguntas test Primer Parcial Integración Resueltas.pdf
Correción Preguntas test Primer Parcial Integración Resueltas.pdf

apuntes

-

Apuntes Primer Parcial 18-19

He publicado nuevos apuntes de 4º Integración de Sistemas y Pruebas Funcionales: Apuntes Primer Parcial 18-19

Tema 2 - El porqué de las Pruebas Funcionales.pdf
Tema 5 - ATA 29. Sistema Hidráulico.pdf
Tema 1 - Pruebas funcionales y proceso productivo.pdf
Tema 4 - Metrología y medios de prueba.pdf
Tema 3 - Características de las Pruebas Funcionales.pdf

He publicado nuevos examenes de 4º Integración de Sistemas y Pruebas Funcionales: IMPORTANTE PRIMER PARCIAL.pdf

13 páginas

No evaluable

4 páginas

He publicado nuevos apuntes de 4º Integración de Sistemas y Pruebas Funcionales: Curso Lean manufacturing.pdf

68 páginas

He publicado nuevos apuntes de 4º Integración de Sistemas y Pruebas Funcionales: Clase de repaso 15 mayo.pdf

5 páginas

apuntes

-

APUNTES SEGUNDO PARCIAL DE INTEGRACIÓN DE SISTEMAS

He publicado nuevos apuntes de 4º Integración de Sistemas y Pruebas Funcionales: APUNTES SEGUNDO PARCIAL DE INTEGRACIÓN DE SISTEMAS

SISTEMA ELECTRICO.pdf
SUPERFICIES DE CONTROL.pdf
TREN DE ATERRIZAJE.pdf
SISTEMA_ANTIINCENDIOS.pdf
SISTEMA DE COMBUSTIBLE.pdf
PLANTA DE POTENCIA.pdf

apuntes

-

APUNTES INTEGRACIÓN DE SISTEMAS Y PRUEBAS FUNCIONALES (Diapositivas comentadas)

He publicado nuevos apuntes de 4º Integración de Sistemas y Pruebas Funcionales: APUNTES INTEGRACIÓN DE SISTEMAS Y PRUEBAS FUNCIONALES (Diapositivas comentadas)

1. Apuntes Integración de Sistemas - Normativa.pdf
2. Apuntes Integración de Sistemas - Pruebas funcionales y proceso productivo.pdf
3. Apuntes Integración de Sistemas - Caracteristicas de las pruebas funcionales.pdf
4. Apuntes Integración de Sistemas - Proceso de validacion y verificacion.pdf
5. Apuntes Integración de Sistemas - Metrologia y medios de prueba.pdf
6. Apuntes Integración de Sistemas - Sistema neumático.pdf

He publicado nuevos apuntes de 4º Integración de Sistemas y Pruebas Funcionales: LIBRO Integración de Sistemas.pdf

139 páginas

examenes

-

PREGUNTAS DE TEST - PARCIAL 2008

He publicado nuevos examenes de 4º Integración de Sistemas y Pruebas Funcionales: PREGUNTAS DE TEST - PARCIAL 2008

Test Integración de Sistemas 2008 (1).pdf
Test Integración de Sistemas 2008 (2).pdf
Test Integración de Sistemas 2008 (3).pdf
Test Integración de Sistemas 2008 (4).pdf
Test Integración de Sistemas 2008 (5).pdf

apuntes

-

APUNTES PRIMER PARCIAL DE SISTEMAS

He publicado nuevos apuntes de 4º Integración de Sistemas y Pruebas Funcionales: APUNTES PRIMER PARCIAL DE SISTEMAS

METROLOGIA_INTEGRACION.pdf
V&V_INTEGRACION.pdf
LEAN MANUFACTURING.pdf
sistema_neumatico_integracion.pdf
HIDRAULICO.pdf
PROCESO_PRODUCTIVO_INTEGRACION.pdf

apuntes

-

DIAPOSITIVAS

He publicado nuevos apuntes de 4º Integración de Sistemas y Pruebas Funcionales: DIAPOSITIVAS

1. NORMATIVA.pdf
1. Normativa_2018 ISPF.pdf
2.ISPF Pruebas Funcionales y Proceso Productivo_2015.pdf
3.ISPF CARACTERÍSTICAS DE LAS PRUEBAS FUNCIONALES_2015.pdf
4.ISPF V&V_2015.pdf
5. Metrologia y Medios de Prueba.pdf
¡Estás al día!

¡Estás al día!

Has visto todos los archivos