Integración en aves y conejos

chevron_left
chevron_right
Todo
Apuntes
Ejercicios
Exámenes
Prácticas
Trabajos
chevron_left
chevron_right

Este es un resumen muy resumido de las enfermedades de pollos. Te recomiendo que antes de mirarte este, te mires los documentos donde viene toda la información, ya que hay cosas que no están explicadas y que puedes no entender sin todo lo anterior. Ánimo!

9 páginas

Recopilación de TODAS las enfermedades de infecciosas que se dan en pollos, virus, hongos y bacterias. Todo está más explicado que en mi otro documento "RESUMEN ENFEREMDADES POLLOS", el cual te invito a descargar, para tenerlo todo más resumido de cara al

15 páginas

Es una recopilación de todos los temas de Marimar, muy bien desarrollados. Pero la última parte que es de producción y no la da ella, es un resumen muy resumido de alimentación, reproducción...

54 páginas

Toda la parte de parásitos en un documento

8 páginas

Estas son las imágenes de anatomía patológica del año 2026. Se darán en dos seminarios impartidos por Charlie y equivalen a 2 puntos del examen con 4 fotos, donde se explicará la lesión y la etiología de la misma. No son fotos mías, así que no le digais a

3 páginas

Este es un resumen de toda la parte de infecciosas de conejos, con imágenes y todo. UN RESUMEN

7 páginas

He publicado nuevos apuntes de 4º Integración en aves y conejos: IAC-CUNICULTURA-curso-24-25.pdf

69 páginas

He publicado nuevos apuntes de 4º Integración en aves y conejos: RECORDATORIO-INFECCIOSAS-AVES.pdf

9 páginas

He publicado nuevos apuntes de 4º Integración en aves y conejos: Problemas--seminarios-de-pollos.pdf

14 páginas

apuntes

-

Parasitosis 2026

He publicado nuevos apuntes de 4º Integración en aves y conejos: Parasitosis 2026

NEMATODOS-AVES.pdf
CESTODOSIS-AVES.pdf
PARASITOSIS-CUTANEAS-AVES.pdf

He publicado nuevos apuntes de 4º Integración en aves y conejos: tema-sector-aves-2026-con-graficas-actualizadas.pdf

27 páginas

He publicado nuevos apuntes de 4º Integración en aves y conejos: APUNTES-EN-COLIBACILOSIS-SALMONELOSIS-y-CAMPILOBACTERIOSIS.pdf

6 páginas

He publicado nuevos apuntes de 4º Integración en aves y conejos: REPASO-INFECCIOSAS-AVES-2026-con-imagenes.pdf

5 páginas

apuntes

-

AVES POR BLOQUES

He publicado nuevos apuntes de 4º Integración en aves y conejos: AVES POR BLOQUES

AVICULTURA_NUTRICION.pdf
PARASITO_AVES.pdf
OTRAS_ENF_AVES.pdf.pdf

He publicado nuevos apuntes de 4º Integración en aves y conejos: 8.MAREK.png

Imagen

He publicado nuevos apuntes de 4º Integración en aves y conejos: REPRODUCTOR-AVES-2026.pdf

12 páginas

He publicado nuevos apuntes de 4º Integración en aves y conejos: t3-laringo-y-etc.png

Imagen

He publicado nuevos apuntes de 4º Integración en aves y conejos: T4-enfermedades-respiratorias.png

Imagen

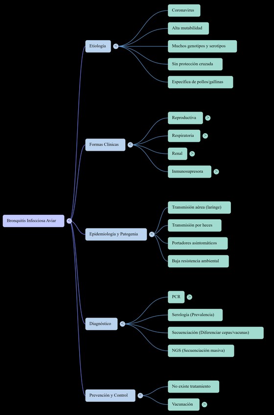
He publicado nuevos apuntes de 4º Integración en aves y conejos: 1.-MAPA-CONCEPTUAL-BRONQUITIS-AVIAR.png

Imagen

apuntes

-

AVES - Apuntes en preguntas y respuestas

Apuntes actualizados en forma de preguntas y respuestas para un estudio más dinámico. Próximamente subiré más apuntes del bloque de producción con el mismo formato. Sígueme para recibir notificaciones cuando lo haga y suerte con el estudio :)

IAC-Preguntas-y-respuestas-clases-1-y-2.pdf

He publicado nuevos apuntes de 4º Integración en aves y conejos: APUNTES-CONEJOS-TODO.pdf

139 páginas

He publicado nuevos apuntes de 4º Integración en aves y conejos: QUINIELA-2020-RESUELTA.pdf

4 páginas

del temario resueltos y explicados

7 páginas

He publicado nuevos apuntes de 4º Integración en aves y conejos: ENF-DE-CADA-TIPO-DE-PRODU-CONEJOS.pdf

1 página

He publicado nuevos apuntes de 4º Integración en aves y conejos: RESUMENES-SANIDAD (aves).pdf

26 páginas

apuntes

-

CONEJOS

He publicado nuevos apuntes de 4º Integración en aves y conejos: CONEJOS

IAC_TEMA_1.pdf
IAC_TEMA_2.pdf
IAC_TEMA_3.pdf
IAC_TEMA_4.pdf
IAC_TEMA_5.pdf
IAC_TEMA_6.pdf

apuntes

-

APUNTES - AVES QA Enfermedades (infecciosas y parasitarias)

Apuntes en forma de preguntas y respuestas de enfermedades infecciosas y parasitarias.

BRONQUITIS-INFECCIOSA-AVIAR-.pdf
INFLUENZA-AVIAR-GRIPE-AVIAR-o-GA-EDO-Y-ZOONOSIS-.pdf
ENFERMEDAD-DE-NEWCASTLE-EN-.pdf
LARINGOTRAQUEITIS-INFECCIOSA-LGI-EDO-.pdf
DIFTEROVIRUELA-VIRUELA-AVIAR--DIFTERIA-AVIAR-.pdf
PNEUMOVIROSIS-AVIAR-SCH--RTP-.pdf

apuntes

-

AVES QA Producción y Reproducción

Producción, reproducción y enfermedades (infecciosas y parasitarias) en formato Q&A.

AVES-QandA-Temas-ECONOMIA-Y-GENETICA-1-4.pdf
AVES-QandA-TEMAS-NUTRICION-19-22.pdf
AVES-QandA-BLOQUE-REPRODUCCION.pdf
AVES-QandA-Temas-5-7-reproductores-e-incubacion.pdf
AVES-QandA-TEMA-8-10-broilers-cria-manejo-ambiente-y-productividad.pdf
AVES-QandA-TEMAS-11-15-cria-de-pollitas-manejo-de-ponedoras-manejo-del-huevo.pdf

apuntes

-

CONEJOS TODO (QA)

Parte de producción mejorada y revisada, parte de enfermedades completas, incluyendo anatomía patológica, y formato QA. Espero que os sirva mis kologs <3

Conejos-Produccion-QandA-version-mejorada.pdf
Conejos-TODAS-ENFERMEDADES-APG-parte-1.pdf
Conejos-TODAS-ENFERMEDADES-APGQandA-parte-2.pdf

147 preguntas y respuestas de la parte de producción de conejos, que combina preguntas muy cortas, preguntas en forma de tabla, preguntas en forma de casos clínicos (reproducción), preguntas de interpretación de gráficas y otros.

36 páginas

He publicado nuevos apuntes de 4º Integración en aves y conejos: INFECCIOSAS-CON-DIBUJOS-tema-1-2-3-5-6-7.pdf

7 páginas

He publicado nuevos apuntes de 4º Integración en aves y conejos: TABLAS-INFECCIOSAS-aves-2025.pdf

10 páginas

He publicado nuevos apuntes de 4º Integración en aves y conejos: DIFERENCIALES-DE-AVES.pdf

3 páginas

He publicado nuevos apuntes de 4º Integración en aves y conejos: INFECCIOSAS-DE-POLLOS-pero-con-cuentos-de-chatgpt.pdf

39 páginas

apuntes

-

Apuntes de clase nutri aves

He publicado nuevos apuntes de 4º Integración en aves y conejos: Apuntes de clase nutri aves

t1-nutri-aves.pdf
t2-nutri-aves.pdf
Anónimo

@Anónimo

He publicado nuevos apuntes de 4º Integración en aves y conejos: Quinielas-conejos-primer-cuatri.pdf

24 páginas

He publicado nuevos apuntes de 4º Integración en aves y conejos: CONEJOS-FORMACION-PLAN-VACUNAL.pdf

4 páginas

Tabla resumen con las enfermedades en conejos

5 páginas

He publicado nuevos apuntes de 4º Integración en aves y conejos: INFECCIOSAS-CONEJOS-COMPLETO.pdf

12 páginas

He publicado nuevos apuntes de 4º Integración en aves y conejos: APUNTES-CONEJOS-COMPLETOS.pdf

37 páginas
Anónimo

@Anónimo

apuntes

-

INFECCIOSAS DE AVES formato preguntas

He publicado nuevos apuntes de 4º Integración en aves y conejos: INFECCIOSAS DE AVES formato preguntas

INFECCIOSAS-DE-AVES-formato-preguntas.pdf

He publicado nuevos apuntes de 4º Integración en aves y conejos: Parasito-completo.pdf

10 páginas

He publicado nuevos apuntes de 4º Integración en aves y conejos: Infecciosas-completo.pdf

30 páginas
Anónimo

@Anónimo

He publicado nuevos examenes de 4º Integración en aves y conejos: Examen-Aves-mayo-2024.pdf

3 páginas

He publicado nuevos apuntes de 4º Integración en aves y conejos: conejos.pdf

33 páginas

He publicado nuevos apuntes de 4º Integración en aves y conejos: Otras-enfermedades-aves.pdf

4 páginas

He publicado nuevos apuntes de 4º Integración en aves y conejos: Enfermedades-inmunosupresoras-tablas.pdf

2 páginas

He publicado nuevos apuntes de 4º Integración en aves y conejos: Enfermedades-respiratorias-tablas.pdf

5 páginas
Anónimo

@Anónimo

examenes

-

Conejos

He publicado nuevos examenes de 4º Integración en aves y conejos: Conejos

Programa-sanitario.pdf
Produccion.pdf
APG.pdf

He publicado nuevos ejercicios de 4º Integración en aves y conejos: KAHOOT-AV-CASOS-ZOOTECNIA.pdf

1 página

He publicado nuevos practicas de 4º Integración en aves y conejos: CASOS-ZOOTECNIA-aves.pdf

3 páginas

He publicado nuevos apuntes de 4º Integración en aves y conejos: Quinielas conejos 2023.pdf

5 páginas
Anónimo

@Anónimo

He publicado nuevos apuntes de 4º Integración en aves y conejos: tablas-enfermedades-conejos.pdf

5 páginas
Anónimo

@Anónimo

He publicado nuevos examenes de 4º Integración en aves y conejos: RECOPILACION-QUINIELAS-CORREGIDAS.pdf

4 páginas
Anónimo

@Anónimo

He publicado nuevos examenes de 4º Integración en aves y conejos: EXAMEN-PRODUCCION-CORREGIDO-MAYO-2023.pdf

3 páginas
Anónimo

@Anónimo

apuntes

-

AVICULTURA sanidad

PATOLOGÍAS DE LAS AVES

TABLAS-DE-PATOLOGIAS-EN-AVICULTURA.pdf
Patologias-por-cuadros-clinicos.pdf

He publicado nuevos apuntes de 4º Integración en aves y conejos: Apuntes-Aves-y-Conejos.pdf

32 páginas

apuntes

-

CONEJOS RESUMEN

Resumenes de APG Y del plan vacunal de conejos tras tutorías con profesores

APG-CONEJOS.pdf
PLAN-VACUNAL-CONEJOS.pdf

He publicado nuevos apuntes de 4º Integración en aves y conejos: CASOS-zootecnicos-avicultura.pdf

7 páginas
Anónimo

@Anónimo

He publicado nuevos apuntes de 4º Integración en aves y conejos: TEMA-10.-SALMONELLA.pdf

9 páginas