chevron_left
chevron_right
Todo
Apuntes
Trabajos
chevron_left
chevron_right

Cuadro comparativo claro y organizado sobre las principales infecciones vaginales y vaginosis, ideal para estudio rápido en Medicina. Incluye comparación de: Agente etiológico Características del flujo vaginal pH vaginal Manifestaciones clínicas Diagnósti

1 página

Apunte claro y estructurado sobre el tratamiento con insulina, útil para estudio en Endocrinología y Medicina Interna. Incluye: Tipos de insulina (rápida, ultrarrápida, intermedia, prolongada) Perfiles de acción Esquemas terapéuticos (basal-bolo, NPH, cor

2 páginas

Resumen claro y actualizado sobre los criterios diagnósticos y recomendaciones clínicas en Diabetes Mellitus tipo 2. Incluye: Criterios de diagnóstico (glucosa en ayuno, HbA1c, PTOG, glucosa casual) Metas de control glucémico y seguimiento Cambios en esti

1 página

Apunte claro y estructurado sobre la fisiología y fisiopatología de la Diabetes Mellitus tipo 2, elaborado para estudio en Medicina. Incluye: Resistencia a la insulina en músculo, hígado y tejido adiposo Disfunción de las células beta pancreáticas Alterac

1 página

Resumen claro y estructurado sobre el tratamiento de las crisis hipertensivas, útil para estudio clínico y repaso en servicios de urgencias. Incluye: Diferencia entre urgencia y emergencia hipertensiva Objetivos de reducción de presión arterial según el e

1 página

Apunte claro y resumido sobre los medicamentos utilizados en la crisis hipertensiva, útil para estudio clínico y repaso en urgencias. Incluye: Diferencia entre urgencia y emergencia hipertensiva Fármacos de elección (labetalol, nitroprusiato, nicardipino,

1 página

Apunte práctico y claro sobre la técnica correcta para medir la presión arterial, elaborado para Interacción Básico-Clínica II (Medicina UNAM, segundo año). Incluye preparación del paciente, selección del manguito, posición adecuada, técnica auscultatoria

1 página

Cuadro comparativo claro y completo sobre las diferencias entre los hematomas epidural y subdural, ideal para repaso rápido. Incluye: Origen del sangrado Clínica típica Evolución temporal Hallazgos en TAC Signos clave (intervalo lúcido, forma en TAC,

1 página

Apunte completo y claro sobre la Ley de Monro-Kellie, fundamental para comprender la regulación de la presión intracraneal (PIC). Incluye explicación sencilla del principio de volumen intracraneal, los tres componentes (parénquima cerebral, sangre y LCR),

3 páginas

Apunte completo y actualizado sobre el tratamiento del Evento Vascular Cerebral (EVC) según guías clínicas. Incluye: Cadena de supervivencia neurológica Tiempos críticos (ventana terapéutica 0–4.5 h, metas de imagen, metas de presión arterial) Fibrinól

1 página

Apunte completo sobre la evaluación de los 12 pares craneales, elaborado para la materia Interacción Básico-Clínica II (Medicina UNAM, segundo año). Incluye: Función principal de cada par craneal Maniobras de exploración paso a paso Hallazgos normales

2 páginas

Apunte detallado y visual del tema “Maniobras de Exploración de Oído” de la materia Interacción Básico Clínica II (Medicina UNAM, 2° año). Incluye los pasos de inspección, palpación, otoscopía y hallazgos clínicos más comunes. Ideal para repaso antes de p

1 página

Cuadro comparativo del tema “Tipos de infecciones de oído” de la materia Interacción Básico Clínica II (Medicina UNAM, 2° año). Incluye diferencias entre otitis externa, media y interna: agente causal, síntomas, diagnóstico y tratamiento general. Ideal pa

1 página

He publicado nuevos trabajos de 2º Interacción Básico-Clínica Ii: Arbol-de-decisiones.-Sanchez-Gonzalez-Camila.-2241.pdf

1 página

Cuadro comparativo del tema “Enfermedades respiratorias” de la asignatura Interacción Básico-Clínica II (Medicina UNAM, segundo año). Incluye etiología, signos y síntomas, diagnóstico diferencial, tratamiento y prevención de las principales patologías res

1 página

He publicado nuevos apuntes de 2º Interacción Básico-Clínica Ii: Tratamiento-de-covid.-SanchezGonzalezCamila.pdf

1 página

He publicado nuevos apuntes de 2º Interacción Básico-Clínica Ii: Portafolio-de-Evidencias-Caso-Patricia-Menopausia.pdf

15 páginas

He publicado nuevos apuntes de 2º Interacción Básico-Clínica Ii: Portafolio-de-Evidencias-Caso-Elvira-Sx-Metabolico.pdf

16 páginas

He publicado nuevos apuntes de 2º Interacción Básico-Clínica Ii: Portafolio-de-Evidencias-Caso-Azucena-ECV-Transitorio.pdf

18 páginas

He publicado nuevos apuntes de 2º Interacción Básico-Clínica Ii: Ejemplo-de-historia-clinica.pdf

7 páginas

He publicado nuevos apuntes de 2º Interacción Básico-Clínica Ii: Ejemplo-de-Historia-Clinica.pdf

7 páginas

He publicado nuevos apuntes de 2º Interacción Básico-Clínica Ii: Ejemplo-de-historia-clinica.pdf

7 páginas

He publicado nuevos apuntes de 2º Interacción Básico-Clínica Ii: Portafolio-Diabetes-y-dislipidemias.pdf

29 páginas

He publicado nuevos apuntes de 2º Interacción Básico-Clínica Ii: Tabla-Tipos-de-vaginosis-y-tabla-de-accion-citologia-cervical..pdf

4 páginas

He publicado nuevos apuntes de 2º Interacción Básico-Clínica Ii: Infografia-Autoexploracion-de-mama.pdf

1 página

He publicado nuevos apuntes de 2º Interacción Básico-Clínica Ii: Portafolio-Vaginosis-bacteriana.pdf

6 páginas

He publicado nuevos apuntes de 2º Interacción Básico-Clínica Ii: Portafolio-Menopausia-y-climaterio..pdf

6 páginas

He publicado nuevos apuntes de 2º Interacción Básico-Clínica Ii: modelos-teoricos-salud-enf.pdf

4 páginas

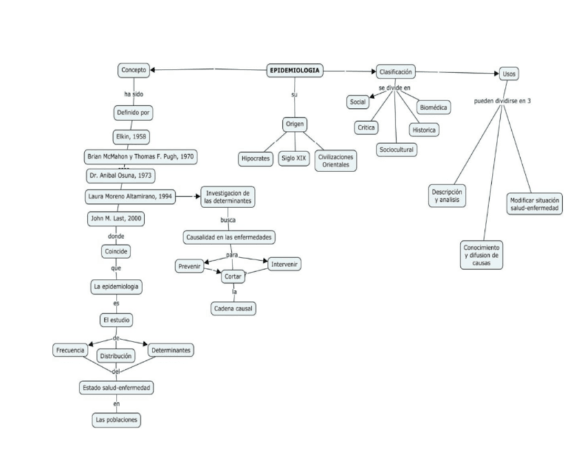
He publicado nuevos apuntes de 2º Interacción Básico-Clínica Ii: epidemiologia.pdf

1 página

He publicado nuevos apuntes de 2º Interacción Básico-Clínica Ii: Sintomas-y-signos.pdf

31 páginas

He publicado nuevos apuntes de 2º Interacción Básico-Clínica Ii: fiebre-tifoidea-1.pdf

13 páginas

He publicado nuevos apuntes de 2º Interacción Básico-Clínica Ii: Hematomas.pdf

1 página

He publicado nuevos apuntes de 2º Interacción Básico-Clínica Ii: caso-2-de-IBC.pdf

1 página

He publicado nuevos apuntes de 2º Interacción Básico-Clínica Ii: Lesiones-Craneales.pdf

1 página

apuntes

-

Síndromes Músculo esqueleticos

He publicado nuevos apuntes de 2º Interacción Básico-Clínica Ii: Síndromes Músculo esqueleticos

sx-musculoesqueleticofinal.pdf

He publicado nuevos apuntes de 2º Interacción Básico-Clínica Ii: Lesiones-secundarias.pdf

3 páginas

He publicado nuevos apuntes de 2º Interacción Básico-Clínica Ii: Lesiones-primarias.pdf

1 página
Anónimo

@Anónimo

He publicado nuevos apuntes de 2º Interacción Básico-Clínica Ii: Cardio _3 apunte clínicas (1).pdf

48 páginas
Anónimo

@Anónimo

Un apunte muy general para comenzar a conocer el Aparato circulatorio.

1 página
¡Estás al día!

¡Estás al día!

Has visto todos los archivos