Introducción a la Clínica Veterinaria

Todo
Apuntes
Preguntas
Ejercicios
Exámenes
Otros
Prácticas
publication
chevron_left
chevron_right

Explicando como se han obtenido los resultados paso a paso :)

7 páginas

He publicado nuevos apuntes de 2º Introducción a la Clínica Veterinaria: EPIDEMIOLOGIA.pdf

17 páginas

He publicado nuevos apuntes de 2º Introducción a la Clínica Veterinaria: TEMA-6-TIPOS-DE-MUESTREO.docx

word

He publicado nuevos apuntes de 2º Introducción a la Clínica Veterinaria: TEMA-5-MEDIDAS-DE-FRECUENCIA.docx

word

He publicado nuevos apuntes de 2º Introducción a la Clínica Veterinaria: TEMA-4-DETERMINANTES-DE-ENFERMEDAD.docx

word

He publicado nuevos apuntes de 2º Introducción a la Clínica Veterinaria: Taller-3-Diagnostico.pdf

17 páginas

He publicado nuevos apuntes de 2º Introducción a la Clínica Veterinaria: OBJETIVOS RESUELTOS DEL EXAMEN PRÁCTICO DE PROPEDEUTICA.pdf

36 páginas

He publicado nuevos apuntes de 2º Introducción a la Clínica Veterinaria: TEMA-3-VIAS-DE-TRANSMISION.docx

word

apuntes

-

EPIDEMIOLOGÍA

APUNTES PROPIOS EPI (TEMA 1-7)

APUNTES-EPIDEMILOGIA-TEMA-1-7.pdf

Apuntes epi

37 páginas

He publicado nuevos apuntes de 2º Introducción a la Clínica Veterinaria: Taller-2-ICV-DxI-Abdomen-SR.pdf

17 páginas

El taller completo

17 páginas

He publicado nuevos apuntes de 2º Introducción a la Clínica Veterinaria: Taller 2 diagnóstico por imagen.pdf

23 páginas

Clase magistral ;)

4 páginas

El taller 1 de diagnóstico por imagen

20 páginas

He publicado nuevos apuntes de 2º Introducción a la Clínica Veterinaria: Taller-1-ICV-DxI-Torax-SR.pdf

20 páginas

completado

20 páginas

He publicado nuevos apuntes de 2º Introducción a la Clínica Veterinaria: DiagnosticPractica-radiografia-cabeza.goodnotes

Miniatura no disponible

apuntes

-

Diagnóstico por imagen

He publicado nuevos apuntes de 2º Introducción a la Clínica Veterinaria: Diagnóstico por imagen

Diagnostico-por-imagen.pdf
Seminarios-diagnostico-por-imagen.pdf
Taller-1-ICV-Torax-CON-RESPUESTAS.pdf
Taller-2-ICV-Abdomen.pdf
Taller-3-ICV-Musculoesqueletico.pdf

apuntes

-

Cirugia

He publicado nuevos apuntes de 2º Introducción a la Clínica Veterinaria: Cirugia

Cirugia.pdf
Seminarios-cirugia.pdf
Talleres-cirugia.pdf

apuntes

-

Anestesia

He publicado nuevos apuntes de 2º Introducción a la Clínica Veterinaria: Anestesia

Anestesia.pdf
Talleres-anestesia.pdf

He publicado nuevos apuntes de 2º Introducción a la Clínica Veterinaria: ICV-CIRUGIA-T2-Preparacion-del-paciente-quirofano-y-cirujano.pdf

3 páginas

He publicado nuevos apuntes de 2º Introducción a la Clínica Veterinaria: ICV-CIRUGIA-T1-Introduccion-a-la-cirugia-I.pdf

4 páginas

He publicado nuevos apuntes de 2º Introducción a la Clínica Veterinaria: ICV-ANESTESIA-T3-Maquina-anestesica.pdf

4 páginas

He publicado nuevos apuntes de 2º Introducción a la Clínica Veterinaria: ICV-ANESTESIA-T2-Introduccion-a-la-anestesia-II.pdf

2 páginas

He publicado nuevos apuntes de 2º Introducción a la Clínica Veterinaria: ICV-ANESTESIA-T1-Introduccion-a-la-anestesia-I.pdf

2 páginas

He publicado nuevos apuntes de 2º Introducción a la Clínica Veterinaria: ICV-PROPE-T2-Exploracion-general-y-contencion.pdf

8 páginas

He publicado nuevos apuntes de 2º Introducción a la Clínica Veterinaria: ICV-PROPE-T1-Introduccion-y-terminologia.pdf

7 páginas

examenes

-

Clínicas

He publicado nuevos examenes de 2º Introducción a la Clínica Veterinaria: Clínicas

Examen-clinica-ordinaria-2025.pdf

apuntes

-

CIRUGÍA

He publicado nuevos apuntes de 2º Introducción a la Clínica Veterinaria: CIRUGÍA

TEMA-1-INTRODUCCION-A-LA-CIRUGIA-GENERAL.pdf
TEMA-2-CIRUGIA-GENERAL-2.pdf
TEMA-3-TECNICAS-QUIRURGICAS-BASICAS.pdf
SEMINARIO-1-CONSULTA-PREOPERATORIA-EVALUACION-DEL-PACIENTE.pdf
TALLER-2-COMPLICACIONES-QUIRURGICAS.pdf

apuntes

-

Tablas fármacos anestesia

He publicado nuevos apuntes de 2º Introducción a la Clínica Veterinaria: Tablas fármacos anestesia

Farmacos-inhalatorios.pdf
Inductores-anestesicos.pdf
Medicamentos-pre-anestesia.pdf
Tabla-opioides.pdf

apuntes

-

PRÁCTICAS CIRUGÍA

He publicado nuevos apuntes de 2º Introducción a la Clínica Veterinaria: PRÁCTICAS CIRUGÍA

P.-Cirugia-T.1-Preparacion-del-cirujano.pdf
P.-Cirugia-T.2-Suturas.pdf
P.-Cirugia-T.3-Vendajes-en-animales-de-compania-examen.pdf
P.-Cirugia-T.4-Introduccion-al-quirofano.pdf

apuntes

-

PRÁCTICAS ANESTESIA

He publicado nuevos apuntes de 2º Introducción a la Clínica Veterinaria: PRÁCTICAS ANESTESIA

P.-Anestesia-T.1-Equipo-basico-de-anestesia.pdf
P.-Anestesia-T.2-Maquina-anestesica-y-monitor.pdf
P.-Anestesia-T.3-Manejo-de-una-consulta-pre-anestesia.pdf

He publicado nuevos apuntes de 2º Introducción a la Clínica Veterinaria: PRACTICO-DIAGNOSTICO-ICV.pdf

40 páginas

He publicado nuevos apuntes de 2º Introducción a la Clínica Veterinaria: ICV-past-exams.pdf

19 páginas

He publicado nuevos apuntes de 2º Introducción a la Clínica Veterinaria: Epidemiology-final-summary.pdf

25 páginas

apuntes

-

Prope summary

He publicado nuevos apuntes de 2º Introducción a la Clínica Veterinaria: Prope summary

Prope-summary.pdf
Small-and-large-animals-Flashcards.pdf

apuntes

-

Anaesthesiology summary

He publicado nuevos apuntes de 2º Introducción a la Clínica Veterinaria: Anaesthesiology summary

1.-Introduction.pdf
2.-Premedication-summary-table-of-drugs.pdf
2.-Premedication.pdf
3.-Induction-of-anaesthesia-part-1-2.pdf
3.-Induction-of-anaesthesia-table-of-drugs-part-2-2.pdf
4.-Volatile-agents-and-recovery.pdf

examenes

-

Examen propedéutica

He publicado nuevos examenes de 2º Introducción a la Clínica Veterinaria: Examen propedéutica

Examen-propedeutica-diciembre-2024.pdf

apuntes

-

APUNTES CIRUGÍA

Magistrales, seminarios y talleres. Todo completo!!

TALLER-1-Y-2-CIRUGIA.pdf
SEM-1-2-Y-3-CIRUGIA.pdf
TEMA-3-Y-4-CIRUGIA.pdf
TEMA-1-Y-2-CIRUGIA.pdf

Conceptos como los parámetros radiográficos desarrollados en detalle.

8 páginas

He publicado nuevos apuntes de 2º Introducción a la Clínica Veterinaria: tema-4-exploracion-ojos-y-oido.pdf

13 páginas

Elaborado en conjunto con @eyey_pequena69

17 páginas

apuntes

-

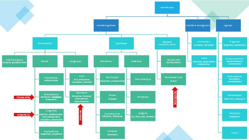
APUNTES ANESTESIA

TODOS COMPLETOS. Están basados en los apuntes de Nacho.

TEMA-7-ANESTESIA.pdf
TEMA-5-6-ANESTESIA.pdf
TEMA-3-4a-4b-ANESTESIA.pdf
TEMA-1-2-ANESTESIA.pdf

apuntes

-

APUNTES DIAGNÓSTICO POR IMAGEN

9 temas y 3 seminarios (Ecocardio no está).

SEM-2-3.-DX.pdf
SEM-1.-DX.pdf
TEMA-8-9.-DX.pdf
TEMA-7.-DX.pdf
TEMA-5-6.-DX.pdf
TEMA-3-4.-DX.pdf

apuntes

-

Imagerie Français

He publicado nuevos apuntes de 2º Introducción a la Clínica Veterinaria: Imagerie Français

Techniques-Dimagerie-Diagnostique-En-MV.pdf
Principes-Physiques-De-La-Radiologie.pdf
Qualite-Dimage--Radioprotection.pdf
Introduction-Radiologie.pdf
Thorax-Abdomen-Et-Tete.pdf

He publicado nuevos apuntes de 2º Introducción a la Clínica Veterinaria: Practicos-ICV.pdf

42 páginas

apuntes

-

Chirurgie Français

He publicado nuevos apuntes de 2º Introducción a la Clínica Veterinaria: Chirurgie Français

Chirurgie-Generale.pdf
Techniques-DAseptie.pdf

He publicado nuevos apuntes de 2º Introducción a la Clínica Veterinaria: Taller-3-ICV-Musculoesqueletico..pdf

16 páginas

apuntes

-

Anesthésie Français

He publicado nuevos apuntes de 2º Introducción a la Clínica Veterinaria: Anesthésie Français

Generalites-Anesthesie.pdf
Evaluation-Pre-anesthesique.pdf
Phases-De-La-Pre-anesthesie.pdf
La-Douleur.pdf
Anesthesie-Parenterale.pdf
Materiel-Basique-En-Anesthesie.pdf

apuntes

-

Propedéutica

He publicado nuevos apuntes de 2º Introducción a la Clínica Veterinaria: Propedéutica

Propedeutica-grandes-animales.pdf
Propedeutica-pequenos-animales.pdf

apuntes

-

MAGISTRALES CIRUGÍA

He publicado nuevos apuntes de 2º Introducción a la Clínica Veterinaria: MAGISTRALES CIRUGÍA

TEMA-1-INTRODUCCION-A-LA-CIRUGIA-GENERAL.pdf
TEMA-2-CIRUGIA-GENERAL-2.pdf
TEMA-3-CIRUGIA-GENERAL-3.pdf

apuntes

-

MAGISTRALES Y SEMINARIOS DIAGNOSTICO

He publicado nuevos apuntes de 2º Introducción a la Clínica Veterinaria: MAGISTRALES Y SEMINARIOS DIAGNOSTICO

SEMINARIO-1-CONTRASTES-RADIOLOGICOS.pdf
SEMINARIO-2-ECOGRAFIA-I.pdf
SEMINARIO-3-INTRODUCCION-A-PROPEDEUTICA-Y-DIAGNOSTICO-POR-IMAGEN-EN-CLINICA-DE-ANIMALES-EXOTICOS.pdf
SEMINARIO-4-INTRODUCCION-A-PROPEDEUTICA-Y-DIAGNOSTICO-POR-IMAGEN-EN-CLINICA-DE-ANIMALES-EXOTICOS.pdf
TEMA-1-TECNICAS-DE-DIAGNOSTICO-POR-IMAGEN-EN-MEDICINA-VETERINARIA.pdf
TEMA-2-PRINCIPIOS-FISICOS-DE-LA-RADIOLOGIA.-FORMACION-DE-LA-IMAGEN-Y-EQUIPAMIENTO.pdf

apuntes

-

PRÁCTICO ICV

He publicado nuevos apuntes de 2º Introducción a la Clínica Veterinaria: PRÁCTICO ICV

OBJETIVOS-PRACTICAS-DE-ANESTESIA.pdf
OBJETIVOS-PRACTICAS-DE-CIRUGIA.pdf
OBJETIVOS-DIAGNOSTICO.pdf

apuntes

-

Propedéutica Clínica (PA)

He publicado nuevos apuntes de 2º Introducción a la Clínica Veterinaria: Propedéutica Clínica (PA)

TEMA-1-MANEJO-Y-SUJECION-EXPLORACION-GENERAL-TOMA-DE-CONSTANTES.pdf
TEMA-2-EXPLORACION-DEL-APARATO-DIGESTIVO-EN-PA.pdf
TEMA-3-EXPLORACION-APARATO-GENITO-URINARIO-EN-PA.pdf
TEMA-4-EXPLORACION-DEL-APARATO-RESPIRATORIO-EN-PA.pdf
TEMA-5-EXPLORACION-DEL-APARATO-CIRCULATORIO-EN-PA.pdf
TEMA-6-EXPLORACION-DEL-APARATO-LOCOMOTOR-EN-PA.pdf

apuntes

-

Propédeutique P.A Français

He publicado nuevos apuntes de 2º Introducción a la Clínica Veterinaria: Propédeutique P.A Français

CM1-Manipulation-Et-Contention-Examen-Clinique-Et-Prises-De-Constantes.pdf
CM2-Examen-De-Lappareil-Digestif.pdf
S1-Examen-Ophtalmologique.pdf
Examen-Auriculaire.pdf
Examen-Dermatologique.pdf
CM3-Examen-De-Lappareil-Locomoteur.pdf

MAGISTRALES

32 páginas

apuntes

-

Propedéutica Clínica (GA)

He publicado nuevos apuntes de 2º Introducción a la Clínica Veterinaria: Propedéutica Clínica (GA)

TEMA-1-INTRODUCCION-A-LA-PROPEDEUTICA-CLINICA.pdf
TEMA-2-MANEJO-Y-SUJECION-DE-LOS-ANIMALES.pdf
TEMA-3-EXPLORACION-GENERAL-DEL-ANIMAL.pdf
TEMA-4-EXPLORACION-DEL-APARATO-CIRCULATORIO-EN-GA.pdf
TEMA-5-EXPLORACION-DEL-APARATO-RESPIRATORIO-GA.pdf
TEMA-6-EXPLORACION-DEL-APARATO-DIGESTIVO-EN-GA.pdf

apuntes

-

PROPEDÉUTICA

TODO COMPLETO!!!

Propedeutica-Grandes-Animales-COMPLETOOOO.pdf
Propedeutica-Pequenos-Animales.pdf

He publicado nuevos examenes de 2º Introducción a la Clínica Veterinaria: RECOPILACION-PROPE.pdf

15 páginas