Introducción a la Farmacología del Comportamiento

chevron_left
chevron_right
Todo
Apuntes
chevron_left
chevron_right

apuntes

-

Apuntes de farma 2025-2026

Apuntes completados con el manual

T1-FARMA.pdf
T2-FARMA.pdf
T3-FARMA.pdf
T4-FARMA.pdf
T5-FARMA.pdf
T6-FARMA.pdf

He publicado nuevos apuntes de 4º Introducción a la Farmacología del Comportamiento: Tema-6.-Estabilizadores-del-animo..pdf

6 páginas

He publicado nuevos apuntes de 4º Introducción a la Farmacología del Comportamiento: TEMA-5.-Depresion-y-antidepresivos..pdf

25 páginas

He publicado nuevos apuntes de 4º Introducción a la Farmacología del Comportamiento: TEMA-8.-Demencias.pdf

7 páginas

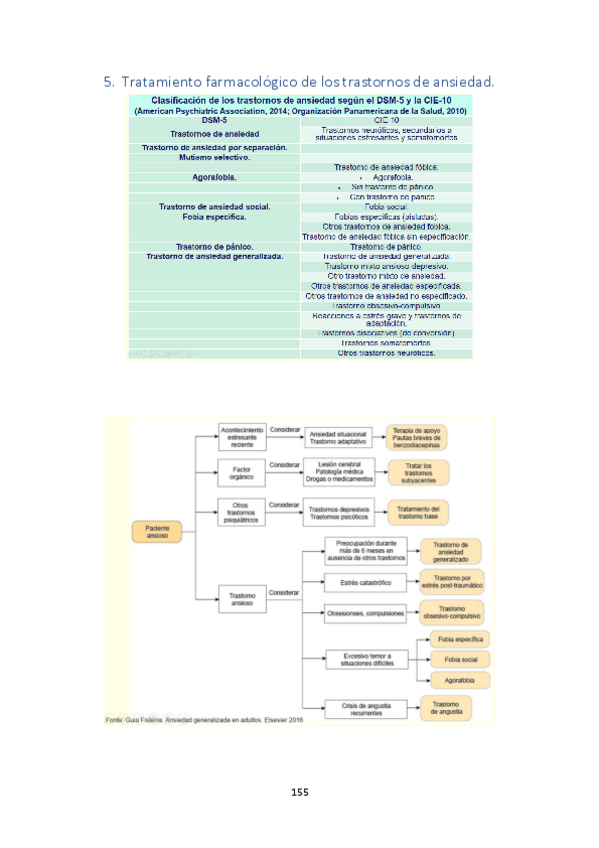
He publicado nuevos apuntes de 4º Introducción a la Farmacología del Comportamiento: TEMA-7.-Trastornos-de-Ansiedad-y-Principales-Ansioliticos..pdf

10 páginas

He publicado nuevos apuntes de 4º Introducción a la Farmacología del Comportamiento: TEMA-4.-Psicosis-y-Esquizofrenia..pdf

19 páginas

He publicado nuevos apuntes de 4º Introducción a la Farmacología del Comportamiento: TEMA-3.-Farmacocinetica.pdf

6 páginas

He publicado nuevos apuntes de 4º Introducción a la Farmacología del Comportamiento: TEMA-2.-Farmacodinamica.pdf

8 páginas

apuntes

-

Apuntes Farmacología del Comportamiento

He publicado nuevos apuntes de 4º Introducción a la Farmacología del Comportamiento: Apuntes Farmacología del Comportamiento

Tema-1-El-funcionamiento-neuronal.pdf
Tema-2-Los-receptores-y-enzimas.pdf
Tema-3-Las-propiedades-especiales-de-los-receptores.pdf
Tema-4-Farmacos-Antidepresivos-N06A.pdf
Tema-5-Farmacos-estabilizadores.pdf
Tema-6-Ansioliticos-y-Sedantes-hipnoticos.pdf

apuntes

-

Farmacología 2022-2023

He publicado nuevos apuntes de 4º Introducción a la Farmacología del Comportamiento: Farmacología 2022-2023

Tema-0.pdf
Tema-1.pdf
Tema-2.pdf
Tema-3.pdf
Tema-4.pdf
Tema-5.pdf

He publicado nuevos apuntes de 4º Introducción a la Farmacología del Comportamiento: Introduccion-a-la-farmacologia-del-comportamiento-apuntes-parte-2.pdf

61 páginas
Anónimo

@Anónimo

apuntes

-

Resúmens Intr a la Farmac. del Comp

He publicado nuevos apuntes de 4º Introducción a la Farmacología del Comportamiento: Resúmens Intr a la Farmac. del Comp

Introd-Farma-del-Comp-T3.pdf
Introd-Farma-del-Comp-T2.pdf
Introd-Farma-del-Comp-T4.pdf
Introd-Farma-del-Comp-T7.pdf
Introd-Farma-del-Comp-T5.pdf
Introd-Farma-del-Comp-T1.pdf
¡Estás al día!

¡Estás al día!

Has visto todos los archivos