Introducción a la Ingeniería Ambiental

Todo
Apuntes
Exámenes
chevron_left
chevron_right

He publicado nuevos apuntes de 1º Introducción a la Ingeniería Ambiental: Evaluacion-T3-INTROD.-ING.-AMBIENTALGrupo-3.pdf

27 páginas

EXAMEN PARCIAL DOCUMENTO

6 páginas

EXAMEN

10 páginas

Primer examen

4 páginas

apuntes

-

Microbiología ambiental

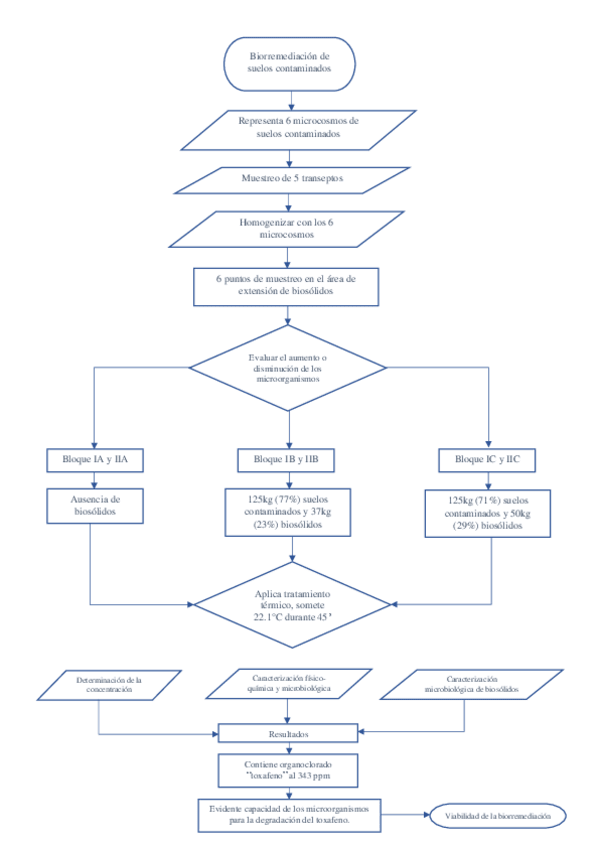
Biorremediación de suelos contaminados | Flujograma

Flujograma.pdf
¡Estás al día!

¡Estás al día!

Has visto todos los archivos