Introducción a la ingeniería del software

chevron_left
chevron_right
Todo
Apuntes
Ejercicios
Exámenes
Prácticas
publication
Test
Trabajos
chevron_left
chevron_right

He publicado nuevos ejercicios de 2º Introducción a la ingeniería del software: 9e-exercici-de-disseny.pdf

5 páginas

He publicado nuevos ejercicios de 2º Introducción a la ingeniería del software: Corregit-8e-exercici-trad.-a-disseny.pdf

4 páginas

examenes

-

Exercicis examen ocl

He publicado nuevos examenes de 2º Introducción a la ingeniería del software: Exercicis examen ocl

Exercici-1-Projectes-i-assignacions.pdf
Exercici-2-Curses.pdf
Exercici-3-Classes-particulars.pdf

examenes

-

Control 1 Soluciónes (Mejoradas)

"Los que esperan en el Señor renuevan sus fuerzas". Isaías 40:31

Solucion-Prob1-mejorada.pdf
Solucion-Prob2-mejorada.pdf
Solucion-Prob3-mejorada.pdf

examenes

-

Control 1 Soluciónes (IA)

"Venid a mí todos los que estáis trabajados y cargados, y yo os haré descansa". Mateo 11:28

Solución Problema1 (IA).pdf
Solución Problema2 (IA).pdf
Solución Problema3 (IA).pdf

practicas

-

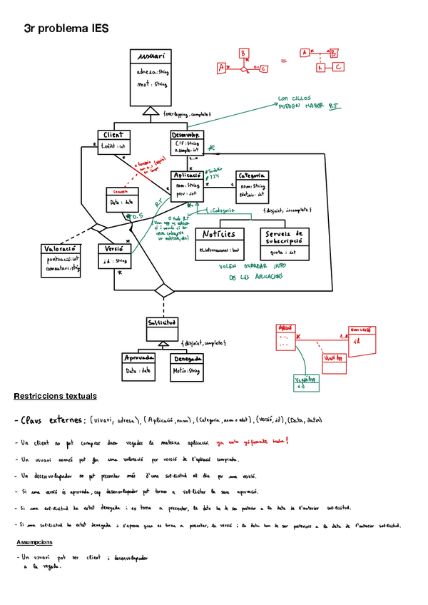
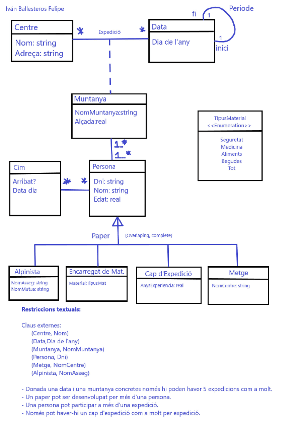
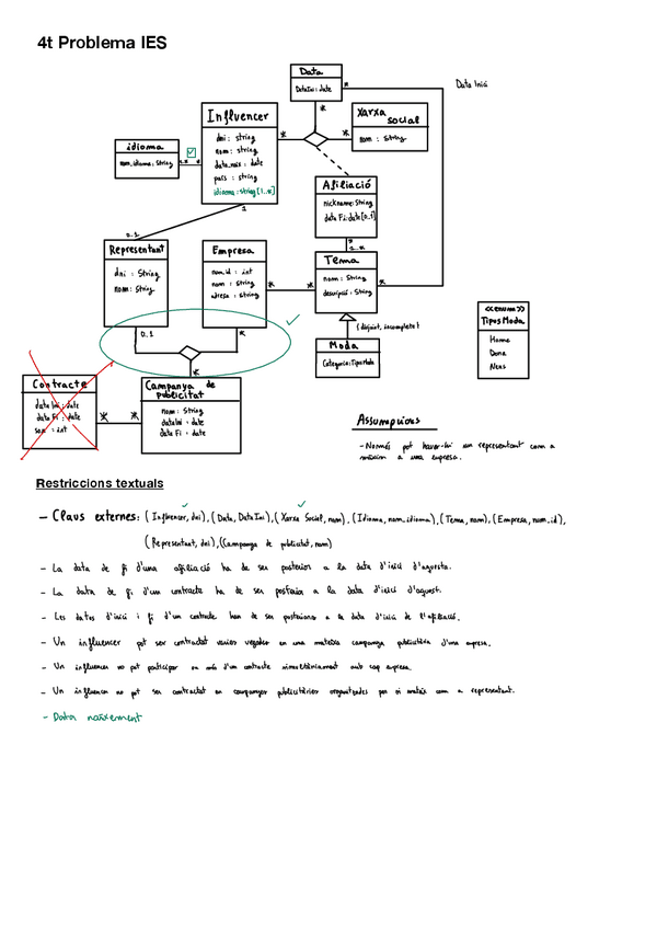
Problemes IES Solucions Oficials (Setmanals)

Problemes i pràctiques dels problemes setmanals d'Introducció a l'Enginyeria del Software solucionats i resolts de forma oficial pels professors a classe.

IES-1-enunciat--SOLUCIO-OFICIAL.pdf
IES-2-enunciat--SOLUCIO-OFICIAL.pdf
IES-3-enunciat--SOLUCIO-OFICIAL.pdf
IES-4-enunciat--SOLUCIO-OFICIAL.pdf
IES-5-enunciat--SOLUCIO-OFICIAL.pdf
IES-6-enunciat--SOLUCIO-OFICIAL.pdf

He publicado nuevos apuntes de 2º Introducción a la ingeniería del software: 4.2.-Object-Constraint-Language-OCL.pdf

7 páginas

He publicado nuevos apuntes de 2º Introducción a la ingeniería del software: 5.-Especificacio-en-UML-esquema-del-comportament.pdf

7 páginas

practicas

-

IES - PRÁCTICAS

No temas, porque yo estoy contigo; no desmayes, porque yo soy tu Dios. Te fortaleceré y te ayudaré. Isaías 41:10

Practica-1.pdf
Practica-2.pdf
Practica-3.pdf
Practica-4.pdf
Practica-5.pdf

He publicado nuevos apuntes de 2º Introducción a la ingeniería del software: 1.-Introduccio.pdf

2 páginas

He publicado nuevos apuntes de 2º Introducción a la ingeniería del software: 2.-Enginyeria-de-requisits.pdf

3 páginas

He publicado nuevos apuntes de 2º Introducción a la ingeniería del software: 3.-Casos-dus.pdf

4 páginas

He publicado nuevos apuntes de 2º Introducción a la ingeniería del software: 4.-Esquema-conceptual-de-les-dades.pdf

8 páginas

apuntes

-

PROBLEMAS TODO

He publicado nuevos apuntes de 2º Introducción a la ingeniería del software: PROBLEMAS TODO

Problema-9.pdf
Problema-3.pdf
Problema-6.pdf
Problemas.pdf
Problema-4.pdf
Problema-2.pdf

He publicado nuevos apuntes de 2º Introducción a la ingeniería del software: APUNTES-UML.pdf

2 páginas

He publicado nuevos apuntes de 2º Introducción a la ingeniería del software: ARQ.pdf

3 páginas

He publicado nuevos apuntes de 2º Introducción a la ingeniería del software: DISSENY-DE-SFTW.pdf

3 páginas

He publicado nuevos apuntes de 2º Introducción a la ingeniería del software: DIAGRAMA-DE-SECUENCIA.pdf

3 páginas

He publicado nuevos apuntes de 2º Introducción a la ingeniería del software: Patrons.pdf

3 páginas

practicas

-

IES PROBLEMES 2024Q2-2025Q1

He publicado nuevos practicas de 2º Introducción a la ingeniería del software: IES PROBLEMES 2024Q2-2025Q1

SOLUCIO-OFICIAL-PROBLEMES.pdf
PROBLEMA-2.pdf
P3-P2-2025Q1.pdf
PROBLEMA-4.pdf

apuntes

-

solucions entregables (no corregits)

He publicado nuevos apuntes de 2º Introducción a la ingeniería del software: solucions entregables (no corregits)

problemesies1.pdf
problemesies2.pdf
problemesies3.pdf
problemesies4.pdf
problemesies5.pdf
problemesies7.pdf

He publicado nuevos apuntes de 2º Introducción a la ingeniería del software: CONCEPTES-TRADUCCIO.pdf

3 páginas

ejercicios

-

ies:// Problemes

He publicado nuevos ejercicios de 2º Introducción a la ingeniería del software: IES: Problemes

P1.pdf
P2.pdf
problemaTeoria1.pdf
P3.pdf
JustificacionP3.pdf
problemaTeoria2.pdf

He publicado nuevos apuntes de 2º Introducción a la ingeniería del software: Ex11.pdf

2 páginas

He publicado nuevos apuntes de 2º Introducción a la ingeniería del software: Exercici-9.pdf

3 páginas

apuntes

-

Apuntes IES

He publicado nuevos apuntes de 2º Introducción a la ingeniería del software: Apuntes IES

TEMA5EsquemadelcomportamentenUML.pdf
TEMA4bisObjectConstraintLanguageOCL.pdf
TEMA6IntroduccialDissenydelSoftware.pdf
TEMA7DelEspecificacialDissenyDiagramadeClassesiContractes.pdf
TEMA8DISSENYDESOFTWAREENUML.pdf
TEMA9ARQUITECTURADELSOFTWARE.pdf

He publicado nuevos apuntes de 2º Introducción a la ingeniería del software: Ex8.pdf

1 página

apuntes

-

ies:// apunts per temes

He publicado nuevos apuntes de 2º Introducción a la ingeniería del software: IES: apunts per temes

T3.pdf
T2.pdf
T1.pdf
T4.pdf
T4bis.pdf
T5.pdf

examenes

-

examen OCL

He publicado nuevos examenes de 2º Introducción a la ingeniería del software: examen OCL

Ex1.pdf
Ex2.pdf
Ex3.pdf
Ex4.pdf
enunciats.pdf

Parcials Resolts de IES

10 páginas

He publicado nuevos apuntes de 2º Introducción a la ingeniería del software: Ex7IES.pdf

3 páginas
Anónimo

@Anónimo

Exercici P7 Esquema de comportament resolt amb apunts i comentaris

5 páginas

Puta Fib

ejercicios

-

Problemes IES Corregits

He publicado nuevos ejercicios de 2º Introducción a la ingeniería del software: Problemes IES Corregits

IES-1er exercici-Esq.Conc.-QP2425.pdf
IES-2on exercici-Esq.Conc.-QP2425.pdf
IES-prob classe de teoria-QP2425.pdf
IES-3er exercici-Esq.Conc.-QP2425.pdf
IES-prob 2 classe de teoria-QP2425.pdf
IES-4t exercici-Esq.Conc.-QP2425.pdf

He publicado nuevos apuntes de 2º Introducción a la ingeniería del software: APUNTES-UML.pdf

2 páginas

ejercicios

-

Problemes IES

He publicado nuevos ejercicios de 2º Introducción a la ingeniería del software: Problemes IES

Problema-2.pdf
Problema-4.pdf
Problema-5-IES.pdf
Problema-6-IES.pdf

He publicado nuevos apuntes de 2º Introducción a la ingeniería del software: Exercici1IES.pdf

1 página

He publicado nuevos ejercicios de 2º Introducción a la ingeniería del software: Exercici5IES.pdf

1 página

Apuntes Tema 4

9 páginas

Apuntes Tema 3

3 páginas

Apuntes Tema 2

2 páginas

Apuntes Tema 1

2 páginas

ejercicios

-

problemes corregits

He publicado nuevos ejercicios de 2º Introducción a la ingeniería del software: problemes corregits

p1.pdf
IES-2onexercici-Esq.Conc.-QP2425-T4B.pdf
IES-probclassedeteoria-QP2425-1.pdf
IES-3erexercici-Esq.Conc.-QP2425.pdf

He publicado nuevos apuntes de 2º Introducción a la ingeniería del software: problema12IES.pdf

3 páginas

He publicado nuevos apuntes de 2º Introducción a la ingeniería del software: problema11IES.pdf

3 páginas

He publicado nuevos apuntes de 2º Introducción a la ingeniería del software: problema10IES.pdf

4 páginas

He publicado nuevos apuntes de 2º Introducción a la ingeniería del software: problema9IES.pdf

2 páginas

He publicado nuevos apuntes de 2º Introducción a la ingeniería del software: problema8IES.pdf

1 página

He publicado nuevos apuntes de 2º Introducción a la ingeniería del software: problema6IES.pdf

3 páginas

He publicado nuevos apuntes de 2º Introducción a la ingeniería del software: problema7IES.pdf

1 página

He publicado nuevos apuntes de 2º Introducción a la ingeniería del software: problema4teoriaIES.pdf

1 página

He publicado nuevos apuntes de 2º Introducción a la ingeniería del software: problema5teoriaIES.pdf

2 páginas

He publicado nuevos apuntes de 2º Introducción a la ingeniería del software: problema3teoriaIES.pdf

2 páginas

He publicado nuevos apuntes de 2º Introducción a la ingeniería del software: problema5IES.pdf

1 página

He publicado nuevos apuntes de 2º Introducción a la ingeniería del software: problema3IES.pdf

1 página

He publicado nuevos apuntes de 2º Introducción a la ingeniería del software: problema4IES.pdf

1 página

He publicado nuevos apuntes de 2º Introducción a la ingeniería del software: problema2IES.pdf

1 página

He publicado nuevos apuntes de 2º Introducción a la ingeniería del software: problema2teoriaIES.pdf

2 páginas

He publicado nuevos apuntes de 2º Introducción a la ingeniería del software: problema1teoriaIES.pdf

1 página

He publicado nuevos ejercicios de 2º Introducción a la ingeniería del software: problema1IES.pdf

2 páginas