Todo
Apuntes
Ejercicios
Exámenes
Trabajos
chevron_left
chevron_right

apuntes

-

APUNTES CLASE DE TODOS LOS TEMAS DE IISSI1

He publicado nuevos apuntes de 2º Introducción a la Ingeniería del Software y los Sistemas de Información I: APUNTES CLASE DE TODOS LOS TEMAS DE IISSI1

IISSI1-TEMA-1-INTRODUCCION-A-LA-INGENIERIA-DEL-SOFTWARE-APUNTES-DE-CLASE.pdf
IISSI1-TEMA-1-INTRODUCCION-A-LA-INGENIERIA-DEL-SOFTWARE-APUNTES-DE-CLASE.pdf
IISSI1-TEMA-2-EL-CICLO-DE-VIDA-DEL-SOFTWARE-APUNTES-DE-CLASE.pdf
IISSI1-TEMA-2-EL-CICLO-DE-VIDA-DEL-SOFTWARE-APUNTES-DE-CLASE.pdf
IISSI1-TEMA-3-INTRODUCCION-A-LOS-SISTEMAS-DE-INFORMACION-APUNTES-DE-CLASE.pdf
IISSI1-TEMA-3-INTRODUCCION-A-LOS-SISTEMAS-DE-INFORMACION-APUNTES-DE-CLASE.pdf

apuntes

-

RESUMEN APUNTES DE TODOS LOS TEMAS DE IISSI1

He publicado nuevos apuntes de 2º Introducción a la Ingeniería del Software y los Sistemas de Información I: RESUMEN APUNTES DE TODOS LOS TEMAS DE IISSI1

IISSI1-RESUMEN-APUNTES-TEMA-1-INTRODUCCION-A-LA-INGENIERIA-DEL-SOFTWARE.pdf
IISSI1-RESUMEN-APUNTES-TEMA-1-INTRODUCCION-A-LA-INGENIERIA-DEL-SOFTWARE.pdf
IISSI1-RESUMEN-APUNTES-TEMA-2-EL-CICLO-DE-VIDA-DEL-SOFTWARE.pdf
IISSI1-RESUMEN-APUNTES-TEMA-2-EL-CICLO-DE-VIDA-DEL-SOFTWARE.pdf
IISSI1-RESUMEN-APUNTES-TEMA-3-INTRODUCCION-A-LOS-SISTEMAS-DE-INFORMACION.pdf
IISSI1-RESUMEN-APUNTES-TEMA-3-INTRODUCCION-A-LOS-SISTEMAS-DE-INFORMACION.pdf

apuntes

-

Apuntes T1-T6 a Word IISSI 1

Apuntes pasados y resumidos a ordenador del T1-T6, es lo que hay que estudiar para el tipo test.

T1.Caracteristicas-del-software.pdf
T1.Caracteristicas-del-software.pdf
T2.El-ciclo-de-vida-del-software.pdf
T2.El-ciclo-de-vida-del-software.pdf
T3.Introduccion-a-los-Sistemas-de-Informacion.pdf
T3.Introduccion-a-los-Sistemas-de-Informacion.pdf

He publicado nuevos examenes de 2º Introducción a la Ingeniería del Software y los Sistemas de Información I: EXAMEN-PRACTICO-IISSI-2024-RESUELTO.pdf

5 páginas

apuntes

-

APUNTES IISSI TODOS LOS TEMAS

He publicado nuevos apuntes de 2º Introducción a la Ingeniería del Software y los Sistemas de Información I: APUNTES IISSI TODOS LOS TEMAS

TEMA-1-IISSI.pdf
TEMA-1-IISSI.pdf
TEMA-2-IISSI.pdf
TEMA-2-IISSI.pdf
TEMA-3-IISSI.pdf
TEMA-3-IISSI.pdf

He publicado nuevos apuntes de 2º Introducción a la Ingeniería del Software y los Sistemas de Información I: TEMA-13-IISSI.pdf

2 páginas

He publicado nuevos apuntes de 2º Introducción a la Ingeniería del Software y los Sistemas de Información I: TEMA-12-IISSI.pdf

2 páginas

He publicado nuevos apuntes de 2º Introducción a la Ingeniería del Software y los Sistemas de Información I: TEMA-11-IISSI.pdf

1 página

He publicado nuevos apuntes de 2º Introducción a la Ingeniería del Software y los Sistemas de Información I: TEMA-10-IISSI.pdf

3 páginas

He publicado nuevos apuntes de 2º Introducción a la Ingeniería del Software y los Sistemas de Información I: T11 - SQL avanzado.pdf

1 página

He publicado nuevos apuntes de 2º Introducción a la Ingeniería del Software y los Sistemas de Información I: T12 - Transacciones.pdf

2 páginas

He publicado nuevos apuntes de 2º Introducción a la Ingeniería del Software y los Sistemas de Información I: T9 - Introducción al álgebra relacional.pdf

1 página

He publicado nuevos apuntes de 2º Introducción a la Ingeniería del Software y los Sistemas de Información I: T10 - Introducción a SQL.pdf

4 páginas

He publicado nuevos ejercicios de 2º Introducción a la Ingeniería del Software y los Sistemas de Información I: Ejercicio Modelado Conceptual - P1.pdf

1 página

He publicado nuevos ejercicios de 2º Introducción a la Ingeniería del Software y los Sistemas de Información I: Ejercicio Modelado Conceptual - P3.pdf

1 página

He publicado nuevos examenes de 2º Introducción a la Ingeniería del Software y los Sistemas de Información I: Ejercicio Modelado Conceptual - E4.pdf

3 páginas

He publicado nuevos examenes de 2º Introducción a la Ingeniería del Software y los Sistemas de Información I: Ejercicio Modelado Conceptual - E8.pdf

2 páginas

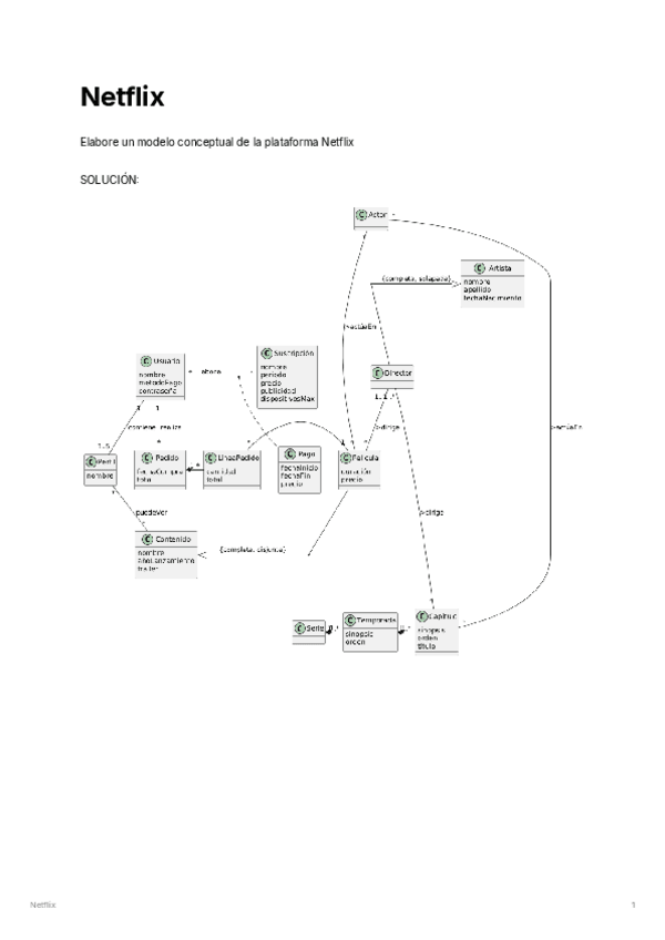
He publicado nuevos ejercicios de 2º Introducción a la Ingeniería del Software y los Sistemas de Información I: Ejercicio Modelado Conceptual - Netflix.pdf

1 página

He publicado nuevos ejercicios de 2º Introducción a la Ingeniería del Software y los Sistemas de Información I: Ejercicio Modelado Conceptual - Instagram.pdf

1 página

He publicado nuevos apuntes de 2º Introducción a la Ingeniería del Software y los Sistemas de Información I: TEMA-9-IISSI.pdf

2 páginas

He publicado nuevos apuntes de 2º Introducción a la Ingeniería del Software y los Sistemas de Información I: T8 - Transformación del modelo conceptual a modelo relacional.pdf

1 página

He publicado nuevos apuntes de 2º Introducción a la Ingeniería del Software y los Sistemas de Información I: TEMA-8-IISSI.pdf

1 página

He publicado nuevos apuntes de 2º Introducción a la Ingeniería del Software y los Sistemas de Información I: TEMA-7-IISSI.pdf

1 página

He publicado nuevos apuntes de 2º Introducción a la Ingeniería del Software y los Sistemas de Información I: TEMA-6-IISSI.pdf

1 página

He publicado nuevos apuntes de 2º Introducción a la Ingeniería del Software y los Sistemas de Información I: T7 - Normalización de Modelos Relacionales.pdf

1 página

He publicado nuevos apuntes de 2º Introducción a la Ingeniería del Software y los Sistemas de Información I: T6 - Introducción a las Bases de Datos y al Modelo Relacional.pdf

1 página

He publicado nuevos apuntes de 2º Introducción a la Ingeniería del Software y los Sistemas de Información I: T5 - Introducción al modelado conceptual.pdf

3 páginas

He publicado nuevos apuntes de 2º Introducción a la Ingeniería del Software y los Sistemas de Información I: TEMA-5-IISSI.pdf

2 páginas

He publicado nuevos apuntes de 2º Introducción a la Ingeniería del Software y los Sistemas de Información I: TEMA-4-IISSI.pdf

1 página

He publicado nuevos apuntes de 2º Introducción a la Ingeniería del Software y los Sistemas de Información I: TEMA-3-IISSI.pdf

2 páginas

He publicado nuevos apuntes de 2º Introducción a la Ingeniería del Software y los Sistemas de Información I: TEMA-2-IISSI.pdf

3 páginas

He publicado nuevos apuntes de 2º Introducción a la Ingeniería del Software y los Sistemas de Información I: TEMA-1-IISSI.pdf

2 páginas

He publicado nuevos apuntes de 2º Introducción a la Ingeniería del Software y los Sistemas de Información I: T4 - Requisitos para sistemas de información.pdf

1 página

He publicado nuevos apuntes de 2º Introducción a la Ingeniería del Software y los Sistemas de Información I: T3 - Introducción a los sistemas de información.pdf

2 páginas

He publicado nuevos apuntes de 2º Introducción a la Ingeniería del Software y los Sistemas de Información I: T2 - El Ciclo de Vida del Software.pdf

2 páginas

He publicado nuevos apuntes de 2º Introducción a la Ingeniería del Software y los Sistemas de Información I: T1 - Introducción a la Ingenería del Software.pdf

2 páginas

apuntes

-

APUNTES teoría TODOS los temas

He publicado nuevos apuntes de 2º Introducción a la Ingeniería del Software y los Sistemas de Información I: APUNTES teoría TODOS los temas

Apuntes-Unidad-1-Introduccion-a-la-Ingenieria-del-Software.pdf
Apuntes-Unidad-1-Introduccion-a-la-Ingenieria-del-Software.pdf
Apuntes-Unidad-2-El-Ciclo-de-Vida-del-Software.pdf
Apuntes-Unidad-2-El-Ciclo-de-Vida-del-Software.pdf
Apuntes-Unidad-3-Introduccion-a-los-Sistemas-de-Informacion.pdf
Apuntes-Unidad-3-Introduccion-a-los-Sistemas-de-Informacion.pdf

apuntes

-

Apuntes IISSI I

He publicado nuevos apuntes de 2º Introducción a la Ingeniería del Software y los Sistemas de Información I: Apuntes IISSI I

IISSII.pdf
IISSII.pdf
IISSII.pdf
IISSII.pdf
IISSII.pdf
IISSII.pdf

He publicado nuevos apuntes de 2º Introducción a la Ingeniería del Software y los Sistemas de Información I: Resumenes-temas-IISSI1.pdf

37 páginas

He publicado nuevos apuntes de 2º Introducción a la Ingeniería del Software y los Sistemas de Información I: Ejercicios-IISSI1.pdf

6 páginas

apuntes

-

Resúmenes por tema

He publicado nuevos apuntes de 2º Introducción a la Ingeniería del Software y los Sistemas de Información I: Resúmenes por tema

Resumen-Tema-4-Requisitos-para-sistemas-de-informacion.pdf
Resumen-Tema-4-Requisitos-para-sistemas-de-informacion.pdf
Resumen-Tema-2-El-ciclo-de-vida-del-software.pdf
Resumen-Tema-2-El-ciclo-de-vida-del-software.pdf
Resumen-Tema-6-Introduccion-a-las-bases-de-datos-y-al-modelo-relacional.pdf
Resumen-Tema-6-Introduccion-a-las-bases-de-datos-y-al-modelo-relacional.pdf

He publicado nuevos trabajos de 2º Introducción a la Ingeniería del Software y los Sistemas de Información I: IISSI-1-Proyecto.pdf

91 páginas

He publicado nuevos apuntes de 2º Introducción a la Ingeniería del Software y los Sistemas de Información I: Simulacro-Laboratorio-Resuelto.pdf

10 páginas

He publicado nuevos apuntes de 2º Introducción a la Ingeniería del Software y los Sistemas de Información I: Resumen-Examen-laboratorio-primer-cuatrimestre.pdf

14 páginas

apuntes

-

Apuntes resumidos por tema a ordenador

He publicado nuevos apuntes de 2º Introducción a la Ingeniería del Software y los Sistemas de Información I: Apuntes resumidos por tema a ordenador

Resumen-Tema-1-Introduccion-a-la-IS.pdf
Resumen-Tema-1-Introduccion-a-la-IS.pdf
Resumen-Tema-2-El-ciclo-de-vida-del-software.pdf
Resumen-Tema-2-El-ciclo-de-vida-del-software.pdf
Resumen-Tema-4-Requisitos-para-sistemas-de-informacion.pdf
Resumen-Tema-4-Requisitos-para-sistemas-de-informacion.pdf

trabajos

-

Entregables IISSI-I

He publicado nuevos trabajos de 2º Introducción a la Ingeniería del Software y los Sistemas de Información I: Entregables IISSI-I

E2-IISSI-1.pdf
E2-IISSI-1.pdf
entregable-1.pdf
entregable-1.pdf
E4-IISSI-1.pdf
E4-IISSI-1.pdf

apuntes

-

Apuntes resumidos por tema a ordenador

He publicado nuevos apuntes de 2º Introducción a la Ingeniería del Software y los Sistemas de Información I: Apuntes resumidos por tema a ordenador

Resumen-Tema-1-Introduccion-a-la-IS.pdf
Resumen-Tema-1-Introduccion-a-la-IS.pdf
Resumen-Tema-2-El-ciclo-de-vida-del-software.pdf
Resumen-Tema-2-El-ciclo-de-vida-del-software.pdf
Resumen-Tema-3-Introduccion-a-los-sistemas-de-informacion.pdf
Resumen-Tema-3-Introduccion-a-los-sistemas-de-informacion.pdf

trabajos

-

Entregable 5

He publicado nuevos trabajos de 2º Introducción a la Ingeniería del Software y los Sistemas de Información I: Entregable 5

Tests-GrupoAlumno.pdf
Tests-GrupoAlumno.pdf
Capa-DAL-GrupoAlumno.pdf
Capa-DAL-GrupoAlumno.pdf
Tests-Asignatura.pdf
Tests-Asignatura.pdf

trabajos

-

Entregable 4

He publicado nuevos trabajos de 2º Introducción a la Ingeniería del Software y los Sistemas de Información I: Entregable 4

Capa-BLL-Nota.pdf
Capa-BLL-Nota.pdf
Capa-DAL-Asignatura.pdf
Capa-DAL-Asignatura.pdf
Capa-DAL-Nota.pdf
Capa-DAL-Nota.pdf

trabajos

-

Entregable 3

He publicado nuevos trabajos de 2º Introducción a la Ingeniería del Software y los Sistemas de Información I: Entregable 3

Procedimientos-Tests.pdf
Procedimientos-Tests.pdf
Triggers-Tests.pdf
Triggers-Tests.pdf
Vistas-Tests.pdf
Vistas-Tests.pdf

trabajos

-

Entregable 2

He publicado nuevos trabajos de 2º Introducción a la Ingeniería del Software y los Sistemas de Información I: Entregable 2

InsertarDatos.pdf
InsertarDatos.pdf
Modelo-Conceptual-PlantUML-Asociaciones-y-enumerados.pdf
Modelo-Conceptual-PlantUML-Asociaciones-y-enumerados.pdf
CrearTablas.pdf
CrearTablas.pdf

trabajos

-

Entregable 5

He publicado nuevos trabajos de 2º Introducción a la Ingeniería del Software y los Sistemas de Información I: Entregable 5

Capa-BLL-GrupoAlumno.pdf
Capa-BLL-GrupoAlumno.pdf
Tests-Alumno.pdf
Tests-Alumno.pdf
Tests-Asignatura.pdf
Tests-Asignatura.pdf

trabajos

-

Entregable 4

He publicado nuevos trabajos de 2º Introducción a la Ingeniería del Software y los Sistemas de Información I: Entregable 4

Capa-DAL-Nota.pdf
Capa-DAL-Nota.pdf
Capa-DAL-Alumno.pdf
Capa-DAL-Alumno.pdf
Capa-DAL-Asignatura.pdf
Capa-DAL-Asignatura.pdf

trabajos

-

Entregable 3

He publicado nuevos trabajos de 2º Introducción a la Ingeniería del Software y los Sistemas de Información I: Entregable 3

Vistas-Codigo-SQL.pdf
Vistas-Codigo-SQL.pdf
Funciones-Codigo-SQL.pdf
Funciones-Codigo-SQL.pdf
Procedimientos-Tests.pdf
Procedimientos-Tests.pdf