Introducción al Derecho
+99
CreadoresHe publicado nuevos apuntes de 1º Introducción al Derecho: TEMA-6-derecho-yo.pdf
He publicado nuevos apuntes de 1º Introducción al Derecho: TEMA-3-DERECHO.pdf
He publicado nuevos apuntes de 1º Introducción al Derecho: TEMA-1-DERECHO.pdf
He publicado nuevos apuntes de 1º Introducción al Derecho: Tema-10-Las-sociedades-de-capital-II.pdf
He publicado nuevos apuntes de 1º Introducción al Derecho: Tema-9-Las-sociedades-de-Capital-I.pdf
He publicado nuevos apuntes de 1º Introducción al Derecho: apuntes-derecho-todo-el-curso.pdf
apuntes
-
Apuntes INTRODE
Temas 1-3 primero de Introducción al Derecho (turno de mañanas)
He publicado nuevos apuntes de 1º Introducción al Derecho: Tema-1-Derecho.pdf
He publicado nuevos examenes de 1º Introducción al Derecho: Modelos-de-preguntas-de-examenes-anteriores-derecho.pdf
He publicado nuevos apuntes de 1º Introducción al Derecho: Tema-3-Derecho.pdf.pdf
He publicado nuevos apuntes de 1º Introducción al Derecho: TEMA-5-Derecho.pdf
He publicado nuevos apuntes de 1º Introducción al Derecho: TEMA-7el-deber-de-competir.-Signos-distintivos-y-propiedad-industrial.pdf
apuntes
-
Esquemas t.3
He publicado nuevos apuntes de 1º Introducción al Derecho: Esquemas t.3
9. LAS PERSONAS 9.1. Conceptos fundamentales 9.2. La persona física 9.3. Las personas jurídicas
8. LOS ACTOS JURÍDICOS 8.1. Concepto: hechos, actos y negocios jurídicos 8.2. Validez e invalidez de los actos jurídicos
7. LOS ILÍCITOS ATÍPICOS 7.1. El fraude de ley III. Ilícitos atípicos 7.2. El abuso del derecho II. Ilícitos atípicos 7.3. La desviación de poder IV. Ilícitos atípicos
6. INTERPRETACIÓN DE LAS NORMAS JURÍDICAS 6.1. Métodos de interpretación 6.2. La analogía 6.3. La equidad 6.4. Interpretación y argumentación
5. APLICACIÓN DE LAS NORMAS JURÍDICAS 5.1. Aplicación en el espacio 5.2. Aplicación en el tiempo 5.3. La determinación de las normas aplicables
4. LAS RELACIONES ENTRE LAS NORMAS JURÍDICAS 4.1. La jerarquía normativa 4.3. Sucesión de las normas en el tiempo 4.4. El principio de especialidad 4.5. Otros tipos de relaciones 4.6. Validez e invalidez de las normas jurídicas
3. EL ORDENAMIENTO JURÍDICO 3.1. Concepto y caracteres 3.2. Panorama general de las fuentes del Derecho
11. LA RESPONSABILIDAD 11.1. Concepto 11.2. Responsabilidad contractual 11.3. Responsabilidad extracontractual
10. LOS DERECHOS SUBJETIVOS 10.1. Concepto y clases 10.2. Dinámica de los derechos subjetivos 10.3. Extinción de los derechos subjetivos 10.4. En especial, los derechos humanos
EL DERECHO: 1.1. Concepto 1.2. Finalidad 1.3. Ramas del Derecho 1.4. Derecho y Estado
He publicado nuevos apuntes de 1º Introducción al Derecho: DERECHO-7-TEMAS.pdf
He publicado nuevos apuntes de 1º Introducción al Derecho: TEMAS-13-Y-14-DERECHOS-SUBJETIVOS-Y-SU-EJERCICIO-251126221608.pdf
He publicado nuevos apuntes de 1º Introducción al Derecho: T9-LA-EFICACIA-DE-LAS-NORMAS-JURIDICAS-251126221531.pdf
He publicado nuevos apuntes de 1º Introducción al Derecho: T7-LOS-PRINCIPIOS-GENERALES-DEL-DERECHO-251126221504.pdf
He publicado nuevos apuntes de 1º Introducción al Derecho: T6-LA-COSTUMBRE-251126221448.pdf
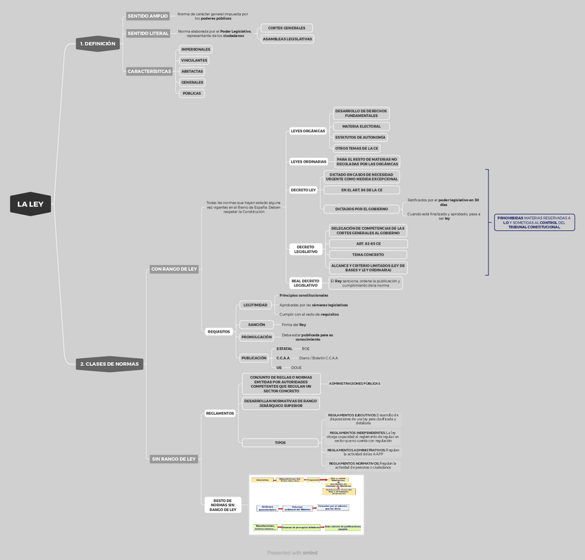
He publicado nuevos apuntes de 1º Introducción al Derecho: T5-LA-LEY-251126221432.pdf
He publicado nuevos apuntes de 1º Introducción al Derecho: T4-LAS-FUENTES-DEL-DERECHO-251126221416.pdf
He publicado nuevos apuntes de 1º Introducción al Derecho: T3-GRANDES-ORDENAMIENTOS-JURIDICOS-251126221332.pdf
He publicado nuevos apuntes de 1º Introducción al Derecho: T2-LA-NORMA-JURIDICA-251126221307.pdf
He publicado nuevos apuntes de 1º Introducción al Derecho: Tema-2.-LAS-FUENTES-DEL-DERECHO.docx
He publicado nuevos apuntes de 1º Introducción al Derecho: TEMA-7-TITOLS-VALORS-I-ALTRES-METODES-DE-PAGAMENT.pdf
He publicado nuevos apuntes de 1º Introducción al Derecho: TEMA-6-MODIFICACIONS-ESTATUTARIES-I-ESTRUCTURALS-I-EXTINCIO-DE-LA-SOCIETAT.pdf
He publicado nuevos apuntes de 1º Introducción al Derecho: TEMA-5-SOCIETATS-DE-CAPITAL-ESTRUCTURA-ORGANICA.pdf
He publicado nuevos apuntes de 1º Introducción al Derecho: Derecho-Temas-1-3.pdf
He publicado nuevos apuntes de 1º Introducción al Derecho: TEMA-4-derecho.docx
He publicado nuevos apuntes de 1º Introducción al Derecho: TEMA-3-DERECHO.pdf
He publicado nuevos apuntes de 1º Introducción al Derecho: TEMA-1-Y-2-Introduccion-al-derecho.pdf
apuntes
-
derecho público+privado - Uxía
He publicado nuevos apuntes de 1º Introducción al Derecho: derecho público+privado - Uxía
apuntes
-
Apuntes derecho privado patrimonial 6-10
Apuntes para el segundo parcial de Derecho Privado Patrimonial
He publicado nuevos apuntes de 1º Introducción al Derecho: Tema-14.-Introduccion-al-Derecho.pdf
He publicado nuevos apuntes de 1º Introducción al Derecho: Tema-13.-Introduccion-al-Derecho.pdf
He publicado nuevos apuntes de 1º Introducción al Derecho: Tema-12.-Introduccion-al-Derecho.pdf
He publicado nuevos apuntes de 1º Introducción al Derecho: Tema-11.-Introduccion-al-Derecho.pdf
He publicado nuevos apuntes de 1º Introducción al Derecho: Tema-10.-Introduccion-al-Derecho.pdf
He publicado nuevos apuntes de 1º Introducción al Derecho: Tema-9.-Introduccion-al-Derecho.pdf
He publicado nuevos apuntes de 1º Introducción al Derecho: Tema-8.-Introduccion-al-Derecho.pdf
He publicado nuevos apuntes de 1º Introducción al Derecho: Tema-7.-Introduccion-al-Derecho.pdf
He publicado nuevos apuntes de 1º Introducción al Derecho: Tema-6.-Introduccion-al-Derecho.pdf
He publicado nuevos apuntes de 1º Introducción al Derecho: TEMA-11-Derecho-concursal.pdf
He publicado nuevos apuntes de 1º Introducción al Derecho: TEMA-10-Sociedades-de-capital.pdf
He publicado nuevos apuntes de 1º Introducción al Derecho: TEMA-9-Regimen-juridico-de-la-actividad-empresarial.pdf
He publicado nuevos apuntes de 1º Introducción al Derecho: TEMA-8-El-empresario-mercantil.pdf

