Investigación documental
Todo
Apuntes
chevron_left
chevron_right
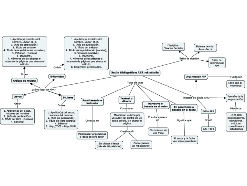
He publicado nuevos apuntes de 2º Investigación documental: Citar-en-formato-APA-7.pdf
¡Estás al día!
Has visto todos los archivos
He publicado nuevos apuntes de 2º Investigación documental: Citar-en-formato-APA-7.pdf
¡Estás al día!
Has visto todos los archivos