Kinefilaxia

chevron_left
chevron_right
Todo
Apuntes
chevron_left
chevron_right

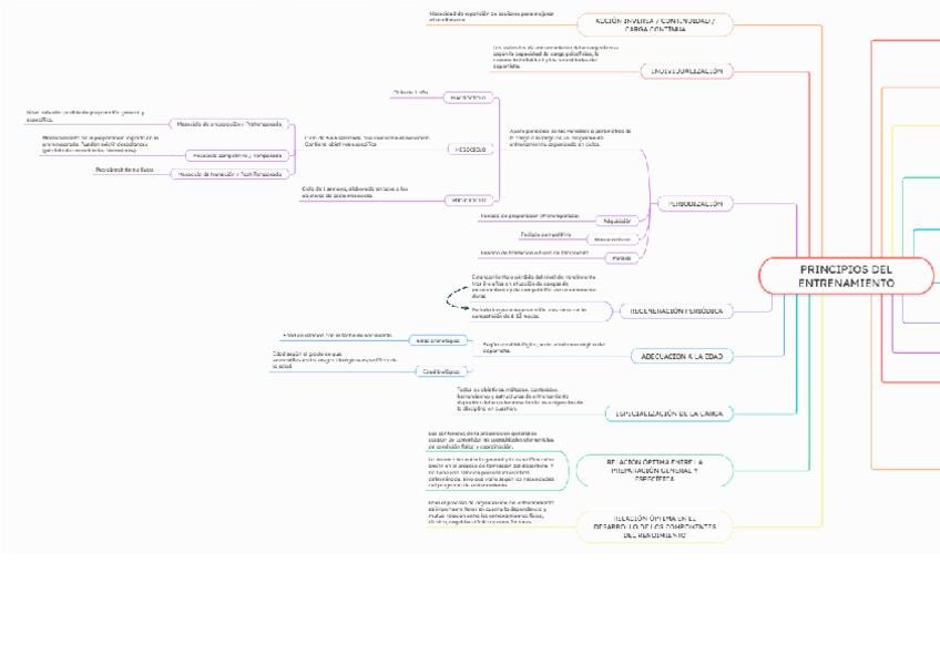
Mapa conceptual con características principales de los principios del entrenamiento. (Al final del documento está el link para que accedan directo a la página)

4 páginas

Guía de preguntas. Definiciones de ejercicio físico protector y aeróbico (niveles leve, moderado e intenso). Descripción de la prueba de Manero y cálculo de frecuencia cardíaca máxima. Clasificación de enfermedades de la civilización: diabetes tipo II, pa

4 páginas

He publicado nuevos apuntes de 3º Kinefilaxia: TP-5-KINEFILAXIA.pdf

2 páginas

He publicado nuevos apuntes de 3º Kinefilaxia: TP-4-KINEFILAXIA.pdf

3 páginas

He publicado nuevos apuntes de 3º Kinefilaxia: TP-3-KINEFILAXIA.pdf

3 páginas

He publicado nuevos apuntes de 3º Kinefilaxia: TP-2-KINEFILAXIA.pdf

5 páginas

He publicado nuevos apuntes de 3º Kinefilaxia: TP-1-KINEFILAXIA.pdf

5 páginas

He publicado nuevos apuntes de 3º Kinefilaxia: RESUMEN-KINEFILAXIA-FINAL.pdf

19 páginas
¡Estás al día!

¡Estás al día!

Has visto todos los archivos