La Potestad Jurisdiccional: Concepto y Ámbito

chevron_left
chevron_right
Todo
Apuntes
chevron_left
chevron_right

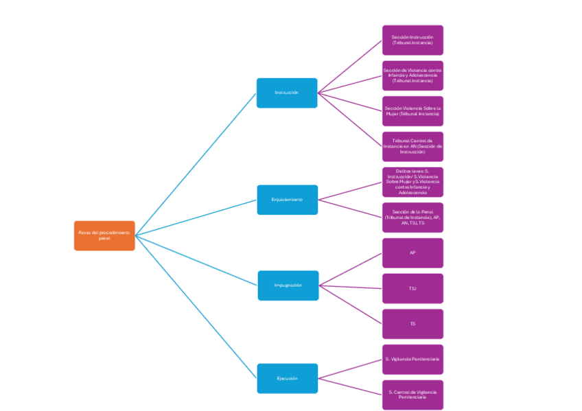
He publicado nuevos apuntes de La Potestad Jurisdiccional: Concepto y Ámbito: ORGANOS-ENCARGADOS-DE-LAS-FASES-DEL-PROCEDIMIENTO.pdf

1 página

He publicado nuevos apuntes de La Potestad Jurisdiccional: Concepto y Ámbito: ORDEN-JURISDICCIONAL-ACTUALIZADO.pdf

1 página

He publicado nuevos apuntes de La Potestad Jurisdiccional: Concepto y Ámbito: T.-45-Potestad-Jurisdiccional.pdf

15 páginas

He publicado nuevos apuntes de La Potestad Jurisdiccional: Concepto y Ámbito: TEMA-45.-LA-POTESTAD-JURISDICCIONAL.pdf

18 páginas
¡Estás al día!

¡Estás al día!

Has visto todos los archivos