La Prehistoria en Europa y en el Entorno Mediterráneo

Todo
Apuntes
Preguntas
Exámenes
Prácticas
publication
Trabajos
chevron_left
chevron_right

Infografía realizada para trabajo de investigación de Prehistoria: La teatralización y el arte de los ritos prehistóricos

Imagen

Examen de Prehistoria Tipo Test (20 preguntas) que quitan puntos por cada mal fallada.

1 página

Apuntes

Buenas tardes alguien tiene apuntes para estudiar del profesor Márquez en Prehistoria

He publicado nuevos apuntes de 1º La Prehistoria en Europa y en el Entorno Mediterráneo: Prehistoria.- Tema 0-1.pdf

8 páginas

He publicado nuevos practicas de 1º La Prehistoria en Europa y en el Entorno Mediterráneo: Conceptos-desarrollados.pdf

5 páginas

apuntes

-

Temario completo La Prehistoria en Europa y en el Entorno Mediterráneo

He publicado nuevos apuntes de 1º La Prehistoria en Europa y en el Entorno Mediterráneo: Temario completo La Prehistoria en Europa y en el Entorno Mediterráneo

Tema-1.-La-Prehistoria-y-sus-metodos-LIMPIO.pdf
Tema-2.1.-Origen-y-expansion-del-genero-homo..pdf
Tema-2.2.-Homo-Sapiens-y-los-grupos-de-cazadores-recolectores-del-Paleolitico-Superior.-LIMPIO.pdf
Tema-3.-Organizacion-social-aprovechamiento-de-recursos-y-mundo-simbolico-en-el-Neolitico-del-ambito-euromediterraneo..pdf
Tema-4.-Organizacion-social-aprovechamiento-de-recursos-y-mundo-simbolico-en-la-Edad-de-los-Metales-del-ambito-euromediterraneo..pdf

He publicado nuevos apuntes de 1º La Prehistoria en Europa y en el Entorno Mediterráneo: Prehistoria-en-Europa.pdf

15 páginas

apuntes

-

Temario Completo

He publicado nuevos apuntes de 1º La Prehistoria en Europa y en el Entorno Mediterráneo: Temario Completo

Tema-1-La-prehistoria-y-sus-metodos.pdf
Tema-2-Origen-y-expansion-del-genero-homo.pdf
Tema-3-Homo-sapiens-y-las-sociedades-de-bandas.pdf
Tema-4-Sociedades-tribales.-El-neolitico-en-el-ambito-mediterraneo.pdf
Tema-5-Las-sociedades-complejas.-Las-edades-del-bronce-y-el-hierro-en-europa.pdf

He publicado nuevos apuntes de 1º La Prehistoria en Europa y en el Entorno Mediterráneo: seminario-4.pdf

4 páginas

He publicado nuevos apuntes de 1º La Prehistoria en Europa y en el Entorno Mediterráneo: Seminario-y-Mapa-Conceptual-1.pdf

4 páginas

He publicado nuevos apuntes de 1º La Prehistoria en Europa y en el Entorno Mediterráneo: imagen-seminario.pdf

2 páginas

He publicado nuevos apuntes de 1º La Prehistoria en Europa y en el Entorno Mediterráneo: seminario-5-prehistoria-Lucia-Sanchez-Martin.pdf

3 páginas

He publicado nuevos apuntes de 1º La Prehistoria en Europa y en el Entorno Mediterráneo: Mapa-conceptual-seminario-8-prehistoria.pdf

1 página

apuntes

-

APUNTES PREHISTORIA

He publicado nuevos apuntes de 1º La Prehistoria en Europa y en el Entorno Mediterráneo: APUNTES PREHISTORIA

TEMA-3-PREHISTORIA.pdf
TEMA-4-PREHISTORIA.pdf
TEMA-2-segunda-parte-PREHISTORIA.pdf

apuntes

-

La Prehistoria en Europa y en el Entorno Mediterráneo

He publicado nuevos apuntes de 1º La Prehistoria en Europa y en el Entorno Mediterráneo: La Prehistoria en Europa y en el Entorno Mediterráneo

Tema-1-La-prehistoria-y-sus-metodos.pdf
Resumen-Como-surgio-el-ser-humano.pdf
Tema-2.1-Origen-y-expansion-del-genero-homo-PREHISTORIA.pdf
TEMA-2.2-PREHISTORIA.pdf
TEMA-3-ORGANIZACION-SOCIAL-APROVECHAMIENTO-DE-RECURSOS-Y-MUNDO-SIMBOLICO-EN-EL-NEOLITICO-DEL-AMBITO-EUROMEDITERRANEO.pdf
TEMA-4-PREHISTORIA.pdf
Anónimo

@Anónimo

apuntes

-

PREHISTORIA 1º - TEMARIO

He publicado nuevos apuntes de 1º La Prehistoria en Europa y en el Entorno Mediterráneo: PREHISTORIA 1º - TEMARIO

Tema-4-Organizacion-social-aprovechamiento-de-recursos-y-mundo-simbolico-en-la-Edad-de-los-Metales-del-ambito-euromediterraneo..pdf
Tema-3-Organizacion-social-aprovechamiento-de-recursos-y-mundo-simbolico-en-el-Neolitico-del-ambito-euromediterraneo..pdf
Tema-1-La-Prehistoria-y-sus-metodos..pdf
Tema-2.1-Origen-y-expansion-del-genero..pdf
Tema-2.2-Homo-sapiens-y-los-grupos-de-cazadores-recolectores..pdf
Anónimo

@Anónimo

apuntes

-

PREHISTORIA 1º - SEMINARIOS.

He publicado nuevos apuntes de 1º La Prehistoria en Europa y en el Entorno Mediterráneo: PREHISTORIA 1º - SEMINARIOS.

Seminario-4-Violencia.pdf
Seminario-3-Relaciones-de-Genero-y-Cuidado-de-Hijos.pdf
Seminario-2-Impacto-Ambiental.pdf
Seminario-1-Arte-Rupestre.pdf

He publicado nuevos apuntes de 1º La Prehistoria en Europa y en el Entorno Mediterráneo: La-violencia-en-la-Prehistoria-Seminario-4.pdf

4 páginas

He publicado nuevos apuntes de 1º La Prehistoria en Europa y en el Entorno Mediterráneo: Prehistoria-tema-4.pdf

12 páginas

He publicado nuevos apuntes de 1º La Prehistoria en Europa y en el Entorno Mediterráneo: TEMA-4-prehistoria.pdf

10 páginas

He publicado nuevos apuntes de 1º La Prehistoria en Europa y en el Entorno Mediterráneo: TEMA-3-prehistoria.pdf

13 páginas

He publicado nuevos apuntes de 1º La Prehistoria en Europa y en el Entorno Mediterráneo: TEMA-2.2-Prehistoria.pdf

9 páginas

He publicado nuevos apuntes de 1º La Prehistoria en Europa y en el Entorno Mediterráneo: Relaciones-de-genero-y-cuidado-de-hijos-en-Prehistoria-SEMINARIO.pdf

3 páginas

He publicado nuevos apuntes de 1º La Prehistoria en Europa y en el Entorno Mediterráneo: Prehistoria-tema-3.pdf

9 páginas

He publicado nuevos apuntes de 1º La Prehistoria en Europa y en el Entorno Mediterráneo: Impacto-ecologico-humano-sobre-el-medio-de-la-Prehistoria-Seminario-2.pdf

4 páginas

He publicado nuevos apuntes de 1º La Prehistoria en Europa y en el Entorno Mediterráneo: Arte-Rupestre-Seminario-1.pdf

4 páginas
Anónimo

@Anónimo

He publicado nuevos apuntes de 1º La Prehistoria en Europa y en el Entorno Mediterráneo: Prehistoria-en-Europa-Tema-2.pdf

11 páginas

He publicado nuevos apuntes de 1º La Prehistoria en Europa y en el Entorno Mediterráneo: Prehistoria-tema-2.pdf

7 páginas

Sirve para elaborar el trabajo o para estudiar de cara al examen. Saque 2,75/3 en esta práctica y en la asignatura 9,75.

9 páginas

He publicado nuevos apuntes de 1º La Prehistoria en Europa y en el Entorno Mediterráneo: Prehistoria-tema-1.pdf

4 páginas

He publicado nuevos apuntes de 1º La Prehistoria en Europa y en el Entorno Mediterráneo: Prehistoria-en-Europa-1.pdf

4 páginas

He publicado nuevos apuntes de 1º La Prehistoria en Europa y en el Entorno Mediterráneo: Imagen-seminario-prehistoria.pdf

2 páginas

He publicado nuevos apuntes de 1º La Prehistoria en Europa y en el Entorno Mediterráneo: SEMINARIO-5-Trabajo-prehistoria.pdf

4 páginas

He publicado nuevos apuntes de 1º La Prehistoria en Europa y en el Entorno Mediterráneo: SEMINARIO-4.pdf

2 páginas

He publicado nuevos practicas de 1º La Prehistoria en Europa y en el Entorno Mediterráneo: PREHISTORIA-SEMINARIO-5.pdf

4 páginas

He publicado nuevos practicas de 1º La Prehistoria en Europa y en el Entorno Mediterráneo: Imagen-12-de-Prehistoria.pdf

2 páginas

He publicado nuevos practicas de 1º La Prehistoria en Europa y en el Entorno Mediterráneo: Seminario-6-La-violencia-en-la-Prehistoria.pdf

6 páginas

He publicado nuevos apuntes de 1º La Prehistoria en Europa y en el Entorno Mediterráneo: TEMA-3RESUMIDO.pdf

17 páginas

apuntes

-

seminario 1

He publicado nuevos apuntes de 1º La Prehistoria en Europa y en el Entorno Mediterráneo: seminario 1

seminario-1.docx
seminario-2.docx
seminario-3-.docx
SEMINARIO-4.pdf
SEMINARIO-WORD.docx
seminario-5.docx

He publicado nuevos apuntes de 1º La Prehistoria en Europa y en el Entorno Mediterráneo: Prehistoria-seminarios.pdf

14 páginas

He publicado nuevos apuntes de 1º La Prehistoria en Europa y en el Entorno Mediterráneo: SEMINARIOS-PARA-EXAMENES-2021.pdf

49 páginas

He publicado nuevos trabajos de 1º La Prehistoria en Europa y en el Entorno Mediterráneo: Prehistoria-Figura-13.pdf

2 páginas

apuntes

-

Prehistoria Seminarios

He publicado nuevos apuntes de 1º La Prehistoria en Europa y en el Entorno Mediterráneo: Prehistoria Seminarios

Seminario-1.pdf
Seminario-2.pdf
Seminario-3.pdf
Seminario-4.pdf
Seminario-5.pdf
Seminario-6.pdf

He publicado nuevos apuntes de 1º La Prehistoria en Europa y en el Entorno Mediterráneo: Prehistoria-Tema-5.pdf

7 páginas

He publicado nuevos apuntes de 1º La Prehistoria en Europa y en el Entorno Mediterráneo: Prehistoria-Tema-3.pdf

8 páginas

He publicado nuevos apuntes de 1º La Prehistoria en Europa y en el Entorno Mediterráneo: Prehistoria-Tema-4.pdf

8 páginas

He publicado nuevos apuntes de 1º La Prehistoria en Europa y en el Entorno Mediterráneo: Prehistoria-Tema-2.pdf

8 páginas

He publicado nuevos apuntes de 1º La Prehistoria en Europa y en el Entorno Mediterráneo: Prehistoria-Tema-1.pdf

6 páginas

He publicado nuevos trabajos de 1º La Prehistoria en Europa y en el Entorno Mediterráneo: Teoria-del-desajuste-evolutivo.pdf

6 páginas

He publicado nuevos apuntes de 1º La Prehistoria en Europa y en el Entorno Mediterráneo: imagen-9-prehistoria.pdf

2 páginas

He publicado nuevos apuntes de 1º La Prehistoria en Europa y en el Entorno Mediterráneo: Seminario.pdf

4 páginas

He publicado nuevos apuntes de 1º La Prehistoria en Europa y en el Entorno Mediterráneo: FOTO-.pdf

2 páginas

He publicado nuevos apuntes de 1º La Prehistoria en Europa y en el Entorno Mediterráneo: Seminario-3-prehistoria.pdf

4 páginas

He publicado nuevos apuntes de 1º La Prehistoria en Europa y en el Entorno Mediterráneo: Seminario-2-y-figura-8.pdf

5 páginas

apuntes

-

Seminario 1

He publicado nuevos apuntes de 1º La Prehistoria en Europa y en el Entorno Mediterráneo: Seminario 1

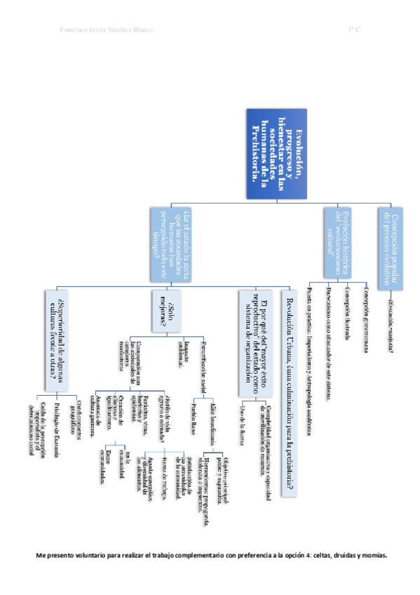
01-Evolucionprogresobienestar.pdf
Seminario-1.pdf
Seminario-1-Apuntes.pdf
01-Evolucionprogresobienestar.pdf

apuntes

-

Seminario 2

He publicado nuevos apuntes de 1º La Prehistoria en Europa y en el Entorno Mediterráneo: Seminario 2

Seminario-2.pdf
Seminario-2-Apuntes.pdf
02-Evolucionrazasydeterminismoracial.pdf

apuntes

-

Seminario 3

He publicado nuevos apuntes de 1º La Prehistoria en Europa y en el Entorno Mediterráneo: Seminario 3

Seminario-3Apuntes.pdf
Seminario-3.pdf
03-Desajuste-evolutivo.pdf

apuntes

-

Seminario 4

He publicado nuevos apuntes de 1º La Prehistoria en Europa y en el Entorno Mediterráneo: Seminario 4

Seminario-4-Apuntes.pdf
Seminario-4.pdf
04-Dietas-y-desajustes.pdf

apuntes

-

Seminario 5

He publicado nuevos apuntes de 1º La Prehistoria en Europa y en el Entorno Mediterráneo: Seminario 5

Seminario-5-Apuntes.pdf
05-Genero.pdf

apuntes

-

Seminario 6

He publicado nuevos apuntes de 1º La Prehistoria en Europa y en el Entorno Mediterráneo: Seminario 6

Seminario-6.pdf
Seminario-6-Apuntes.pdf
06-Animales.pdf