Las Leyes del Procedimiento Administrativo Común de las Administraciones Públicas y del Régimen Jurídico del Sector Público y su Normativa de Desarrollo

Todo
Apuntes
Test
chevron_left
chevron_right

Apuntes detallados del título preliminar y I de la ley 39/2015

10 páginas

test

-

Ley 40/2015 - Test oposiciones

Test de 100 preguntas de la Ley 40/2015, de 1 de octubre, de Régimen Jurídico del Sector Público para oposiciones. Todas las preguntas están sacadas de exámenes oficiales de cualquier administración o sector público institucional de España.

Itest40-2015001-100opocincuentapatreonrobertocarpintero.pdf
IItest40-2015101-200opocincuentapatreonrobertocarpintero.pdf
IIItestley40-2015201-300patreonRobertoCarpintero.pdf

test

-

Ley 39/2015 - Test oposiciones

Test de 100 preguntas cada archivo para oposiciones de la Ley 39/2015, de 1 de octubre, del Procedimiento Administrativo Común de las Administraciones Públicas. Todas las preguntas están recogidas de exámenes oficiales.

01test39-20151-100opocincuenta.pdf
02test39-2015101-200opocincuenta.pdf
03test39-2015201-300opocincuenta.pdf
Vtest39-2015401-500opocincuentapatreonrobertocarpintero.pdf
VItest39-2015501-600opocincuentapatreonrobertocarpintero.pdf
IVtest39-2015301-400opocincuentapatreonrobertocarpintero.pdf

Recopilación mapas conceptuales capítulo V de la ley 40/2015, sobre el funcionamiento electrónico del sector público

5 páginas

Mapa conceptual sobre los sistemas de firma de las Administraciones en la actuación administrativa automatizada, artículo 42 de la ley 40/2015

1 página

Mapa conceptual sobre los sistemas de identificación de las administraciones públicas, artículo 40 de la ley 40/2015

1 página

Mapa conceptual sobre el portal de internet, recogido en el artículo 39 de la Ley 40/2015

1 página

Mapa conceptual sobre la sede electrónica del sector público, artículo 38 ley 40/2015

1 página

Tabla sobre la prescripción de infracciones y sanciones, artículo 30 de la ley 40/2015

1 página

Tabla resumen de los plazos del procedimiento administrativo, recogidos en la ley 39/2015

1 página

Mapa conceptual de los plazos en días del procedimiento administrativo, excepto los plazos de 10 días. Puesto que estos son la mayoría, es más cómodo estudiar por descarte

2 páginas

He publicado nuevos apuntes de Las Leyes del Procedimiento Administrativo Común de las Administraciones Públicas y del Régimen Jurídico del Sector Público y su Normativa de Desarrollo: Resumen-Resolucion-presunta.pdf

1 página

He publicado nuevos apuntes de Las Leyes del Procedimiento Administrativo Común de las Administraciones Públicas y del Régimen Jurídico del Sector Público y su Normativa de Desarrollo: Res.-tramit-simplificada.pdf

1 página

Tarjetas didácticas sobre los medios de ejecución forzosa de los actos administrativos, recogidos en el capítulo 7 del título Iv de la ley 39/2015

5 páginas

He publicado nuevos apuntes de Las Leyes del Procedimiento Administrativo Común de las Administraciones Públicas y del Régimen Jurídico del Sector Público y su Normativa de Desarrollo: Finalizacion-del-procedimiento-Administrativo-2.pdf

3 páginas

He publicado nuevos apuntes de Las Leyes del Procedimiento Administrativo Común de las Administraciones Públicas y del Régimen Jurídico del Sector Público y su Normativa de Desarrollo: Esq-Instruccion-del-procedimiento-Ley-392015.pdf

1 página

He publicado nuevos apuntes de Las Leyes del Procedimiento Administrativo Común de las Administraciones Públicas y del Régimen Jurídico del Sector Público y su Normativa de Desarrollo: Resumen-Ordenacion-del-procedimiento-administrativo.pdf

1 página

He publicado nuevos test de Las Leyes del Procedimiento Administrativo Común de las Administraciones Públicas y del Régimen Jurídico del Sector Público y su Normativa de Desarrollo: TEST-TEMA-8.-El-procedimiento-administrativo-comun.pdf

9 páginas

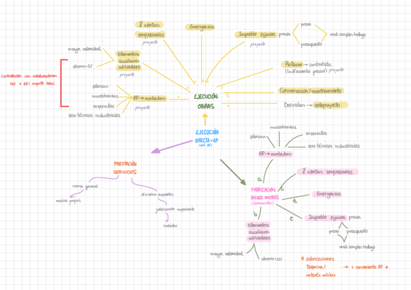
Mapa conceptual sobre el artículo 30 de la ley 9/2017 de contratos del sector público. Sobre la ejecución directa de contratos por parte de la administración

1 página

Mapa conceptual sobre el silencio administrativo, recogido en los artículo 24 y 25 de la ley 39/2015 del procedimiento administrativo común de las administraciones públicas

1 página

Apuntes sobre el título II de la ley 39/2015, sobre la actividad de las administraciones públicas. Apuntes organizados visualmente y con anotaciones

26 páginas

Título III de la ley 39/2015, de los actos administrativos. Apuntes sobre la ley de forma más visual y con comentarios explicativod

16 páginas

Mapa conceptual sobre las garantías definitivas admisibles, recogidas en el artículo 108 de la ley 9/2017 de contratos del sector público

1 página

Mapas conceptuales sobre las prohibiciones de contratar (art 71) y sus plazos (art 72), recogidas en la ley 9/2017

4 páginas

Plazos de las prohibiciones de contratar, tanto la duración como hasta cuando se puede iniciar el procedimiento. Recogidos en el artículo 72 de la Ley 9/2017 de contratos del sector público

1 página

Mapa conceptual sobre las medidas provisionales del procedimiento administrativo, recogidas en artículo 56 de la ley 39/2015

1 página

He publicado nuevos apuntes de Las Leyes del Procedimiento Administrativo Común de las Administraciones Públicas y del Régimen Jurídico del Sector Público y su Normativa de Desarrollo: PlazosLPACDinamico.pdf

2 páginas

APUNTES ESQUEMATIZADOS SOBRE LA LEY40/2015: TÍTULO PRELIMINAR: CAPÍTULO I, CAPÍTULO II (EXCEPTO SUBSECCIÓN 2ª SECCIÓN 3ª), CAPÍTULO III, CAPÍTULO IV Y CAPÍTULO V.

50 páginas

APUNTES ESQUEMATIZADOS SOBRE LA LEY 40/2015: TÍTULO PRELIMINAR: CAPÍTULO I, CAPÍTULO II (EXCEPTO SUBSECCIÓN 2ª SECCIÓN 3ª), CAPÍTULO III, CAPÍTULO IV Y CAPÍTULO V.

49 páginas

Apuntes esquematizados sobre el funcionamiento electrónico del sector público. Correspondiendo co el capítulo V del título preliminar de la ley 40/2015

8 páginas

Apuntes esquematizados de la ley 40/2015. Del capítulo IV del título preliminar, sobre la responsabilidad patrimonial de las administraciones públicas

9 páginas

Resumen esquematizado del Capítulo III del título preliminar de la ley 40/2015, sobre la potestad sancionadora

8 páginas

Resumen esquemático de las secciones tercera (subsección 1) cuarta del capítulo II del título preliminar de la ley 40/2015. Sobre órganos colegiados y abstención y recusación

9 páginas

Esquema resumen de la Ley 40/2015. De la sección 1ª y 2ª del capítulo II del título preliminar. Sobre órganos administrativos y competencia.

12 páginas

Apuntes que incluyen toda la información de la ley y anotaciones sobre aspectos a tener en cuenta. Recoge el título V, los recursos en vía administrativa

15 páginas

Esquema sobre el capítulo I del título preliminar de la ley 40/2015

3 páginas

Esquema sobre los órganos competentes en las principales actuaciones del procedimiento administrativo

2 páginas

Esquema sobre los plazos de la Ley 39/2015.

7 páginas

Esquema resumen de la Ley 39/2015, de 1 de octubre, del Procedimiento Administrativo Común de las Administraciones Públicas.

56 páginas

esquema resumen sobre la suspensión (art. 22) y la ampliación (art. 23) del plazo máximo para resolver un procedimiento administrativo, recogido en la Ley 39/2015

1 página

Esquema resumen sobre los artículos 13, 15, 18, 19 y 20 del título II capítulo I de la Ley 39/2015. Derechos en las relaciones con las AAPP, lengua, colaboración y comparecencia, responsabilidad y obligación de resolver

4 páginas

Esquema resumen del Capítulo I del Título I de la ley 39/2015, explicando la capacidad de obrar, el concepto de interesado y la representación

1 página

Esquema resumen del título preliminar de la ley 39/2015

1 página

He publicado nuevos apuntes de Las Leyes del Procedimiento Administrativo Común de las Administraciones Públicas y del Régimen Jurídico del Sector Público y su Normativa de Desarrollo: Ley-39-2015-RESUMEN.pdf

49 páginas

He publicado nuevos apuntes de Las Leyes del Procedimiento Administrativo Común de las Administraciones Públicas y del Régimen Jurídico del Sector Público y su Normativa de Desarrollo: CURIOSIDADES-LEY-39.pdf

4 páginas

He publicado nuevos apuntes de Las Leyes del Procedimiento Administrativo Común de las Administraciones Públicas y del Régimen Jurídico del Sector Público y su Normativa de Desarrollo: Ley-40-2015.pdf

9 páginas

Resumen apartado de Convenios de la Ley 40/2015

2 páginas

He publicado nuevos apuntes de Las Leyes del Procedimiento Administrativo Común de las Administraciones Públicas y del Régimen Jurídico del Sector Público y su Normativa de Desarrollo: III.DAG3.1-Conceptos-Generales.pdf

1 página

He publicado nuevos apuntes de Las Leyes del Procedimiento Administrativo Común de las Administraciones Públicas y del Régimen Jurídico del Sector Público y su Normativa de Desarrollo: III.DAG3.6-Jurisdiccion-Contencioso-Administrativa.pdf

1 página

He publicado nuevos apuntes de Las Leyes del Procedimiento Administrativo Común de las Administraciones Públicas y del Régimen Jurídico del Sector Público y su Normativa de Desarrollo: III.DAG3.5-Recursos-Administrativos.pdf

1 página

He publicado nuevos apuntes de Las Leyes del Procedimiento Administrativo Común de las Administraciones Públicas y del Régimen Jurídico del Sector Público y su Normativa de Desarrollo: III.DAG3.4-Revision-de-oficio.pdf

1 página

He publicado nuevos apuntes de Las Leyes del Procedimiento Administrativo Común de las Administraciones Públicas y del Régimen Jurídico del Sector Público y su Normativa de Desarrollo: III.DAG3.3-Terminos-y-plazos.pdf

1 página

He publicado nuevos apuntes de Las Leyes del Procedimiento Administrativo Común de las Administraciones Públicas y del Régimen Jurídico del Sector Público y su Normativa de Desarrollo: III.DAG3.2-Procedimiento-Administrativo.pdf

1 página

He publicado nuevos apuntes de Las Leyes del Procedimiento Administrativo Común de las Administraciones Públicas y del Régimen Jurídico del Sector Público y su Normativa de Desarrollo: Esquema-TODA-LA-LEY.pdf

1 página

He publicado nuevos apuntes de Las Leyes del Procedimiento Administrativo Común de las Administraciones Públicas y del Régimen Jurídico del Sector Público y su Normativa de Desarrollo: Actas-Organos-Colegiados.pdf

3 páginas

He publicado nuevos apuntes de Las Leyes del Procedimiento Administrativo Común de las Administraciones Públicas y del Régimen Jurídico del Sector Público y su Normativa de Desarrollo: Funcion-del-Secretario-organos-Colegiados.pdf

3 páginas

He publicado nuevos apuntes de Las Leyes del Procedimiento Administrativo Común de las Administraciones Públicas y del Régimen Jurídico del Sector Público y su Normativa de Desarrollo: Encomiendas-de-Gestion.pdf

4 páginas

He publicado nuevos apuntes de Las Leyes del Procedimiento Administrativo Común de las Administraciones Públicas y del Régimen Jurídico del Sector Público y su Normativa de Desarrollo: Avocacion-explicacion.pdf

3 páginas

He publicado nuevos apuntes de Las Leyes del Procedimiento Administrativo Común de las Administraciones Públicas y del Régimen Jurídico del Sector Público y su Normativa de Desarrollo: Delegacion-de-Competencias.pdf

4 páginas

He publicado nuevos apuntes de Las Leyes del Procedimiento Administrativo Común de las Administraciones Públicas y del Régimen Jurídico del Sector Público y su Normativa de Desarrollo: Organos-Consultivos.pdf

4 páginas