chevron_left
chevron_right
Todo
Apuntes
Exámenes
Test
Trabajos
chevron_left
chevron_right

He publicado nuevos apuntes de 2º Legislacion Aplicada a la Edificacion: T1-T2-T3-Legislacio-Aplicada-en-lEdificacio.pdf

9 páginas

He publicado nuevos examenes de 2º Legislacion Aplicada a la Edificacion: Legislacion-TODAS-LAS-PREGUNTAS-CON-RESPUESTA.docx.docx

word

He publicado nuevos examenes de 2º Legislacion Aplicada a la Edificacion: Preguntas-recopiladas-examen-parcial.pdf

15 páginas
Anónimo

@Anónimo

apuntes

-

Parcial

He publicado nuevos apuntes de 2º Legislacion Aplicada a la Edificacion: Parcial

Tema-7.pdf
Tema-6.pdf
Tema-5.pdf
Tema-4.pdf
Tema-3.pdf
Tema-2.pdf

He publicado nuevos apuntes de 2º Legislacion Aplicada a la Edificacion: TREBALL-LEGISLACIO-defenitiu.pdf

16 páginas

He publicado nuevos apuntes de 2º Legislacion Aplicada a la Edificacion: Presentacio-LEGISLACIO.pdf

14 páginas

He publicado nuevos apuntes de 2º Legislacion Aplicada a la Edificacion: PREGUNTAS-CON-RESPUESTA.pdf

15 páginas
Anónimo

@Anónimo

apuntes

-

Apunts final

Temes 8, 9, 10, 11, 12, 13 i 14

8.-Derechos-reales.-servidumbres.pdf
9.-Registro-propiedad-i-catastro.pdf
10.-Administracion-publica-y-su-organizacion.pdf
11.-Actos-procedimientos-y-recursos-administrativos.pdf
12.-Contratos-del-sector-publico.pdf
13.-Derechos-ambiental.-intervencion-administrativa.pdf
Anónimo

@Anónimo

apuntes

-

Apunts parcial

Temes 1, 2, 3, 4, 5, 6 i 7

1.-Introduccion-al-derecho.pdf
2.-Obligaciones-y-contratos.pdf
3.-Compraventa-inmobiliatia.-Cesion-de-finca-a-cambio-de-construccion-futura..pdf
4.-Contratos.pdf
5.-Ordenacion-de-la-Edificacion.pdf
6.-Ordenacion-del-trabajo-profesional.-Ejercicio-asociado-de-actividades-profesionales..pdf

no esquema tema 8

6 páginas

apuntes

-

TEMAS 10, 11, 12, 13 Y 14

He publicado nuevos apuntes de 2º Legislacion Aplicada a la Edificacion: TEMAS 10, 11, 12, 13 Y 14

TEMA-10.pdf
TEMA-11.pdf
TEMA-12.pdf
TEMA-13.pdf
TEMA-14.pdf

examenes

-

EXAMENS

He publicado nuevos examenes de 2º Legislacion Aplicada a la Edificacion: EXAMENS

2020-2021-1o-PARCIAL.pdf
2020-2021-2o-B-FINAL.pdf
2020-2021-2oA-FINAL.pdf

apuntes

-

TEMAS 6, 7, 8 y 9.

He publicado nuevos apuntes de 2º Legislacion Aplicada a la Edificacion: TEMAS 6, 7, 8 y 9.

TEMA-7.pdf
TEMA-6.pdf
TEMA-9.pdf
TEMA-8.pdf

apuntes

-

TEMAS 1, 2, 3, 4 y 5

He publicado nuevos apuntes de 2º Legislacion Aplicada a la Edificacion: TEMAS 1, 2, 3, 4 y 5

TEMA-1.pdf
TEMA-2.pdf
TEMA-3.pdf
TEMA-4.pdf
TEMA-5.pdf

apuntes

-

parcial apunts

He publicado nuevos apuntes de 2º Legislacion Aplicada a la Edificacion: parcial apunts

TEMA-2-OBLIGACIONES-Y-CONTRATOS.pdf
TEMA-1-INTRODUCCION-AL-DERECHO.pdf
TEMA-6-ORDENACION-DEL-TRABAJO-PROFESIONAL.pdf
TEMA-5-ORDENACION-DE-LA-EDIFICACION.pdf
TEMA-3-COMPRAVENTA-INMOBILIARIA.pdf
TEMA-4-CONTRATOS-ARRENDAMIENTO-DE-OBRAS-Y-SERVICIOS.pdf

He publicado nuevos examenes de 2º Legislacion Aplicada a la Edificacion: Legislacion-Aplicada-a-la-Edificacion--Quizizz.pdf

13 páginas

He publicado nuevos apuntes de 2º Legislacion Aplicada a la Edificacion: Tema-14-Dret-ambiental.-Intervencio-judicial..pdf

12 páginas

He publicado nuevos apuntes de 2º Legislacion Aplicada a la Edificacion: Tema-13-Dret-ambiental.-Intervencio-administrativa..pdf

15 páginas

He publicado nuevos apuntes de 2º Legislacion Aplicada a la Edificacion: Tema-12-Contractacio-administrativa..pdf

13 páginas

He publicado nuevos apuntes de 2º Legislacion Aplicada a la Edificacion: Tema-11-LActe-administratiu.-Procediment-administratiu.-Recursos-administratius..pdf

15 páginas

He publicado nuevos apuntes de 2º Legislacion Aplicada a la Edificacion: Tema-10-Administracio-Publica.-Organitzacio-administrativa..pdf

8 páginas

He publicado nuevos apuntes de 2º Legislacion Aplicada a la Edificacion: Tema-9-El-Registre-de-la-Propietat..pdf

6 páginas

He publicado nuevos apuntes de 2º Legislacion Aplicada a la Edificacion: Tema-8-Drets-reals.-Servituts..pdf

32 páginas

He publicado nuevos apuntes de 2º Legislacion Aplicada a la Edificacion: Tema-7-Propietat-immobiliaria.-Propietat-indivisa.-Obra-nova-i-divisio-horitzontal..pdf

12 páginas

He publicado nuevos apuntes de 2º Legislacion Aplicada a la Edificacion: Tema-6-Ordenacio-del-treball-profesional..pdf

6 páginas

He publicado nuevos apuntes de 2º Legislacion Aplicada a la Edificacion: Tema-5-Llei-dOrdenacio-de-lEdificacio..pdf

16 páginas

He publicado nuevos apuntes de 2º Legislacion Aplicada a la Edificacion: Tema-4-Contracte-darrendament-dedifici.-Contracte-construccio.-Subcontracte.Construccio-Sol-alie-i-extralimitada..pdf

18 páginas

He publicado nuevos apuntes de 2º Legislacion Aplicada a la Edificacion: Tema-3-Compravenda-immobiliaria.-Contracte-cessio-finca-per-const.-futura..pdf

9 páginas

He publicado nuevos apuntes de 2º Legislacion Aplicada a la Edificacion: Tema-2-Obligacions-i-Contractes..pdf

19 páginas

He publicado nuevos apuntes de 2º Legislacion Aplicada a la Edificacion: Tema-1-Dret-Objectiu-Subjectiu-tipus-de-normes..pdf

10 páginas

He publicado nuevos apuntes de 2º Legislacion Aplicada a la Edificacion: PROVA-FINAL.pdf

6 páginas

He publicado nuevos apuntes de 2º Legislacion Aplicada a la Edificacion: TEMAS-EXAMEN-FINAL-LEGISLACION.pdf

10 páginas

He publicado nuevos apuntes de 2º Legislacion Aplicada a la Edificacion: Preguntas-test-examen-legislacion.pdf

29 páginas

He publicado nuevos apuntes de 2º Legislacion Aplicada a la Edificacion: Preguntas-parcial-temas-1-7.pdf

22 páginas

He publicado nuevos apuntes de 2º Legislacion Aplicada a la Edificacion: Parcial-preguntes.pdf

7 páginas

He publicado nuevos apuntes de 2º Legislacion Aplicada a la Edificacion: 210621-Examen-Reevaluacion-LEGISLACION-A.-E.pdf

6 páginas

He publicado nuevos apuntes de 2º Legislacion Aplicada a la Edificacion: 090621-Examen-Final-LEGISLACION-APLICADA-EDIFICACION.pdf

6 páginas

apuntes

-

ESQUEMAS

"Dad al César lo que es del César, y a Dios lo que es de Dios." Mateo 22:21

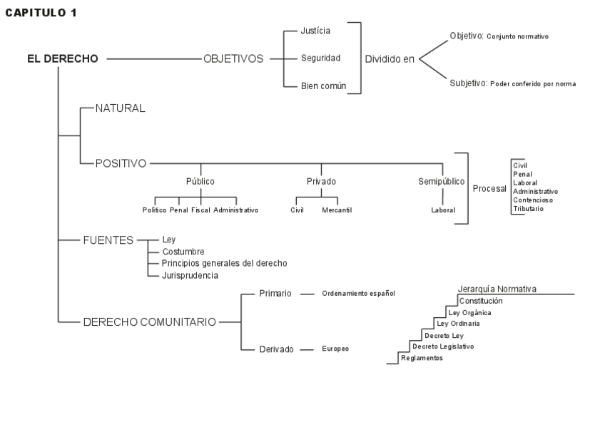
CAPITULO-1.pdf
CAPITULO-2.pdf
CAPITULO-3.pdf
CAPITULO-4.pdf
CAPITULO-5.pdf
CAPITULO-6.pdf

apuntes

-

Apuntes

"Todo tiene su tiempo, y todo lo que se quiere debajo del cielo tiene su hora." Eclesiastés 3:1

Tema-1-Derecho-objetivo.-Derechos-subjetivos.-Tipos-de-normas.pdf
Tema-2-Obligaciones-y-Contratos.pdf
Tema-3-Compraventa-Inmobiliaria-Cesion-de-finca-a-cambio-de-una-construccion-futura.pdf
Tema-4-Arrendamientos.pdf
Tema-5-Ordenacion-en-la-Edificacion.pdf
Tema-6-Ordenacion-del-trabajo-profesional.-Ejercicio-asociado-de-actividades-profesionales.pdf

"La tierra está de luto, y se marchita; se marchita el mundo y se desvanece, se marchitan los altos del pueblo." Isaías 24:4

25 páginas
Anónimo

@Anónimo

test

-

E.F.-Preguntas

He publicado nuevos test de 2º Legislacion Aplicada a la Edificacion: E.F.-Preguntas

E.F.-Preguntas-Con-respuesta.pdf
E.F.-Preguntas-sin-responder.pdf

He publicado nuevos apuntes de 2º Legislacion Aplicada a la Edificacion: Tema-1-Introduccion-al-derecho-pdf.pdf

3 páginas

He publicado nuevos apuntes de 2º Legislacion Aplicada a la Edificacion: APUNTSLEGISLACIO123456.pdf

21 páginas

He publicado nuevos apuntes de 2º Legislacion Aplicada a la Edificacion: APUNTSLEGISLACIO.pdf

16 páginas

He publicado nuevos apuntes de 2º Legislacion Aplicada a la Edificacion: Legislacion-Resumen-9-14..pdf

10 páginas

He publicado nuevos apuntes de 2º Legislacion Aplicada a la Edificacion: RESPUESTASRECUPERACIONTIPOA20-21.pdf

6 páginas

He publicado nuevos apuntes de 2º Legislacion Aplicada a la Edificacion: RESUMEN-TEMA-9-A-14-respuestas-a-preguntas-por-tema.pdf

17 páginas
Anónimo

@Anónimo

He publicado nuevos examenes de 2º Legislacion Aplicada a la Edificacion: Preguntas-nuevas-final.pdf

3 páginas

He publicado nuevos apuntes de 2º Legislacion Aplicada a la Edificacion: Tema-1-esquemes.pdf

2 páginas

He publicado nuevos apuntes de 2º Legislacion Aplicada a la Edificacion: Tema-10-esquema.pdf

2 páginas

He publicado nuevos apuntes de 2º Legislacion Aplicada a la Edificacion: Tema-13-esquema.pdf

1 página
Anónimo

@Anónimo

He publicado nuevos apuntes de 2º Legislacion Aplicada a la Edificacion: T14.pdf

3 páginas
Anónimo

@Anónimo

He publicado nuevos apuntes de 2º Legislacion Aplicada a la Edificacion: T13.pdf

3 páginas
Anónimo

@Anónimo

He publicado nuevos apuntes de 2º Legislacion Aplicada a la Edificacion: T12.pdf

3 páginas
Anónimo

@Anónimo

He publicado nuevos apuntes de 2º Legislacion Aplicada a la Edificacion: T11.pdf

2 páginas
Anónimo

@Anónimo

He publicado nuevos apuntes de 2º Legislacion Aplicada a la Edificacion: T10.pdf

1 página
Anónimo

@Anónimo

He publicado nuevos apuntes de 2º Legislacion Aplicada a la Edificacion: T9.pdf

1 página
Anónimo

@Anónimo

He publicado nuevos apuntes de 2º Legislacion Aplicada a la Edificacion: T8.pdf

5 páginas
Anónimo

@Anónimo

He publicado nuevos apuntes de 2º Legislacion Aplicada a la Edificacion: FINAL.pdf

17 páginas

He publicado nuevos apuntes de 2º Legislacion Aplicada a la Edificacion: TEMA-8-14.pdf

27 páginas