chevron_left
chevron_right
Todo
Apuntes
Exámenes
Prácticas
publication
Test
Trabajos
chevron_left
chevron_right

apuntes

-

Práctica PGOU

Practica completa sobre el Plan General de Ordenación Urbana, incluidas tablas anexas

Practica-PGOU.pdf
Cuadro-aprovechamientos.xlsx
Cuadro-edificabilidades.xlsx
Cuadro-valoraciones.xlsx

Cambio de uso de local a vivienda Madrid

22 páginas

Resumen sobre urbanismo y el plan general de ordenación urbana

11 páginas

He publicado nuevos apuntes de 4º Legislación Urbanística: APUNTES-PRIMER-PARCIAL.docx

word
Anónimo

@Anónimo

He publicado nuevos apuntes de 4º Legislación Urbanística: Temario-resumido.pdf

15 páginas
Anónimo

@Anónimo

He publicado nuevos examenes de 4º Legislación Urbanística: Examen-final.pdf

2 páginas
Anónimo

@Anónimo

He publicado nuevos apuntes de 4º Legislación Urbanística: Caso-practico-ejercicio-resuelto.pdf

15 páginas

He publicado nuevos apuntes de 4º Legislación Urbanística: Tabla-Primer-Parcial.pdf

1 página

He publicado nuevos practicas de 4º Legislación Urbanística: Practica-2-Cambio-de-Uso.pdf

16 páginas

He publicado nuevos examenes de 4º Legislación Urbanística: RECUPERACION-2o-PARTE-16JUN2025.pdf

4 páginas

He publicado nuevos apuntes de 4º Legislación Urbanística: CAMBIO-DE-USO-LOCAL-Cdel-monte-perdido-49.pdf

25 páginas

apuntes

-

ESQUEMAS RESUMEN

He publicado nuevos apuntes de 4º Legislación Urbanística: ESQUEMAS RESUMEN

OBRAS-PERMITIDAS-SEGUN-EL-NIVEL-DE-PROTECCION.pdf
CLASES-DE-OBRAS-DE-EDIFICACION.pdf
OBRAS-PERMITIDAS.pdf
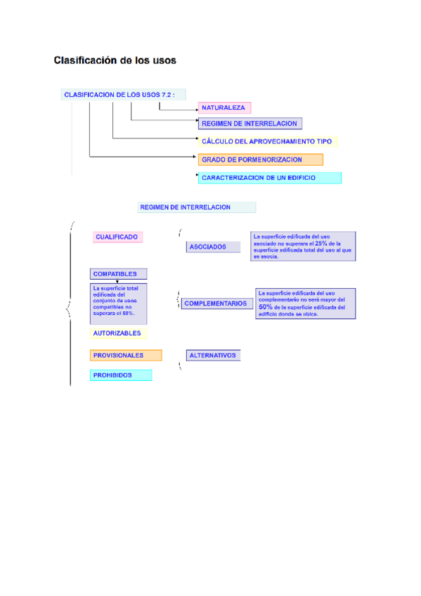
TIPOS-DE-REGIMEN-DE-USOS.pdf

He publicado nuevos apuntes de 4º Legislación Urbanística: REGIMEN-URBANISTICO-DEL-SUELO.pdf

24 páginas

He publicado nuevos apuntes de 4º Legislación Urbanística: TRABAJO-PRIMERA-PARTEMEJOR-URBANIZACION.pdf

20 páginas

He publicado nuevos apuntes de 4º Legislación Urbanística: TEORIA-PARCIAL-1.pdf

7 páginas
Anónimo

@Anónimo

He publicado nuevos apuntes de 4º Legislación Urbanística: 5.5-y-5.6.pdf

14 páginas

He publicado nuevos apuntes de 4º Legislación Urbanística: Segundo-parcial-legis-5.1-al-5.4.pdf

9 páginas

He publicado nuevos examenes de 4º Legislación Urbanística: Preguntas-parcial-1.pdf

1 página

He publicado nuevos apuntes de 4º Legislación Urbanística: Teoria-completa-1er-parcial.pdf

7 páginas

He publicado nuevos apuntes de 4º Legislación Urbanística: Resumen-parcial-1-legis.pdf

7 páginas

He publicado nuevos apuntes de 4º Legislación Urbanística: Resumen-parcial-1.pdf

6 páginas

He publicado nuevos apuntes de 4º Legislación Urbanística: PHOTO-2022-03-21-15-51-39.pdf

1 página

He publicado nuevos apuntes de 4º Legislación Urbanística: PHOTO-2022-03-21-15-51-33.pdf

1 página

He publicado nuevos apuntes de 4º Legislación Urbanística: 6e3c7841-7d8a-4836-93e3-71004f89d011.pdf

1 página

He publicado nuevos apuntes de 4º Legislación Urbanística: 1ef49141-c668-4dd2-9f34-f27432839104.pdf

1 página

He publicado nuevos apuntes de 4º Legislación Urbanística: 8f0e395d-6829-4de3-92cf-c8dbee745a7c.pdf

1 página

He publicado nuevos apuntes de 4º Legislación Urbanística: RESUMEN-2024-1.pdf

106 páginas

CORREGIDOS POR EL PROFESOR

22 páginas

He publicado nuevos practicas de 4º Legislación Urbanística: PRACTICA-1.pdf

9 páginas
Anónimo

@Anónimo

He publicado nuevos apuntes de 4º Legislación Urbanística: RESUMEN-5.6-REGIMEN-DE-USOS..pdf

4 páginas
Anónimo

@Anónimo

He publicado nuevos apuntes de 4º Legislación Urbanística: RESUMEN-5.5-PARAMETROS-Y-CONDICIONES-GENERALES-DE-LA-EDIFICACION.pdf

18 páginas
Anónimo

@Anónimo

He publicado nuevos apuntes de 4º Legislación Urbanística: RESUMEN-5.4-CONDICIONES-DE-PATRIMONIO-Y-MEDIO-AMBIENTE-URBANO.pdf

11 páginas
Anónimo

@Anónimo

He publicado nuevos apuntes de 4º Legislación Urbanística: RESUMEN-5.3-INCIDENCIA-EN-EL-PLANEAMIENTO.pdf

5 páginas
Anónimo

@Anónimo

He publicado nuevos apuntes de 4º Legislación Urbanística: RESUMEN-5.2-DISPOSICIONES-GENERALES-E-INSTRUMENTOS-PARA-SU-DESARROLLO.pdf

14 páginas
Anónimo

@Anónimo

He publicado nuevos apuntes de 4º Legislación Urbanística: RESUMEN 5.1 RÉGIMEN URBANÍSTICO DEL SUELO.pdf

12 páginas

EXCEL DEL EJERCICIO DE CURSO

Si alguien pudiera subir el excel del ejercicio de clase completo del grupo de tarde, sería un gran favor para poder comparar y completar partes para aquellos que no han podido asistir a todas las clases.

Anónimo

@Anónimo

He publicado nuevos apuntes de 4º Legislación Urbanística: CASO-PRACTICO-I-resuelto.pdf

15 páginas
Anónimo

@Anónimo

He publicado nuevos apuntes de 4º Legislación Urbanística: PREGUNTAS-TEST-TIPO-PARCIAL-I.pdf

5 páginas
Anónimo

@Anónimo

He publicado nuevos apuntes de 4º Legislación Urbanística: Practica-2-resuelta-2021.pdf

17 páginas
Anónimo

@Anónimo

He publicado nuevos apuntes de 4º Legislación Urbanística: PRACTICA-2021.pdf

1 página
Anónimo

@Anónimo

He publicado nuevos apuntes de 4º Legislación Urbanística: Preguntas-tipo-TEST.pdf

27 páginas

He publicado nuevos examenes de 4º Legislación Urbanística: Examen-Julio-21-22.pdf

2 páginas

He publicado nuevos practicas de 4º Legislación Urbanística: Practica-1.pdf

15 páginas

He publicado nuevos practicas de 4º Legislación Urbanística: Practica-2-Cambio-de-uso-21-22.pdf

21 páginas

He publicado nuevos apuntes de 4º Legislación Urbanística: Practica-2-Barba-Garcia-Juan-Luis.pdf

13 páginas

He publicado nuevos test de 4º Legislación Urbanística: TEST-SEGUNDO-PARCIAL.pdf

8 páginas

He publicado nuevos practicas de 4º Legislación Urbanística: Practica-Cambio-de-Uso-Hortaleza-28.pdf

11 páginas

He publicado nuevos test de 4º Legislación Urbanística: PREGUNTAS-TEST-TIPO-PARCIAL-I.pdf

5 páginas
Anónimo

@Anónimo

He publicado nuevos examenes de 4º Legislación Urbanística: Examen-legis.pdf

4 páginas

practicas

-

Prácticas 2019

He publicado nuevos practicas de 4º Legislación Urbanística: Prácticas 2019

Enunciado-sansebastian-calculo-aprove.pdf
Redes-parcelas-y-condiciones-de-edificacion.pdf
Parcelacion-y-Reparto-entre-propietarios.pdf
Cambio-de-Uso-Hortaleza-28.pdf
Calculo-aprovechamiento.pdf
Anónimo

@Anónimo

trabajos

-

Finales de la asignatura

He publicado nuevos trabajos de 4º Legislación Urbanística: Finales de la asignatura

P1.pdf
P2.pdf

apuntes

-

Resúmenes primer parcial

He publicado nuevos apuntes de 4º Legislación Urbanística: Resúmenes primer parcial

Sistemas.pdf
Tipos-de-plan.pdf
Determinaciones.pdf
Tipos-de-suelo.pdf
Sistemas-y-equidistribucion.pdf

recopilacion de preguntas tipo test

creo que anteriormente estaba publicada una recopilacion de preguntas tipo test, o si alguien la tiene y quiere compartirla se lo agradeceria, yo y todos. un saludo.

Anónimo

@Anónimo

He publicado nuevos examenes de 4º Legislación Urbanística: Nuevo-Documento-de-Microsoft-Word.docx

word

He publicado nuevos apuntes de 4º Legislación Urbanística: Práctica I 2019.docx

word

He publicado nuevos practicas de 4º Legislación Urbanística: Práctica 2_cambio de uso.pdf

11 páginas

He publicado nuevos apuntes de 4º Legislación Urbanística: resumen legislacion urbanistica20180403155650265.pdf

8 páginas

He publicado nuevos apuntes de 4º Legislación Urbanística: RESUMEN.pdf

15 páginas

He publicado nuevos apuntes de 4º Legislación Urbanística: Clasificación del suelo en la C.A.M..pdf

17 páginas

He publicado nuevos practicas de 4º Legislación Urbanística: Práctica 2.pdf

19 páginas