Lengua Castellana y Literatura I

chevron_left
chevron_right
Todo
Apuntes
chevron_left
chevron_right

He publicado nuevos apuntes de 1º Lengua Castellana y Literatura I: POESIA-DESDE-1970-A-LA-ACTUALIDAD.pdf

3 páginas

apuntes

-

Apuntes Lengua 1º Bachillerato

Bachillerato de Humanidades y Ciencias sociales

verbos-explicacion.pdf
propiedades-del-texto.pdf

apuntes

-

Apuntes literatura 1º Bachillerato

Bachillerato de Humanidades y Ciencias sociales

literatura-sxv-1bach.pdf
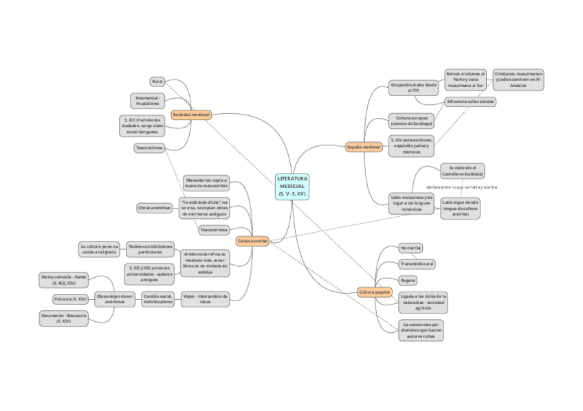
literatura-medieval-esquema.pdf
literatura-barroca-1bach.pdf

Bachillerato de Humanidades y Ciencias sociales

6 páginas

Bachillerato de Humanidades y Ciencias sociales

1 página

Bachillerato de Humanidades y Ciencias sociales

1 página
¡Estás al día!

¡Estás al día!

Has visto todos los archivos