Lenguajes de Modelado

chevron_left
chevron_right
Todo
Apuntes
Exámenes
chevron_left
chevron_right

He publicado nuevos apuntes de 3º Lenguajes de Modelado: 2025-JUNIO.pdf

10 páginas

He publicado nuevos apuntes de 3º Lenguajes de Modelado: 2025-ENERO.pdf

7 páginas

He publicado nuevos apuntes de 3º Lenguajes de Modelado: 2024-JUNIO.pdf

8 páginas

He publicado nuevos apuntes de 3º Lenguajes de Modelado: 2024-ENERO.pdf

5 páginas

He publicado nuevos apuntes de 3º Lenguajes de Modelado: 2023-JUNIO.pdf

6 páginas

He publicado nuevos apuntes de 3º Lenguajes de Modelado: EXAMENES-LDM.zip

Miniatura no disponible
zip

apuntes

-

ExamenOrdinarios

He publicado nuevos apuntes de 3º Lenguajes de Modelado: ExamenOrdinarios

2doParcial2022.pdf
ExamenEnero2024-Solucion.pdf
LDMexamen2023otono.pdf
Miniatura no disponible
EjemploJunio2023.vpp.bak000f
Miniatura no disponible
EjemploJunio2023.vpp.vbak
Solucion-segundo-parcial-2018-19.pdf

apuntes

-

ExmnExtraordinario2023

He publicado nuevos apuntes de 3º Lenguajes de Modelado: ExmnExtraordinario2023

Miniatura no disponible
EjemploJunio2023.vpp.bak000f
Miniatura no disponible
EjemploJunio2023.vpp.vbak

He publicado nuevos examenes de 3º Lenguajes de Modelado: extraordinario2021.pdf

6 páginas

apuntes

-

EXAMENES SEGUNDO PARCIAL

He publicado nuevos apuntes de 3º Lenguajes de Modelado: EXAMENES SEGUNDO PARCIAL

2doParcial202021.pdf
2doParcial2022.pdf
2doParcial202223.pdf

examenes

-

EXAMENES PRIMER PARCIAL

He publicado nuevos examenes de 3º Lenguajes de Modelado: EXAMENES PRIMER PARCIAL

1erParcial202021-con-solucion.pdf
1erParcial202122-con-solucion.pdf
1erParcial2022-23Noviembre.pdf

He publicado nuevos apuntes de 3º Lenguajes de Modelado: 1erParcial2022-23Noviembre-enunciado.pdf

1 página

He publicado nuevos apuntes de 3º Lenguajes de Modelado: junio2023.pdf

1 página

examenes

-

Examen lab

He publicado nuevos examenes de 3º Lenguajes de Modelado: Examen lab

LDMexamen2023otono.pdf
Anónimo

@Anónimo

examenes

-

Exámenes

He publicado nuevos examenes de 3º Lenguajes de Modelado: Exámenes

Enunciado-Noviembre-2023.pdf
Enunciado-Examen-Junio-2023.pdf

He publicado nuevos apuntes de 3º Lenguajes de Modelado: Segundo-enunciado-P2.pdf

2 páginas

He publicado nuevos apuntes de 3º Lenguajes de Modelado: Primer-enunciado-P1.pdf

2 páginas

He publicado nuevos apuntes de 3º Lenguajes de Modelado: Practica-1.pdf

4 páginas

He publicado nuevos apuntes de 3º Lenguajes de Modelado: Tema-3.pdf

64 páginas

He publicado nuevos apuntes de 3º Lenguajes de Modelado: Tema-1.pdf

19 páginas
Anónimo

@Anónimo

examenes

-

Exámenes

He publicado nuevos examenes de 3º Lenguajes de Modelado: Exámenes

Solucion-segundo-parcial-2018-19.pdf
Solucion-segundo-parcial-2019-20.pdf
Solucion-1er-parcial-Enero-19-20.pdf
Solucion-segundo-parcial-extraordinario-2018-19.pdf
Examen-nov-2019-con-solucion.pdf
Solucion-primer-parcial-extraordinario-2018-19.pdf

examenes

-

Examenes Resueltos

He publicado nuevos examenes de 4º Lenguajes de Modelado: Examenes Resueltos

1erParcial201819extraordinario-con-soluciones.pdf
1erParcial201718soloSolucion.pdf
1erParcial202021-con-solucion.pdf
1erParcialEnero-201920-con-solucion.pdf
1erParcial201819.pdf
1erParcial201819-soluciones.pdf

examenes

-

Examenes Resueltos

He publicado nuevos examenes de 3º Lenguajes de Modelado: Examenes Resueltos

1erParcial201819.pdf
Examen-Lab-extraordinario.pdf
2doParcial201920soluciones.pdf
1erParcial201920-con-solucion.pdf
2doParcial201819.pdf
1erParcial202021-con-solucion.pdf

apuntes

-

Práctica1

He publicado nuevos apuntes de 3º Lenguajes de Modelado: Práctica1

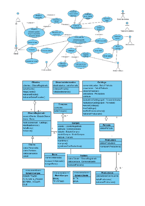
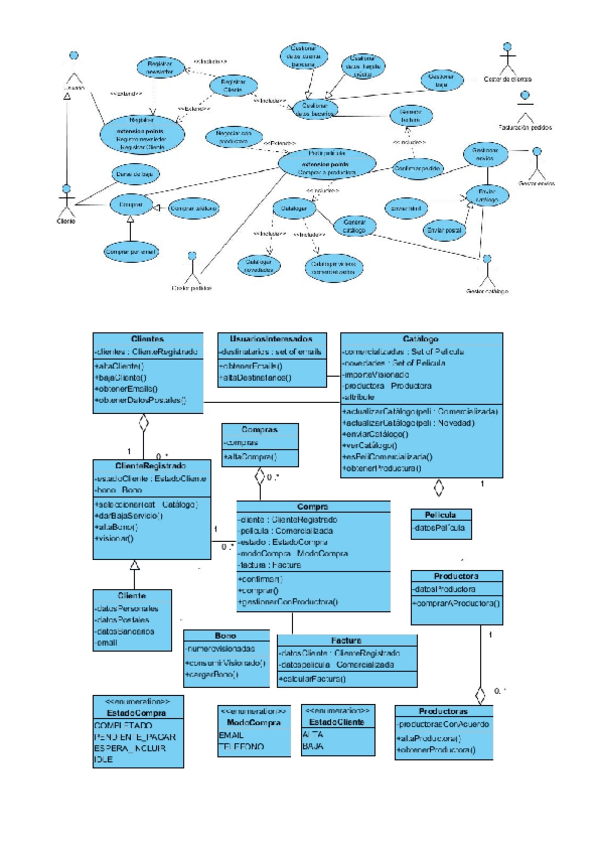
Tienda-VideojuegosLDM.docx
metodologiaelicitacion.pdf

examenes

-

Exámenes resueltos

He publicado nuevos examenes de 3º Lenguajes de Modelado: Exámenes resueltos

1erParcialEnero-201920-con-solucion.pdf
1erParcial201819-soluciones.pdf
1erParcial201819.pdf
1erParcial201819extraordinario-con-soluciones.pdf
1erParcial201920-con-solucion.pdf
2doParcial201920soluciones.pdf
¡Estás al día!

¡Estás al día!

Has visto todos los archivos