Lingüística española I

chevron_left
chevron_right
Todo
Apuntes
Prácticas
chevron_left
chevron_right

He publicado nuevos apuntes de 1º Lingüística española I: Linguistica-I.pdf

35 páginas

practicas

-

Prácticas fonología

Dejo aquí las transcripciones fonológicas que hemos hecho en la asignatura :)

Practica-fonologia-5.pdf
Practica-fonologia-3.pdf
Practica-fonologia-6.pdf
Practica-fonologia-4.pdf
Practica-fonologia-2.pdf
Practica-fonologia-1.pdf

practicas

-

Prácticas Fonética

Aquí están las prácticas de fonética. Hay transcripciones y ejercicios con espectrogramas

Practica-entonacion-y-ritmo-elocutivo.pdf
Practica-fonetica-acustica.pdf
Dosier-espectrogramas.pdf
Dosier-espectrogramas-Hecho.pdf
Practica-fonetica-acustica-Hecha.pdf
Practica-fonetica-articulatoria-2.pdf

practicas

-

Prácticas evaluables

En esta carpeta dejo las prácticas que hicimos a modo examen y que contaban un porcentaje de la nota :)

Practica-evaluable-1.pdf
Correccion-practica-1.pdf
Practica-evaluable-2.pdf

apuntes

-

Mapas conceptuales

He publicado nuevos apuntes de 1º Lingüística española I: Mapas conceptuales

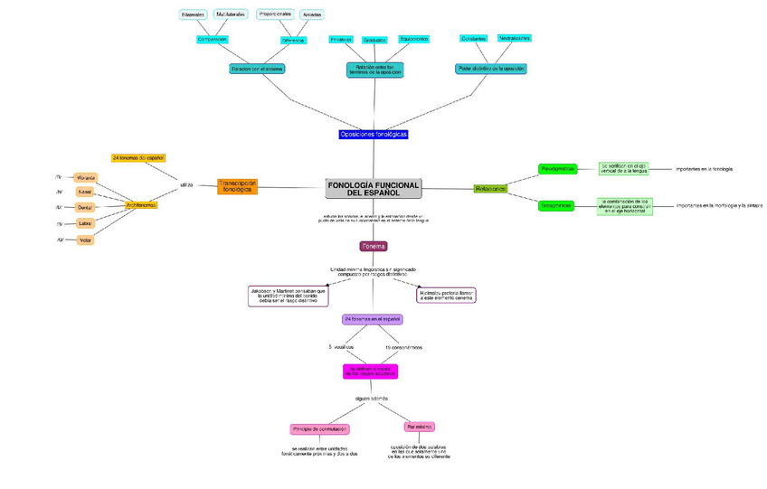
6-Fonologia.pdf
4-Fonetica-acustica.pdf
5-Fonetica-perceptiva.pdf
1-Estudio-de-la-lengua.pdf
3-Fonetica-articulatoria.pdf
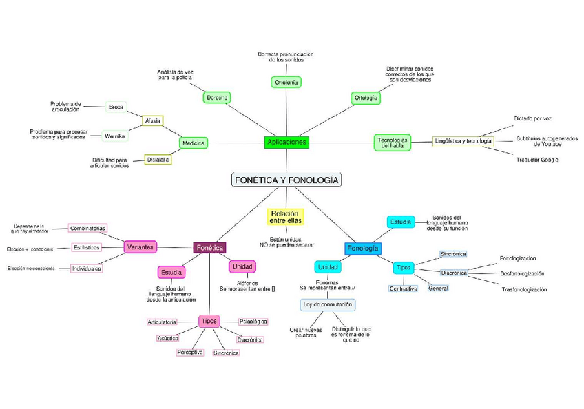
2-Fonetica-y-fonologia.pdf

apuntes

-

Lingüística I Fonética y Fonología

Aquí está el temario completo de la asignatura

Tema-7.pdf
Temas-1-y-2.pdf
Tema-5.pdf
Tema-6.pdf
Tema-3.pdf
Tema-4.pdf

apuntes

-

Lingüística española COMPLETA

He publicado nuevos apuntes de 1º Lingüística española I: Lingüística española COMPLETA

Preguntas-de-Coseriu-Hjelmslev-Chomsky-y-Martinet.pdf
Resumen-de-Mairal.pdf
Preguntas-Bloomfield-y-Harris-4.pdf
T0-La-linguistica-comparada-e-historica-del-siglo-XIX.pdf
T1-T2-Estructuralismo-europeo-y-americano.pdf
Preguntas-Trubetzkoy.pdf
¡Estás al día!

¡Estás al día!

Has visto todos los archivos