chevron_left
chevron_right
Todo
Apuntes
Exámenes
chevron_left
chevron_right

He publicado nuevos apuntes de 2º Literatura Española: Literatura-espanola-examen-2025.pdf

2 páginas

He publicado nuevos examenes de 2º Literatura Española: Examen-mayo-lite-esp-2025.pdf

1 página

apuntes

-

Teoría examen 1º cuatri

He publicado nuevos apuntes de 2º Literatura Española: Teoría examen 1º cuatri

CONDICIONS-SOCIAIS-DA-LITERATURA-MEDIEVAL.pdf
P1.-Polisistemas.pdf
P2.-Concepto-de-Literatura.pdf
P3.-Etapas.pdf
P5.-Sociedad.pdf
P7.-Cronoloxia-periodizacion.pdf

apuntes

-

Después de 1939

He publicado nuevos apuntes de 2º Literatura Española: Después de 1939

LA-LITERATURA-ESPANOLA-DESPUES-DE-1939.pdf
LA-NARRATIVA-EN-EL-EXILIO.pdf
Poesia-despues-de-1975.pdf
Nada.pdf

apuntes

-

Hasta 1939 (guerra civil)

He publicado nuevos apuntes de 2º Literatura Española: Hasta 1939 (guerra civil)

Expostiva-1.-Siglo-XX.pdf
narrativa-hasta-1936.pdf
Poesia-hasta-1939.pdf
Teatro-hasta-1939.pdf
Vanguardias-y-generacion-del-27.pdf
Luces-de-Bohemia-Valle-Inclan.pdf

apuntes

-

Modernismo

He publicado nuevos apuntes de 2º Literatura Española: Modernismo

Modernismo.pdf
Ruben-Dario.-Interactiva.pdf

apuntes

-

Realismo

He publicado nuevos apuntes de 2º Literatura Española: Realismo

Realismo.pdf
Cuentos-de-Emilia-Pardo-Bazan.pdf

apuntes

-

Romanticismo

He publicado nuevos apuntes de 2º Literatura Española: Romanticismo

Romanticismo.-Becquer-Rosalia-y-Prosa.pdf
Romanticismo.pdf

apuntes

-

Neoclasicismo

He publicado nuevos apuntes de 2º Literatura Española: Neoclasicismo

Ilustracion.pdf
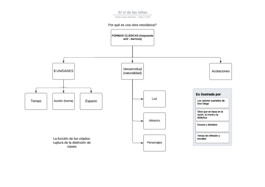
EL-SI-DE-LAS-NINAS-analisis-critico.pdf

apuntes

-

Esquemas 2º cuatri

He publicado nuevos apuntes de 2º Literatura Española: Esquemas 2º cuatri

1.-Ilustracion-y-Neoclasicismo-esquema.pdf
2.-El-si-de-las-ninas-esquema.pdf
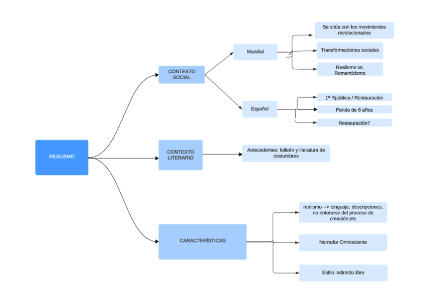
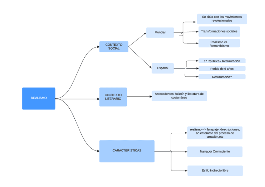
3.-Realismo-esquema.pdf
4.-Naturalismo-esquema.pdf
5.-Modernismo-esquema.pdf
6.-Literatura-hasta-1936-esquema.pdf

Apuntes completos examen primer cuatri

69 páginas
Anónimo

@Anónimo

He publicado nuevos examenes de 2º Literatura Española: literatura-espanola-segunda-oportunidad.pdf

1 página
Anónimo

@Anónimo

He publicado nuevos apuntes de 2º Literatura Española: Literatura-Espanola.pdf

10 páginas
¡Estás al día!

¡Estás al día!

Has visto todos los archivos