Literatura

chevron_left
chevron_right
Todo
Apuntes
Ejercicios
Trabajos
chevron_left
chevron_right

Clase clarita sobre los "Tipos de Argumentos y más", hasta con ejemplos.

1 página

Clase sintetizada y puntual sobre "Las Catilinarias ( Más taller)". Prueba y checala a ver si te sirve.

4 páginas

Inspiración de "Carátula de Lengua y Literatura_ Usopp de One Piece" ( más frase que él dijo).

1 página

"Línea de Tiempo de la Trayectoria de la Literatura Hispanoamericana XIX - XX" ( desde "El Periquillo Sarniento", hasta "Cien Años de Soledad" y más ). Útil si necesitas una guía didáctica, ordenada y clara de las obras más sonadas de entre los años 1801

3 páginas
Anónimo

@Anónimo

He publicado nuevos trabajos de 6º Literatura: Dios-vuelve-en-una-Harley.pdf

2 páginas
Anónimo

@Anónimo

He publicado nuevos trabajos de 6º Literatura: Ensayo-de-El-Jugado.pdf

3 páginas
Anónimo

@Anónimo

He publicado nuevos trabajos de 6º Literatura: El-alma-bella-de-Don-Damian.pdf

3 páginas

He publicado nuevos apuntes de 6º Literatura: U3-Etimologias.pdf

20 páginas

He publicado nuevos apuntes de 6º Literatura: U2.-Etomologias.pdf

40 páginas

He publicado nuevos apuntes de 6º Literatura: U1.Etimologias.pdf

48 páginas

He publicado nuevos apuntes de 6º Literatura: Fruta-Verde-de-Enrique-Sena.pdf

1 página

He publicado nuevos trabajos de 6º Literatura: Generacion-del-98.pdf

4 páginas

He publicado nuevos apuntes de 6º Literatura: Literatura-Y-Espanol.pdf

3 páginas

Identidad, civilizaciones de mesoamérica y sus obras, y recursos estilísticos

6 páginas

He publicado nuevos apuntes de 6º Literatura: Todos-los-cambios-y-variantes-en-el-espanol0001.jpg

Imagen

(explicacion y ejemplo) variedades de lenguaje que utilizamos en diferentes situaciones o contextos sociales

Imagen

todos los extranjerismos con su explicacion y ejemplos

Imagen

estos son algunos cambios que se usan en México en el español

Imagen

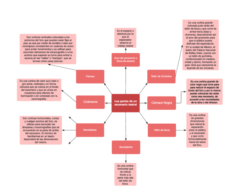
He publicado nuevos trabajos de 6º Literatura: Partes-de-la-estructura-teatral.pdf

1 página

He publicado nuevos apuntes de 6º Literatura: Texto-periodistico.pdf

2 páginas

He publicado nuevos apuntes de 6º Literatura: Antologia..pdf

11 páginas

He publicado nuevos apuntes de 6º Literatura: Green-and-Cream-Vintage-Aesthetic-Group-Project-Presentation.pdf

10 páginas

Presentación sobre la corriente literaria: Realismo magico

12 páginas

He publicado nuevos apuntes de 6º Literatura: Literatura.pdf

3 páginas
Anónimo

@Anónimo

Literatura Ejercicio de preparación

4 páginas
Anónimo

@Anónimo

Es una guía de apoyo al examen de cuarto parcial de 6° año

5 páginas
¡Estás al día!

¡Estás al día!

Has visto todos los archivos