Memoria

chevron_left
chevron_right
Todo
Apuntes
Ejercicios
Exámenes
chevron_left
chevron_right

apuntes

-

Memoria

He publicado nuevos apuntes de 2º Memoria: Memoria

Tema-1-memoria.pdf
Tema-2-memoria.pdf
Tema-3-memoria.pdf
Tema-4-memoria.pdf
Tema-5-memoria.pdf
Tema-6-memoria.pdf

He publicado nuevos apuntes de 2º Memoria: Apuntes-memoria-resumen-del-manual.pdf

46 páginas

apuntes

-

Memoria

He publicado nuevos apuntes de 2º Memoria: Memoria

tema-1-memoria-202526.pdf
Tema-2-Memoria-202526.pdf
tema-3-memoria-202526.pdf
tema-4-memoria-202526.pdf
tema-5-memoria.pdf
tema-6-memoria.pdf

apuntes

-

Esquemas memoria

He publicado nuevos apuntes de 2º Memoria: Esquemas memoria

memoria-tema-2.pdf
memoria-tema-1.pdf
memoria-tema-3.pdf
memoria-tema-4.pdf
memoria-tema-5.pdf
memoria-tema-7.pdf

apuntes

-

RESUMEN MANUAL Y APUNTES DE CLASE

Resumen del manual y apuntes de clase.

tema1.pdf
tema2.pdf
tema3.pdf
tema4.pdf
tema5.pdf
tema6.pdf

Esquema para repasar de todos los concepto básicos que hay que saberse para el examen

22 páginas

preguntas examen de 2025

6 páginas

apuntes

-

Apuntes memoria

He publicado nuevos apuntes de 2º Memoria: Apuntes memoria

Conceptos-Importantes.pdf
Casos-practicos-ejemplos-y-desarrollo.pdf
Ejemplos-preguntas-tipo-test-corregido.pdf
Apuntes-memoria-subrayados-y-anotaciones.pdf
PREGUTAS-DESARROLLO-MEMORIA.pdf
Anónimo

@Anónimo

apuntes

-

Memoria

He publicado nuevos apuntes de 2º Memoria: Memoria

tema-10-la-memoria-no-declarativa.pdf
tema12-memoria-sensorial.pdf
tema-11memoria-de-trabajo.pdf
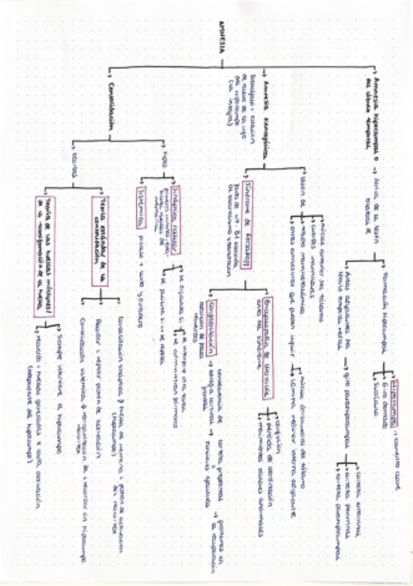
tema-2-memoria-amnesia.pdf
tema-9-memoria-m-semantica-y-representacion-del-conocimiento.pdf
tema-8-memoria-m-prospectiva.pdf

He publicado nuevos apuntes de 2º Memoria: TEMA-8-MEMORIA-PROSPECTIVA-resumen.pdf

3 páginas

He publicado nuevos apuntes de 2º Memoria: TEMA-4-CODIFICACION-EN-LA-MEMORIA-EPISODICA-Y-MCP-resumen.pdf

4 páginas

He publicado nuevos apuntes de 2º Memoria: Util-para-las-Investigaciones.pdf

6 páginas

He publicado nuevos examenes de 2º Memoria: Examen-entrenamiento-tipo-test-abril-2025-con-respuestas.pdf

5 páginas

Preguntas de todo tipo (tests, desarrollo) para practicar, sin la solución

9 páginas

He publicado nuevos apuntes de 2º Memoria: Conceptos-clave-MEMORIA.pdf

12 páginas

He publicado nuevos apuntes de 2º Memoria: RESUMEN-TEMA-12-MEMORIA-MANUAL.pdf.pdf

2 páginas

He publicado nuevos apuntes de 2º Memoria: RESUMEN-TEMA-11-MEMORIA-MANUAL.pdf.pdf

3 páginas

He publicado nuevos examenes de 2º Memoria: EXAMEN-MEMORIA-TEMA-8-(con soluciones).pdf

6 páginas

He publicado nuevos examenes de 2º Memoria: EXAMEN-MEMORIA-TEMA-9-(con soluciones).pdf

5 páginas

He publicado nuevos examenes de 2º Memoria: EXAMEN-MEMORIA-TEMA-10-(con soluciones).pdf

5 páginas

He publicado nuevos examenes de 2º Memoria: EXAMEN-MEMORIA-TEMA-11-(con soluciones).pdf

5 páginas

He publicado nuevos examenes de 2º Memoria: EXAMEN-MEMORIA-TEMA-12-(con soluciones).pdf

5 páginas

He publicado nuevos examenes de 2º Memoria: EXAMEN-MEMORIA-TEMA-7-(con soluciones).pdf

5 páginas

He publicado nuevos examenes de 2º Memoria: EXAMEN-MEMORIA-TEMA-4-(con soluciones).pdf

16 páginas

He publicado nuevos examenes de 2º Memoria: EXAMEN-MEMORIA-TEMA-5-(con soluciones).pdf

11 páginas

He publicado nuevos examenes de 2º Memoria: EXAMEN-MEMORIA-TEMA-6-(con soluciones).pdf

6 páginas

He publicado nuevos apuntes de 2º Memoria: RESUMEN-TEMA-10-MEMORIA-MANUAL.pdf.pdf

3 páginas

He publicado nuevos examenes de 2º Memoria: EXAMEN-MEMORIA-TEMA-1-(con soluciones).pdf

7 páginas

He publicado nuevos examenes de 2º Memoria: EXAMEN-MEMORIA-TEMA-2-(con soluciones).pdf

7 páginas

He publicado nuevos examenes de 2º Memoria: EXAMEN-MEMORIA-TEMA-3-(con soluciones).pdf

7 páginas

He publicado nuevos apuntes de 2º Memoria: RESUMEN-TEMA-2-MEMORIA.pdf.pdf

4 páginas

He publicado nuevos apuntes de 2º Memoria: RESUMEN-TEMA-7-MEMORIA-MANUAL.pdf.pdf

2 páginas

He publicado nuevos apuntes de 2º Memoria: RESUMEN-TEMA-4-MEMORIA-MANUAL.pdf

7 páginas

He publicado nuevos apuntes de 2º Memoria: RESUMEN-TEMA-6-MEMORIA-MANUAL.pdf.pdf

4 páginas

He publicado nuevos apuntes de 2º Memoria: RESUMEN-TEMA-9-MEMORIA-MANUAL.pdf.pdf

3 páginas

He publicado nuevos apuntes de 2º Memoria: RESUMEN-TEMA-1-MEMORIA.pdf.pdf

4 páginas

He publicado nuevos apuntes de 2º Memoria: RESUMEN-TEMA-8-MEMORIA-MANUAL.pdf.pdf

5 páginas

He publicado nuevos apuntes de 2º Memoria: RESUMEN-TEMA-5-MEMORIA-MANUAL.pdf

5 páginas

He publicado nuevos apuntes de 2º Memoria: RESUMEN-TEMA-3-MEMORIA-MANUAL.pdf

5 páginas

He publicado nuevos ejercicios de 2º Memoria: Prueba-Wooclap-Memoria.pdf

4 páginas

He publicado nuevos apuntes de 2º Memoria: RESUMENES-MEMORIA-TODOS-LOS-TEMAS.pdf

20 páginas

He publicado nuevos apuntes de 2º Memoria: Experimentos-Memoria.pdf

24 páginas

He publicado nuevos apuntes de 2º Memoria: memoria.pdf

10 páginas

He publicado nuevos apuntes de 2º Memoria: Esquemas-memoria-temas-1-7.pdf

7 páginas

Resumen completo de los contenidos que entran a examen del año 2023/2024. Del tema 1 al 9 están los términos clave y experimetnos COMPLETOS. Del tema 10 al 12, sólo lo que el profesor comentó en clase que saldría a examen

25 páginas

apuntes

-

Apuntes memoria 2023/2024

He publicado nuevos apuntes de 2º Memoria: Apuntes memoria 2023/2024

Memoria-temas-1-y-2.pdf
Memoria-T3.pdf
Memoria-T4.pdf
Memoria-T5.pdf
Memoria-T6.pdf
Memoria-T7.pdf

He publicado nuevos apuntes de 2º Memoria: Preguntas-tipo-examen-TEMA-1-soluciones.pdf

2 páginas
Anónimo

@Anónimo

He publicado nuevos apuntes de 2º Memoria: Apuntes-memoria-tema-7.pdf

5 páginas
Anónimo

@Anónimo

He publicado nuevos apuntes de 2º Memoria: Apuntes-memoria-tema-5.pdf

9 páginas
Anónimo

@Anónimo

He publicado nuevos apuntes de 2º Memoria: Apuntes-memoria-tema-6.pdf

9 páginas
Anónimo

@Anónimo

He publicado nuevos apuntes de 2º Memoria: Apuntes-memoria-tema-4.pdf

14 páginas
Anónimo

@Anónimo

He publicado nuevos apuntes de 2º Memoria: Apuntes-memoria-tema-2.pdf

9 páginas
Anónimo

@Anónimo

He publicado nuevos apuntes de 2º Memoria: Apuntes-memoria-tema-3.pdf

8 páginas
Anónimo

@Anónimo

He publicado nuevos apuntes de 2º Memoria: Apuntes-memoria-tema-1.pdf

9 páginas
Anónimo

@Anónimo

He publicado nuevos apuntes de 2º Memoria: Apuntes-memoria-tema-11.pdf

4 páginas
Anónimo

@Anónimo

He publicado nuevos apuntes de 2º Memoria: Apuntes-memoria-tema-9.pdf

7 páginas
Anónimo

@Anónimo

He publicado nuevos apuntes de 2º Memoria: Apuntes-memoria-tema-10.pdf

5 páginas
Anónimo

@Anónimo

He publicado nuevos apuntes de 2º Memoria: Apuntes-memoria-tema-8.pdf

10 páginas

apuntes

-

Apuntes

He publicado nuevos apuntes de 2º Memoria: Apuntes

Tema-1.pdf
Tema-2.pdf
Tema-3.pdf
Tema-4.pdf
Tema-5.pdf
Tema-6.pdf

He publicado nuevos apuntes de 2º Memoria: examen-de-ejemplo.pdf

2 páginas