Mètodes Espectroscòpics d'Anàlisi

chevron_left
chevron_right
Todo
Apuntes
Ejercicios
Exámenes
Test
Trabajos
chevron_left
chevron_right

He publicado nuevos apuntes de 3º Mètodes Espectroscòpics d'Anàlisi: TEMA-8-Espectrometria-de-masses.pdf

4 páginas

He publicado nuevos apuntes de 3º Mètodes Espectroscòpics d'Anàlisi: TRMA-7-emissio-atomica.pdf

4 páginas

ejercicios

-

Problemas MEA

He publicado nuevos ejercicios de 3º Mètodes Espectroscòpics d'Anàlisi: Problemas MEA

Teoria-Dels-Problemes-MEA.pdf
PROBLEMES-MEA-PRIMER-PARCIAL.pdf
PROBLEMES-MEA-SEGON-PARCIAL.pdf

He publicado nuevos apuntes de 3º Mètodes Espectroscòpics d'Anàlisi: Teoria-exs-mea-2n-parcial.docx

word

ejercicios

-

Ejercicios MEA

He publicado nuevos ejercicios de 3º Mètodes Espectroscòpics d'Anàlisi: Ejercicios MEA

Problemas-MEA-1-30.pdf
Problemas-MEA-30-39.pdf
Problemas-MEA-45-52.pdf
Problemas-MEA-53-57.pdf

He publicado nuevos apuntes de 3º Mètodes Espectroscòpics d'Anàlisi: TEMA-6-Absorcio-atomica.pdf

4 páginas

He publicado nuevos apuntes de 3º Mètodes Espectroscòpics d'Anàlisi: T8-mea-parte-2-(2/3).pdf.pdf.pdf

21 páginas

He publicado nuevos apuntes de 3º Mètodes Espectroscòpics d'Anàlisi: T8-mea-parte-1-(1/3).pdf.pdf

17 páginas

He publicado nuevos apuntes de 3º Mètodes Espectroscòpics d'Anàlisi: T8-mea-parte-3-(3/3).pdf.pdf

25 páginas

apuntes

-

Apunts MEA

He publicado nuevos apuntes de 3º Mètodes Espectroscòpics d'Anàlisi: Apunts MEA

Tema-4.-MEA.pdf
Tema-3.-MEA.pdf
Tema-1.-MEA.pdf
Tema-2.-MEA.pdf
Tema-5.-MEA.pdf
MEA.-Tema-7.pdf

He publicado nuevos apuntes de 3º Mètodes Espectroscòpics d'Anàlisi: Tema-8.pdf

7 páginas

He publicado nuevos apuntes de 3º Mètodes Espectroscòpics d'Anàlisi: Tema-6.pdf

6 páginas

He publicado nuevos apuntes de 3º Mètodes Espectroscòpics d'Anàlisi: Tema-7.pdf

6 páginas

He publicado nuevos ejercicios de 3º Mètodes Espectroscòpics d'Anàlisi: Problemes-segon-parcialMEA.pdf

8 páginas

He publicado nuevos apuntes de 3º Mètodes Espectroscòpics d'Anàlisi: TEMA-8MEA.pdf

9 páginas

He publicado nuevos apuntes de 3º Mètodes Espectroscòpics d'Anàlisi: TEMA-7MEA.pdf

8 páginas

He publicado nuevos apuntes de 3º Mètodes Espectroscòpics d'Anàlisi: TEMA-6-MEA.pdf

7 páginas

He publicado nuevos apuntes de 3º Mètodes Espectroscòpics d'Anàlisi: TEMA-5-Luminiscencia-molecular.pdf

8 páginas

He publicado nuevos apuntes de 3º Mètodes Espectroscòpics d'Anàlisi: TEMA-4-espectrofotometria-dabsorcio-molecular-ir.pdf

5 páginas

He publicado nuevos apuntes de 3º Mètodes Espectroscòpics d'Anàlisi: TEMA-3-Espectrofotometria-dabsorcio-molecular-UV-visible.pdf

6 páginas

He publicado nuevos apuntes de 3º Mètodes Espectroscòpics d'Anàlisi: TEMA-2-Introduccio-als-metodes-optics-danalisi.pdf

4 páginas

He publicado nuevos ejercicios de 3º Mètodes Espectroscòpics d'Anàlisi: problemes-part-2-11-44.pdf

17 páginas

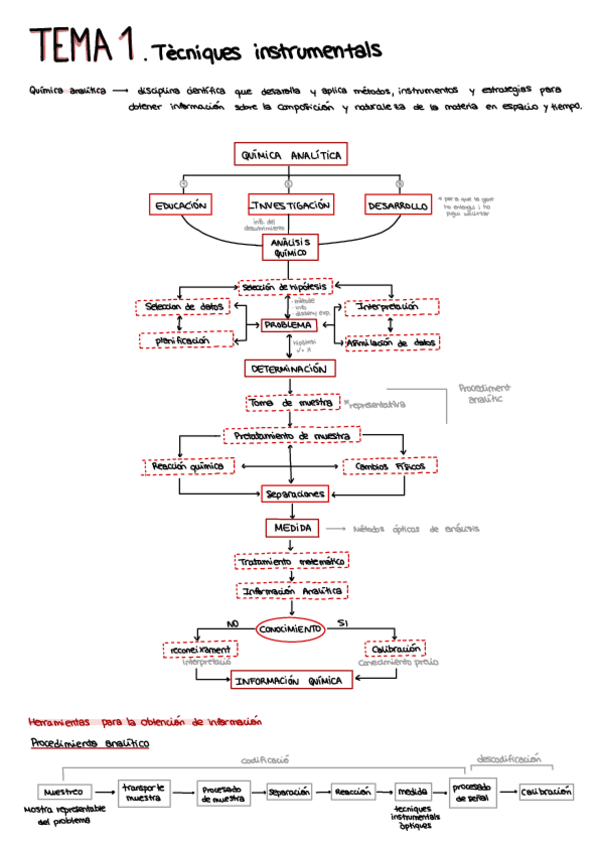
He publicado nuevos apuntes de 3º Mètodes Espectroscòpics d'Anàlisi: TEMA-1-Introduccio-a-les-tecnoques-instrumentals-danalisi.pdf

3 páginas

He publicado nuevos ejercicios de 3º Mètodes Espectroscòpics d'Anàlisi: MEA-problemes-part-I.pdf

7 páginas

He publicado nuevos apuntes de 3º Mètodes Espectroscòpics d'Anàlisi: TEMA-2-ESPECTROFOTOMETRIA-ABSORCION-MOLECULAR-UV-VISIBLE-2.pdf

8 páginas

He publicado nuevos apuntes de 3º Mètodes Espectroscòpics d'Anàlisi: MEA-PROBLEMES-TEORIA.pdf

10 páginas

INTRODUCCIÓN A LOS MÉTODOS ÓPTICOS DE ANÁLISIS

8 páginas

He publicado nuevos ejercicios de 3º Mètodes Espectroscòpics d'Anàlisi: Problemes-Part-1.pdf

18 páginas

He publicado nuevos apuntes de 3º Mètodes Espectroscòpics d'Anàlisi: MEA-formulari.pdf

1 página

He publicado nuevos ejercicios de 3º Mètodes Espectroscòpics d'Anàlisi: Evi-1B.pdf

1 página
Anónimo

@Anónimo

He publicado nuevos ejercicios de 3º Mètodes Espectroscòpics d'Anàlisi: Problemes-Resolts.pdf

83 páginas

apuntes

-

Apuntes segundo parcial

He publicado nuevos apuntes de 3º Mètodes Espectroscòpics d'Anàlisi: Apuntes segundo parcial

TEMA-8.pdf
Tema-7.pdf
TEMA-6.pdf

He publicado nuevos ejercicios de 3º Mètodes Espectroscòpics d'Anàlisi: Exs-tot-el-curs-MEA.pdf

29 páginas

He publicado nuevos apuntes de 3º Mètodes Espectroscòpics d'Anàlisi: Tema-7.pdf

6 páginas

He publicado nuevos apuntes de 3º Mètodes Espectroscòpics d'Anàlisi: Tema-6.pdf

8 páginas

He publicado nuevos apuntes de 3º Mètodes Espectroscòpics d'Anàlisi: esquemas-mea-1r-parcial-T1-T5.pdf

4 páginas

He publicado nuevos apuntes de 3º Mètodes Espectroscòpics d'Anàlisi: formulario-mea-1r-parcial.pdf

1 página

He publicado nuevos apuntes de 3º Mètodes Espectroscòpics d'Anàlisi: Apuntes-todo-el-curso.pdf

30 páginas

He publicado nuevos apuntes de 3º Mètodes Espectroscòpics d'Anàlisi: Resum-Teoria-Curs-2023-24.pdf

20 páginas

He publicado nuevos ejercicios de 3º Mètodes Espectroscòpics d'Anàlisi: P3-i-4-Espectroscopia-atomica-i-altres-tecniques-analitiques.pdf

7 páginas

He publicado nuevos ejercicios de 3º Mètodes Espectroscòpics d'Anàlisi: P2-Espectroscopia-molecular.pdf

16 páginas

He publicado nuevos ejercicios de 3º Mètodes Espectroscòpics d'Anàlisi: P1-Introduccio.pdf

7 páginas

He publicado nuevos ejercicios de 3º Mètodes Espectroscòpics d'Anàlisi: Problemes-Part-IV-i-Extra.pdf

3 páginas

He publicado nuevos ejercicios de 3º Mètodes Espectroscòpics d'Anàlisi: Problemes-Part-III.pdf

5 páginas

He publicado nuevos ejercicios de 3º Mètodes Espectroscòpics d'Anàlisi: MEA-Problemes-2on-parcial (39-59).pdf

15 páginas

He publicado nuevos ejercicios de 3º Mètodes Espectroscòpics d'Anàlisi: Problemes-Part-II.pdf

11 páginas

He publicado nuevos examenes de 3º Mètodes Espectroscòpics d'Anàlisi: Examen-1er-parcial-2022-2023-MEA-problemes-resolt-a-classe.pdf

2 páginas

He publicado nuevos ejercicios de 3º Mètodes Espectroscòpics d'Anàlisi: Llistat MEA Problemes 2022-2023.pdf

13 páginas

He publicado nuevos ejercicios de 3º Mètodes Espectroscòpics d'Anàlisi: MEA-Problemes-1er-parcial (1-38).pdf

26 páginas

trabajos

-

Evidencias

He publicado nuevos trabajos de 3º Mètodes Espectroscòpics d'Anàlisi: Evidencias

Evidencia-1C.pdf
Evidencia-2-MEA.pdf

He publicado nuevos test de 3º Mètodes Espectroscòpics d'Anàlisi: Evidencia-2-MEA.pdf

1 página

He publicado nuevos ejercicios de 3º Mètodes Espectroscòpics d'Anàlisi: Problemes-Part-I.pdf

6 páginas

He publicado nuevos apuntes de 3º Mètodes Espectroscòpics d'Anàlisi: Tema-8.-ESPECTROSCOPIA-DE-MASAS.pdf

15 páginas

He publicado nuevos ejercicios de 3º Mètodes Espectroscòpics d'Anàlisi: MEA. Problemes 2n Parcial.pdf

23 páginas

He publicado nuevos apuntes de 3º Mètodes Espectroscòpics d'Anàlisi: MEA.-Apunts-2n-Parcial.pdf

32 páginas

He publicado nuevos examenes de 3º Mètodes Espectroscòpics d'Anàlisi: Examen-Problemas-MEA.pdf

37 páginas

He publicado nuevos ejercicios de 3º Mètodes Espectroscòpics d'Anàlisi: Problemas-MEA-2o-Parcial-Todos.pdf

12 páginas

He publicado nuevos apuntes de 3º Mètodes Espectroscòpics d'Anàlisi: MEA-Apuntes-todo-el-curso.pdf

41 páginas

He publicado nuevos examenes de 3º Mètodes Espectroscòpics d'Anàlisi: V-F-Segon-Parcial-MEA.pdf

8 páginas

He publicado nuevos examenes de 3º Mètodes Espectroscòpics d'Anàlisi: V-F-Primer-Parcial-MEA.pdf

6 páginas