Metodologías y Procesos Software

chevron_left
chevron_right
Todo
Apuntes
Ejercicios
Prácticas
chevron_left
chevron_right

He publicado nuevos apuntes de 4º Metodologías y Procesos Software: MPS-Tema-1.PDF

4 páginas

apuntes

-

Temas 3, 4 y 5 PARCIAL 2

He publicado nuevos apuntes de 4º Metodologías y Procesos Software: Temas 3, 4 y 5 PARCIAL 2

Tema-3.pdf
Tema-4.pdf
Tema-5.pdf

He publicado nuevos practicas de 4º Metodologías y Procesos Software: TUTORIAL-practica-BONITA.pdf

1 página

He publicado nuevos ejercicios de 4º Metodologías y Procesos Software: Revision-Ejercicios-BPMN.pdf

2 páginas

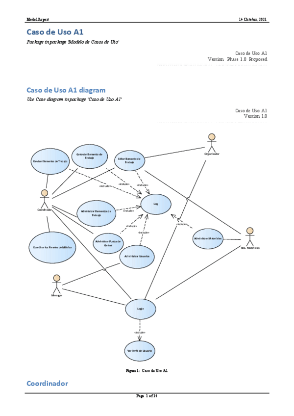
He publicado nuevos practicas de 4º Metodologías y Procesos Software: p2A1Documentation.pdf

14 páginas
Anónimo

@Anónimo

He publicado nuevos apuntes de 4º Metodologías y Procesos Software: Teoria-Parcial-1-MPS.pdf

12 páginas

He publicado nuevos apuntes de 4º Metodologías y Procesos Software: Tema1y2.pdf

7 páginas
¡Estás al día!

¡Estás al día!

Has visto todos los archivos