Métodos Cuantitativos de Investigación Operativa

Todo
Apuntes
Preguntas
Ejercicios
Exámenes
Prácticas
publication
chevron_left
chevron_right

He publicado nuevos examenes de 2º Métodos Cuantitativos de Investigación Operativa: Examen-parcial.pdf

3 páginas

He publicado nuevos examenes de 2º Métodos Cuantitativos de Investigación Operativa: Examen-GIOI-enero.pdf

3 páginas
Anónimo

@Anónimo

He publicado nuevos ejercicios de 2º Métodos Cuantitativos de Investigación Operativa: 7.3.Recoleccion-De-Cafe-Resuelto.pdf

2 páginas
Anónimo

@Anónimo

He publicado nuevos ejercicios de 2º Métodos Cuantitativos de Investigación Operativa: 6.3.4.-Completo.pdf

3 páginas

examenes

-

Examen febrero 2023

He publicado nuevos examenes de 2º Métodos Cuantitativos de Investigación Operativa: Examen febrero 2023

distribucion-programacion-lineal.pdf
dual-febrero-2023.pdf
metas-febrero-2023.pdf
programacion-lineal-febrero-2023.pdf

examenes

-

Examen diciembre 2022

He publicado nuevos examenes de 2º Métodos Cuantitativos de Investigación Operativa: Examen diciembre 2022

distribucion-planta.pdf
simplex-solver-dual.pdf
Anónimo

@Anónimo

He publicado nuevos ejercicios de 2º Métodos Cuantitativos de Investigación Operativa: 6.4.2.-Explicado.pdf

3 páginas
Anónimo

@Anónimo

He publicado nuevos ejercicios de 2º Métodos Cuantitativos de Investigación Operativa: 6.4.1.-Explicado.pdf

2 páginas
Anónimo

@Anónimo

He publicado nuevos ejercicios de 2º Métodos Cuantitativos de Investigación Operativa: Ej-6.3.3.-explicado.pdf

1 página

Examen Métodos Enero 2024

¿Alguien tiene el examen de enero de 2024 resuelto? Doy el examen de Giti (Técnicas de Resolución de problemas de organizacion industrial, misma asignatura misma profesora) de Enero de 2024 a cambio del examen de Enero 2024 resuelto de Métodos

He publicado nuevos apuntes de 2º Métodos Cuantitativos de Investigación Operativa: ELENADEMIGUELCARMEN635.pdf

2 páginas

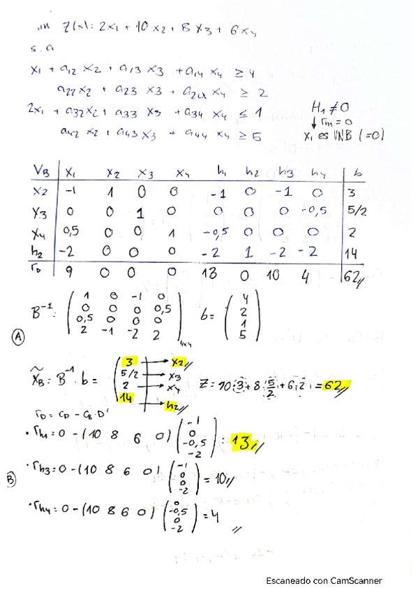
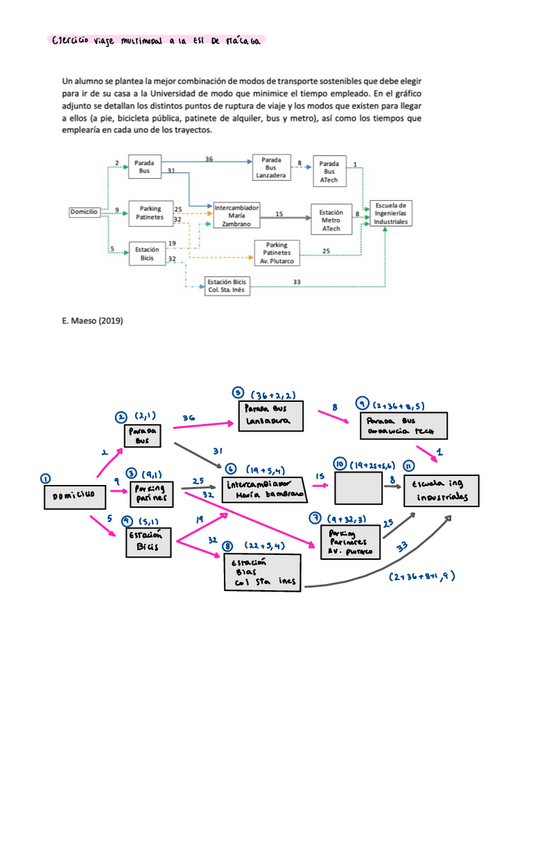
He publicado nuevos apuntes de 2º Métodos Cuantitativos de Investigación Operativa: ELENADEMIGUELCARMENVIAJEMULTIMODAL.pdf

1 página

He publicado nuevos ejercicios de 2º Métodos Cuantitativos de Investigación Operativa: Tema-7-Ejercicio-asignacion-recoleccion-de-cafe-resuelto.pdf

2 páginas

He publicado nuevos ejercicios de 2º Métodos Cuantitativos de Investigación Operativa: Tema-7-ejercicio-transporte-con-transbordo-resuelto.pdf

1 página

He publicado nuevos ejercicios de 2º Métodos Cuantitativos de Investigación Operativa: Tema-7-ejercicio-transporte-de-automoviles-resuelto.pdf

2 páginas

He publicado nuevos ejercicios de 2º Métodos Cuantitativos de Investigación Operativa: 6.4.2.-Ejercicios-de-flujo-maximo-mediante-PL.pdf

2 páginas

He publicado nuevos ejercicios de 2º Métodos Cuantitativos de Investigación Operativa: 6.4.1.-Ejercicio-de-flujo-maximo-mediante-Ford-Fulkenson.pdf

1 página

He publicado nuevos ejercicios de 2º Métodos Cuantitativos de Investigación Operativa: Ejercicio-viaje-multimodal-a-la-ESI-de-Malaga.pdf

1 página

He publicado nuevos ejercicios de 2º Métodos Cuantitativos de Investigación Operativa: 6.3.3.-Ejercicio-de-ruta-minima-mediante-programacion-lineal.pdf

1 página

He publicado nuevos ejercicios de 2º Métodos Cuantitativos de Investigación Operativa: 6.3.2-ejercicio-de-ruta-minima-mediante-algoritmo-de-Ford-simplificado.pdf

1 página

He publicado nuevos ejercicios de 2º Métodos Cuantitativos de Investigación Operativa: Ejercicios-tema-5-programacion-lineal-entera.pdf

3 páginas

He publicado nuevos ejercicios de 2º Métodos Cuantitativos de Investigación Operativa: EJERCICIOS-MULTIOBJETIVO-Y-METAS.pdf

6 páginas

He publicado nuevos ejercicios de 2º Métodos Cuantitativos de Investigación Operativa: Ejercicios-de-entrega-DUAL-PRIMAL.pdf

4 páginas

He publicado nuevos ejercicios de 2º Métodos Cuantitativos de Investigación Operativa: EJERCICIOS-TEMA-5.pdf

1 página

He publicado nuevos ejercicios de 2º Métodos Cuantitativos de Investigación Operativa: Excel-Ejercicio-1-Solver-y-grafico-1.-OPTIMIZACION-DE-COSTE-GRANJA-PEREZ.pdf

3 páginas

He publicado nuevos ejercicios de 2º Métodos Cuantitativos de Investigación Operativa: EJERCICIOS-METODOS-TEMA-2-Prog.-Lineal.pdf

2 páginas

He publicado nuevos apuntes de 2º Métodos Cuantitativos de Investigación Operativa: ejercicios.xlsx

excel

He publicado nuevos apuntes de 2º Métodos Cuantitativos de Investigación Operativa: formulario.pdf

2 páginas

He publicado nuevos apuntes de 2º Métodos Cuantitativos de Investigación Operativa: FORMULARIO.pdf

2 páginas

He publicado nuevos ejercicios de 2º Métodos Cuantitativos de Investigación Operativa: EJERCICIOS.pdf

6 páginas

He publicado nuevos apuntes de 2º Métodos Cuantitativos de Investigación Operativa: APUNTES-TEMAS.pdf

9 páginas
Anónimo

@Anónimo

examenes

-

EXAMENES SOLUCION BLOQUE 3

He publicado nuevos examenes de 2º Métodos Cuantitativos de Investigación Operativa: EXAMENES SOLUCION BLOQUE 3

.archnunciadosprimera-convocatoria-20201.pdf
.archSolucion-primera-convocatoria-20202.pdf
.archExamen-Final-1C-Enero-2022-Entera.pdf
.archSolucicentn-Balas.pdf
.archsolucion-BB.pdf
.arch08-MCIO-Sept-2021-2a-Convocatoria-ENTERA2.pdf
Anónimo

@Anónimo

examenes

-

EXAMENES SOLUCION BLOQUE 2

He publicado nuevos examenes de 2º Métodos Cuantitativos de Investigación Operativa: EXAMENES SOLUCION BLOQUE 2

Problema-Grafos-1-Con-MCIO-2021-2022.pdf
Solucion-Grafos-1-Conv-mcio-2021-2022.pdf
Enunciado-P1.pdf
Solucion-P1.pdf
PRIM-CONV-REDES-2021.pdf
MCIO-Sept-2021-2a-Convocatoria-TRANSPORTE.pdf

He publicado nuevos apuntes de 2º Métodos Cuantitativos de Investigación Operativa: FORMULARIO-METODOS-completo.pdf

2 páginas

He publicado nuevos apuntes de 2º Métodos Cuantitativos de Investigación Operativa: RESUMEN-P2.pdf

1 página

He publicado nuevos apuntes de 2º Métodos Cuantitativos de Investigación Operativa: RESUMEN-P1.pdf

1 página

He publicado nuevos practicas de 2º Métodos Cuantitativos de Investigación Operativa: EntregaejercicioT7transbordo.pdf

1 página

He publicado nuevos practicas de 2º Métodos Cuantitativos de Investigación Operativa: EntregaejerciciosT6.pdf

3 páginas

He publicado nuevos practicas de 2º Métodos Cuantitativos de Investigación Operativa: EntregaejerciciosT5PLineal.pdf

4 páginas

He publicado nuevos practicas de 2º Métodos Cuantitativos de Investigación Operativa: EntregaejercicioT7Transporte-Automoviles2.pdf

1 página

He publicado nuevos practicas de 2º Métodos Cuantitativos de Investigación Operativa: EntregaejerciciosT4multiobjetivo.pdf

7 páginas

He publicado nuevos practicas de 2º Métodos Cuantitativos de Investigación Operativa: EntregasejerciciosT3.pdf

10 páginas

He publicado nuevos practicas de 2º Métodos Cuantitativos de Investigación Operativa: EntregaejerciciosT1.pdf

11 páginas

He publicado nuevos apuntes de 2º Métodos Cuantitativos de Investigación Operativa: Formulario.pdf

2 páginas

He publicado nuevos apuntes de 2º Métodos Cuantitativos de Investigación Operativa: Teoria-metodos-tipo-examen.pdf

8 páginas
Anónimo

@Anónimo

He publicado nuevos apuntes de 2º Métodos Cuantitativos de Investigación Operativa: FORMULARIOAPUNTES-COMPLETO.pdf

2 páginas

He publicado nuevos apuntes de 2º Métodos Cuantitativos de Investigación Operativa: Formulario-Examen.pdf

5 páginas

He publicado nuevos ejercicios de 2º Métodos Cuantitativos de Investigación Operativa: EJERCICIOS-RESUELTOS-PROGRAMACION-ENTERA.pdf

25 páginas

He publicado nuevos apuntes de 2º Métodos Cuantitativos de Investigación Operativa: RESUMEN-DEFINITIVO-PROGRAMACION-ENTERA.pdf

27 páginas

He publicado nuevos ejercicios de 2º Métodos Cuantitativos de Investigación Operativa: BOLETINES-RESUELTOS-BLOQUE-1.pdf

43 páginas

He publicado nuevos apuntes de 2º Métodos Cuantitativos de Investigación Operativa: RESUMEN-BLOQUE 2-TRANSPORTE-Y-GRAFOS.pdf

13 páginas

He publicado nuevos apuntes de 2º Métodos Cuantitativos de Investigación Operativa: RESUMEN-BLOQUE1-PROGRAMACION-LINEAL.pdf

17 páginas

He publicado nuevos examenes de 2º Métodos Cuantitativos de Investigación Operativa: EXAMENES-RESUELTOS-BLOQUE 1-PROGRAMACION-LINEAL.pdf

57 páginas

He publicado nuevos ejercicios de 2º Métodos Cuantitativos de Investigación Operativa: BOLETIN-BLOQUE 2-RESUELTO-TRANSPORTE-Y-GRAFOS.pdf

50 páginas

He publicado nuevos ejercicios de 2º Métodos Cuantitativos de Investigación Operativa: BOLETINESPEDROLUIS.pdf

38 páginas

ejercicios

-

Boletines

He publicado nuevos ejercicios de 2º Métodos Cuantitativos de Investigación Operativa: Boletines

AlejandroPinaSanchezGIOIBoletin1.pdf
AlejandroPinaSanchezGIOIBoletin3.pdf
AlejandroPinaSanchezGIOIBoletin2.pdf

He publicado nuevos apuntes de 2º Métodos Cuantitativos de Investigación Operativa: metodos2.pdf

12 páginas
Anónimo

@Anónimo

He publicado nuevos apuntes de 2º Métodos Cuantitativos de Investigación Operativa: Metodos-exameb-febrero.pdf

pdf

He publicado nuevos apuntes de 2º Métodos Cuantitativos de Investigación Operativa: BranchandBound-1.pdf

36 páginas

He publicado nuevos apuntes de 2º Métodos Cuantitativos de Investigación Operativa: Coste-minimo-1.pdf

20 páginas