Métodos y Técnicas de Investigación

Todo
Apuntes
chevron_left
chevron_right

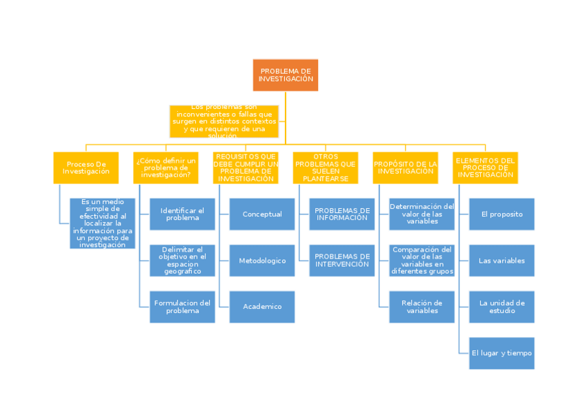
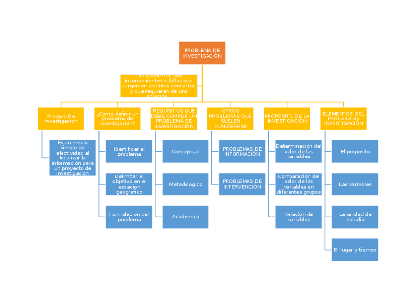
He publicado nuevos apuntes de 1º Métodos y Técnicas de Investigación: Problema-de-Investigacion.docx

word
Anónimo

@Anónimo

He publicado nuevos apuntes de 1º Métodos y Técnicas de Investigación: Problema-de-Investigacion.docx

word
¡Estás al día!

¡Estás al día!

Has visto todos los archivos