Microbiología Aplicada

Todo
Apuntes
Exámenes
Prácticas
Trabajos
chevron_left
chevron_right

apuntes

-

Apuntes todos los temas (Microbiología aplicada)

He publicado nuevos apuntes de 4º Microbiología Aplicada: Apuntes todos los temas (Microbiología aplicada)

Tema-1.pdf
Tema-2.pdf
Tema-3.pdf
Tema-5.pdf
Tema-7.pdf
Tema-4.pdf

apuntes

-

Apuntes micro aplicada

He publicado nuevos apuntes de 4º Microbiología Aplicada: Apuntes micro aplicada

Micro-aplicada-1.pdf
Micro-aplicada-2.pdf
Micro-aplicada-3.pdf
Micro-aplicada-5.pdf
Micro-aplicada-7.pdf
Micro-aplicada-4.pdf
Anónimo

@Anónimo

He publicado nuevos examenes de 4º Microbiología Aplicada: examen-micro-aplicada.pdf

2 páginas

apuntes

-

Apuntes micro aplicada

He publicado nuevos apuntes de 4º Microbiología Aplicada: Apuntes micro aplicada

T1.-INTRODUCCION-MICRO-APLICADA-Y-BIOTECNOLOGIA.pdf
T2.-MICROORGANISMOS-DE-INTERES-INDUSTRIAL.pdf
T3.-METABOLITOS-1ARIOS-Y-2ARIOS.pdf
T7.-NANOBIOTECNOLOGIA.pdf
T4.-DEPURACION-AGUAS-RESIDUALES.pdf
T5.-BIORREMEDIACION.pdf

He publicado nuevos practicas de 4º Microbiología Aplicada: Apuntes-practicas-micro-aplicada.pdf

7 páginas

He publicado nuevos apuntes de 4º Microbiología Aplicada: Resumen-para-examen-practicas-MICRO-APLICADA.pdf

10 páginas

Resumen de las prácticas de micro de lab

5 páginas

apuntes

-

Temario completo Microbiología Aplicada

He publicado nuevos apuntes de 4º Microbiología Aplicada: Temario completo Microbiología Aplicada

Tema-15.pdf
Tema-14.pdf
Tema-13.pdf
Tema-12.pdf
Tema-10.pdf
Tema-9.pdf
Anónimo

@Anónimo

He publicado nuevos examenes de 4º Microbiología Aplicada: POSIBLES-PREGUNTAS-EXAMEN-RESUELTAS.pdf

15 páginas
Anónimo

@Anónimo

He publicado nuevos examenes de 4º Microbiología Aplicada: Recopilacion-preguntas-examen-2023.pdf

1 página

He publicado nuevos examenes de 4º Microbiología Aplicada: PREGUNTAS-MICROBIOLOGIA-APLICADA.pdf

2 páginas

He publicado nuevos apuntes de 4º Microbiología Aplicada: Recopilacion-de-preguntas-examen-resueltas-micro-aplicada.pdf

49 páginas

apuntes

-

Temas 7,9,10,12,13,14 resumen completo esquemático

He publicado nuevos apuntes de 4º Microbiología Aplicada: Temas 7,9,10,12,13,14 resumen completo esquemático

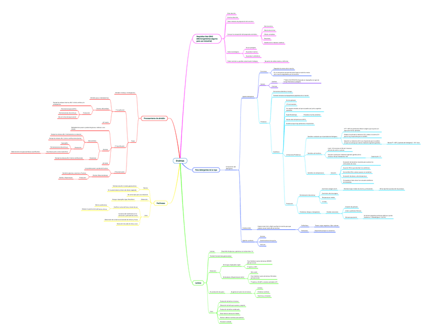
Tema-14-Enzimas.pdf
Tema-13-Produccion-de-aminoacidos.pdf
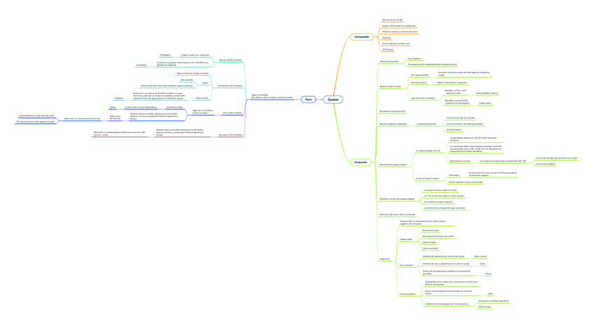
Tema-12-Quesos.pdf
Tema-10-Produccion-de-alcoholes.pdf
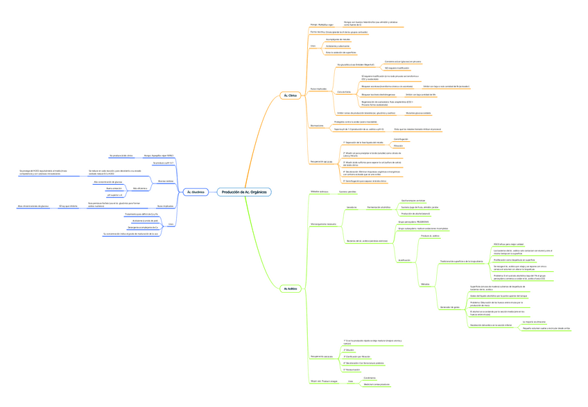
Tema-9-Produccion-de-Ac.-Organicos.pdf
Tema-7-Biosensores.pdf

apuntes

-

Temario completo parte 2

He publicado nuevos apuntes de 4º Microbiología Aplicada: Temario completo parte 2

Tema-9.pdf
Tema-10.pdf
Tema-12.pdf
Tema-13.pdf
Tema-14.pdf

apuntes

-

examen ordinaria

He publicado nuevos apuntes de 4º Microbiología Aplicada: examen ordinaria

TEMA-7.pdf
TEMA-8.pdf
TEMA-9.pdf
TEMA-10.pdf
TEMA-12.pdf
TEMA-13.pdf

apuntes

-

Microbiología Aplicada

He publicado nuevos apuntes de 4º Microbiología Aplicada: Microbiología Aplicada

TEMA-1.-MICROBIOLOGIA-APLICADA.pdf
TEMA-2.-MICROBIOLOGIA-APLICADA.pdf
TEMA-3.-MICROBIOLOGIA-APLICADA.pdf
TEMA-4.-MICROBIOLOGIA-APLICADA.pdf
TEMA-5.-MICROBIOLOGIA-APLICADA.pdf
TEMA-6.-MICROBIOLOGIA-APLICADA.pdf

He publicado nuevos examenes de 4º Microbiología Aplicada: Recopilacion-preguntas-examenes-parte-2.pdf

3 páginas

He publicado nuevos apuntes de 4º Microbiología Aplicada: Vino-Cerveza.pdf

8 páginas

He publicado nuevos apuntes de 4º Microbiología Aplicada: Tema-15-Biosensores.pdf

6 páginas

He publicado nuevos apuntes de 4º Microbiología Aplicada: Tema-16.-Nanoparticulas.pdf

5 páginas

He publicado nuevos apuntes de 4º Microbiología Aplicada: Tema-14.-Biolixiviacion.pdf

6 páginas

He publicado nuevos apuntes de 4º Microbiología Aplicada: Tema-13.pdf

6 páginas

He publicado nuevos apuntes de 4º Microbiología Aplicada: Tema-12.-Depuracion-de-aguas-residuales..pdf

6 páginas

He publicado nuevos apuntes de 4º Microbiología Aplicada: Tema-10.pdf

10 páginas

He publicado nuevos apuntes de 4º Microbiología Aplicada: Tema-7.-Alimentos-fermentados.pdf

8 páginas

He publicado nuevos apuntes de 4º Microbiología Aplicada: Tema-3-MA.pdf

4 páginas

He publicado nuevos apuntes de 4º Microbiología Aplicada: Tema-4-MA.pdf

7 páginas

He publicado nuevos apuntes de 4º Microbiología Aplicada: Tema-5.pdf

7 páginas

He publicado nuevos apuntes de 4º Microbiología Aplicada: Tema-1.pdf

6 páginas

He publicado nuevos apuntes de 4º Microbiología Aplicada: Tema-2.-MA.pdf

4 páginas

apuntes

-

MICRO APLICADA, APUNTES MUY COMPLETOS + PREGUNTAS EXAMEN

Aquí podrás encontrar unos apuntes completados con las explicaciones de clase, lo destacado por el profesor y algunas preguntas de examen.

Micro-Aplicada-T1-T6.-APUNTES-Y-PREGUNTAS-EXAMEN.-BioPa24.pdf

apuntes

-

Apuntes primer parcial

He publicado nuevos apuntes de 4º Microbiología Aplicada: Apuntes primer parcial

TEMA-2.pdf
TEMA-3.pdf
TEMA-5.pdf
TEMA-1.pdf
TEMA-4.pdf
TEMA-6.pdf

apuntes

-

Temario

He publicado nuevos apuntes de 4º Microbiología Aplicada: Temario

Tema-1.pdf
Tema-2.pdf
Tema-3.pdf
Tema-4.pdf
Tema-5.pdf
Tema-7.pdf

Posibles preguntas redactadas de exámenes de Microbiología Aplicada

27 páginas

He publicado nuevos apuntes de 4º Microbiología Aplicada: Temario Completo.pdf

86 páginas

He publicado nuevos examenes de 4º Microbiología Aplicada: EXAMEN-ORDINARIA-ENERO-2023.pdf

4 páginas

He publicado nuevos examenes de 4º Microbiología Aplicada: preguntasparte2.pdf

2 páginas

apuntes

-

EXAMEN ORDINARIA 2023

NOTABLE ALTO

EXAMEN-ORDINARIA-2023..pdf
posibles-preguntas-T9-15.-ORDINARIA..pdf
Preguntas-examen-importantes-T9-15.-ORDINARIA..pdf
INSTRUCCIONES-PARA-ESTUDIAR-ESTA-CARPETA-DE-APUNTES.pdf
Anónimo

@Anónimo

apuntes

-

T 9-13

He publicado nuevos apuntes de 4º Microbiología Aplicada: T 9-13

TEMA-9-Acidos-organicos.pdf
TEMA-13-Ac-glutamico.pdf
TEMA-12-Quesos.pdf
TEMA-10-Alcoholes.pdf

apuntes

-

APUNTES SEGUNDO PARCIAL

He publicado nuevos apuntes de 4º Microbiología Aplicada: APUNTES SEGUNDO PARCIAL

MICRO-APLICADA-TEMA-9.pdf
MICRO-APLICADA-TEMA-10.pdf
MICRO-APLICADA-TEMA-12.pdf
MICRO-APLICADA-TEMA-13.pdf
MICRO-APLICADA-TEMA-14.pdf
MICRO-APLICADA-TEMA-15.pdf

Examen oral y escrito

9 páginas

He publicado nuevos examenes de 4º Microbiología Aplicada: PARCIAL-MICROBIOLOGIA-APLICADA.pdf

6 páginas

apuntes

-

Temario completo

He publicado nuevos apuntes de 4º Microbiología Aplicada: Temario completo

Tema-1.pdf
Tema-2.pdf
Tema-3.pdf
Tema-4.pdf
Tema-5.pdf
Tema-6.pdf

apuntes

-

APUNTES PRIMER PARCIAL

He publicado nuevos apuntes de 4º Microbiología Aplicada: APUNTES PRIMER PARCIAL

MICRO-APLICADA-TEMA-4.pdf
MICRO-APLICADA-TEMA-2.pdf
MICRO-APLICADA-TEMA-1.pdf
MICRO-APLICADA-TEMA-3.pdf
MICRO-APLICADA-TEMA-5.pdf
MICRO-APLICADA-TEMA-6.pdf

apuntes

-

APUNTES EXAMEN FINAL 21-22

Apuntes con los temas que entraron en el examen de enero. Está todo lo que dijo el profesor.

6-Produccion-de-cerveza-SS.pdf
7-Alimentos-fermentados-SS.pdf
8-Produccion-de-aminoacidos-SS.pdf
10-Produccion-de-enzimas-ss.pdf
11-Produccion-de-biomasa-microbiana-SS.pdf
Anónimo

@Anónimo

He publicado nuevos apuntes de 4º Microbiología Aplicada: SEMINARIO-DE-MICROBIOLOGIA-APLICADA.pdf

5 páginas

Preguntas que han caído o en las pruebas de clase o en alguno de los exámenes grandes

1 página

apuntes

-

APUNTES PRIMER PARCIAL 21-22

Apuntes con todo lo que dijo el profesor. Son los temas que entraban en el primer parcial.

4-Produccion-microbiana-de-acidos-organicos.pdf
14-Biolixiviacion-y-recuperacion-de-metales.pdf
12-Depuracion-de-aguas-residuales.pdf
5-Produccion-de-alcoholes.pdf
3-Produccion-de-metabolitos-primarios-y-secundarios.pdf
13-Biorremedio-de-ambientes-contaminados-con-metales-pesados.pdf
Anónimo

@Anónimo

He publicado nuevos examenes de 4º Microbiología Aplicada: Preguntas-resueltas-examen-diciembre.pdf

11 páginas