Microbiología e Inmunología

Todo
Apuntes
Exámenes
Prácticas
Test
chevron_left
chevron_right

apuntes

-

Vídeos 2º parcial

He publicado nuevos apuntes de 2º Microbiología e Inmunología: Vídeos 2º parcial

Tema-29-Estructura-y-funcion-bacteriana.mp4
Tema-30-Estructura-bacteriana.mp4
Tema-31-Componentes-de-la-bacteria.mp4
Tema-32-Morfologia-bacteriana.-Formas-de-resistencia.mp4
Tema-33-Metabolismo-bacteriano.mp4
Tema-34-Anabolismo-bacteriano.mp4

apuntes

-

Esquemas 2º parcial

He publicado nuevos apuntes de 2º Microbiología e Inmunología: Esquemas 2º parcial

Tema-29-Estructura-y-funcion-bacteriana.pdf
Tema-30-Estructura-bacteriana.pdf
Tema-31-Componentes-de-la-bacteria.pdf
Tema-32-Morfologia-bacteriana.-Formas-de-resistencia.pdf
Tema-33-Metabolismo-bacteriano.pdf
Tema-34-Anabolismo-bacteriano.pdf

He publicado nuevos examenes de 2º Microbiología e Inmunología: Preguntas-manana-inmuno-2025.pdf

1 página

He publicado nuevos examenes de 2º Microbiología e Inmunología: examen-inmunologia-25-26-tarde.pdf

1 página

apuntes

-

1º CUATRI MICROBIOLOGÍA E IMNUNOLOGÍA

¡¡¡SE HAN ELIMINADO LAS PARTES DE HISTORIA Y TODO LO REPETIDO EN VARIOS TEMAS SE HA DEJADO EN SOLO UNO DE ELLOS (EL QUE LO TRATA MÁS COMPLETAMENTE)!!!

TEMA-1-Y-2.pdf
TEMA-3-4.pdf
TEMA-5.pdf
TEMA-6.pdf
TEMA-7.pdf
TEMA-8-9.pdf

He publicado nuevos examenes de 2º Microbiología e Inmunología: Posibles-preguntas-micro.pdf

14 páginas

Recopilatorio de preguntas de exámenes de inmunología

15 páginas

apuntes

-

Inmuno (TARDE)

He publicado nuevos apuntes de 2º Microbiología e Inmunología: Inmuno (TARDE)

Micro.-Tema-2.pdf
Micro.-Tema-4..pdf
Micro.-Tema-3..pdf
Micro.-Tema-5.pdf
Micro.-Tema-6.pdf
Micro.-Tema-7.pdf

He publicado nuevos apuntes de 2º Microbiología e Inmunología: Posibles-preguntas-micro.pdf

48 páginas

apuntes

-

Vídeos primer parcial

He publicado nuevos apuntes de 2º Microbiología e Inmunología: Vídeos primer parcial

Video-explicativo-tema-1.mp4
Tema-2-El-Sistema-Inmunitario.mp4
Tema-3-celulas-de-la-respuesta-inmunitaria.mp4
Tema-4-Antigenos-e-inmunoogenos.mp4
Tema-5-complejo-mayor.mp4
Tema-6-citoquinas.mp4

apuntes

-

Esquemas primer parcial

He publicado nuevos apuntes de 2º Microbiología e Inmunología: Esquemas primer parcial

Tema-1-Micro.pdf
Tema-2-caracteristicas-de-la-inmunologia.pdf
Tema-3-celulas-de-la-respuesta-inmunitaria.pdf
Tema-4-antigenos-e-inmunogenos.pdf
Tema-5-complejo-mayor.pdf
Micro-tema-6-citoquinas.pdf

He publicado nuevos apuntes de 2º Microbiología e Inmunología: Todo-inmunologia-primer-parcial-1-28.pdf

146 páginas

apuntes

-

Primer parcial

He publicado nuevos apuntes de 2º Microbiología e Inmunología: Primer parcial

TEMA-2-CARACTERISTICAS-GENERALES-DE-RESPUESTA-INMUNITARIA.pdf

apuntes

-

Inmunología

He publicado nuevos apuntes de 2º Microbiología e Inmunología: Inmunología

Tema-2.-Caracteristicas-generales-de-la-respuesta-inmunitaria.pdf
Tema-3.-Celulas-implicadas-en-la-respuesta-inmunitaria.pdf
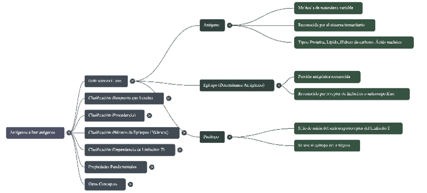
Tema-4.-Antigenos-e-inmunogenos.pdf
Tema-5.-Complejo-mayor-de-Histocompatibilidad.pdf
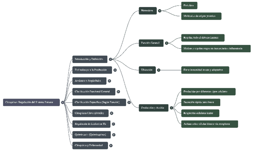
Tema-6.-Citoquinas.pdf
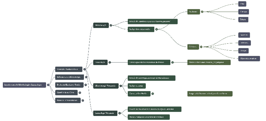
Tema-7.-Inmunidad-Innata.pdf

He publicado nuevos apuntes de 2º Microbiología e Inmunología: Todo-inmuno-turno-tarde.pdf

109 páginas

apuntes

-

Primer parcial inmunologia

He publicado nuevos apuntes de 2º Microbiología e Inmunología: Primer parcial inmunologia

TABLA-DE-CITOQUINAS.pdf

He publicado nuevos apuntes de 2º Microbiología e Inmunología: T-7y8.pdf

7 páginas

He publicado nuevos examenes de 2º Microbiología e Inmunología: preguntas-examen-virus-tarde.pdf

1 página

He publicado nuevos practicas de 2º Microbiología e Inmunología: Informe-listeria-monocytogenes-PRACTICAS.pdf

2 páginas

He publicado nuevos apuntes de 2º Microbiología e Inmunología: Tablas-virus.pdf

7 páginas

He publicado nuevos examenes de 2º Microbiología e Inmunología: Extra-Micro-e-Inmuno-2025.pdf

2 páginas

He publicado nuevos apuntes de 2º Microbiología e Inmunología: TABLAS VIRUS TARDE 2025-marta.pdf

6 páginas

apuntes

-

Bacteriología

He publicado nuevos apuntes de 2º Microbiología e Inmunología: Bacteriología

TEMA-29-ESTRUCTURA-Y-FUNCION-BACTERIANA.pdf
TEMA-30-ESTRUCTURAS-EXTERNAS.pdf
TEMA-31-ESTRUCTURAS-INTERNA.pdf
TEMA-32-FORMAS-DE-RESISTENCIA.pdf
TEMA-33-Y-34-METABOLISMO-BACTERIANO.pdf
TEMA-35-NUTRICION-BACTERIANA.pdf

apuntes

-

Virus

He publicado nuevos apuntes de 2º Microbiología e Inmunología: Virus

TEMA-69-VIRUS-CON-ADN-BICATERNARIO-Y-CON-ENVOLTURA.-FAMILIA-POXVIRIDAE.pdf
TEMA-70-VIRUS-ADN-BICATENARIO-CON-ENVOLTURA.-FAMILIA-ASFARVIRIDAE.pdf
TEMA-71-VIRUS-ADN-BICATENARIO-CON-ENVOLTURA.-ORDEN-HERPESVIRALES.pdf
TEMA-72-VIRUS-ADN-BICATERNARIO-SIN-ENVOLTURA.pdf
TEMA-73-VIRUS-CON-ADN-MONOCATENARIO-Y-SIN-ENVOLTURA.pdf
TEMA-74-VIRUS-ARN-BICATERNARIO-SEGMENTADO-Y-SIN-ENVOLTURA.pdf

apuntes

-

Hongos

He publicado nuevos apuntes de 2º Microbiología e Inmunología: Hongos

TEMA-57-HONGOS.pdf
TEMA-58-REPRODUCCION.pdf
TEMA-59-TAXONOMIA-FUNGICA.pdf
TEMA-60-ACCION-PATOGENA-DE-LOS-HONGOS.pdf
TEMA-61-HONGOS-CON-MICELIO-CENOCITICO.pdf
TEMA-62-HONGOS-CON-MICELIO-SEPTADO.pdf

apuntes

-

Inmunología

He publicado nuevos apuntes de 2º Microbiología e Inmunología: Inmunología

TEMA-1-INTRODUCCION.pdf
TEMA-2-CARACTERISTICAS-GENERALES-DE-LA-RESPUESTA-INMUNITARIA.pdf
TEMA-3-CELULAS-IMPLICADAS-EN-LA-RESPUESTA-INMUNITARIA.pdf
TEMA-4-ANTIGENO-E-INMUNOGENOS.pdf
TEMA-5-COMPLEJO-MAYOR-DE-HISTOCOMPATIBILIDAD.pdf
TEMA-6-CITOQUINAS.pdf