Modelado y Diseño del Software

chevron_left
chevron_right
Todo
Apuntes
Ejercicios
Exámenes
Prácticas
Test
chevron_left
chevron_right

apuntes

-

Temario

He publicado nuevos apuntes de 3º Modelado y Diseño del Software: Temario

Tema-7.pdf
Tema-6.pdf
Tema-5.pdf
Tema-4.pdf
Tema-3.pdf
Tema-2.pdf

test

-

Preguntas tipo test

He publicado nuevos test de 3º Modelado y Diseño del Software: Preguntas tipo test

Test-aplicado-1.pdf
Test-aplicado-2.pdf

He publicado nuevos apuntes de 3º Modelado y Diseño del Software: Resumen Temario Completo.pdf

23 páginas

apuntes

-

APUNTES

He publicado nuevos apuntes de 3º Modelado y Diseño del Software: APUNTES

Definiciones.pdf
Tema-1-Apuntes.pdf
Tema-4-Apuntes.pdf
Tema-5-Apuntes.pdf
Tema-6-Apuntes.pdf
Tema-7-Apuntes.pdf

He publicado nuevos apuntes de 3º Modelado y Diseño del Software: Tema-7-Refactorizacion.pdf

3 páginas

He publicado nuevos apuntes de 3º Modelado y Diseño del Software: Tema-6-Patrones-de-Diseno.pdf

11 páginas

He publicado nuevos apuntes de 3º Modelado y Diseño del Software: Tema-5-Diseno-orientado-a-objetos.pdf

8 páginas

He publicado nuevos apuntes de 3º Modelado y Diseño del Software: Tema-4-Modelado-Arquitectonico.pdf

10 páginas

He publicado nuevos apuntes de 3º Modelado y Diseño del Software: Tema-3-Modelado-dinamico.pdf

10 páginas

He publicado nuevos apuntes de 3º Modelado y Diseño del Software: Tema-2-Modelado-estructural.pdf

5 páginas

apuntes

-

Toda la teoría por temas

He publicado nuevos apuntes de 3º Modelado y Diseño del Software: Toda la teoría por temas

Tema0y1MyD.pdf
Tema2MyD.pdf

He publicado nuevos apuntes de 3º Modelado y Diseño del Software: Tema-1-Introduccion-al-Modelado-Conceptual.pdf

3 páginas
Anónimo

@Anónimo

Hace unos años de estos temas, pero es muy probable que no haya cambiado nada respecto a como se comenta y explica aquí.

21 páginas

He publicado nuevos apuntes de 3º Modelado y Diseño del Software: MANUAL-USE.pdf

6 páginas

He publicado nuevos practicas de 3º Modelado y Diseño del Software: MEMORIA-PRACTICA-Empleado-Empresa.pdf

10 páginas

He publicado nuevos practicas de 3º Modelado y Diseño del Software: MEMORIA-PRACTICA-Empresas-y-articulos.pdf

15 páginas

apuntes

-

Modelado Dinámico Buffer

He publicado nuevos apuntes de 3º Modelado y Diseño del Software: Modelado Dinámico Buffer

ExplicacionDelCodigoYPruebas.pdf
Miniatura no disponible
BufferEsqueleto.zip

He publicado nuevos apuntes de 3º Modelado y Diseño del Software: Ejemplos-de-invariantes-para-USE-y-su-explicacion.pdf

2 páginas
Anónimo

@Anónimo

practicas

-

Ejercicios y Prácticas

Memorias de las prácticas 1-2 y las cuestiones 1-5

P1.pdf
P2.pdf
Q1.pdf
Q2.pdf
Q3.pdf
Q4.pdf

ejercicios

-

EJERCICIOS Q SOLUCIONADOS

He publicado nuevos ejercicios de 3º Modelado y Diseño del Software: EJERCICIOS Q SOLUCIONADOS

Q1-familia-solucionada.pdf
Q3-biblioteca-solucionada.pdf

He publicado nuevos practicas de 3º Modelado y Diseño del Software: modelo-libreria-use.pdf

4 páginas
Anónimo

@Anónimo

He publicado nuevos apuntes de 3º Modelado y Diseño del Software: Recomendaciones-Entrega-1.pdf

3 páginas
Anónimo

@Anónimo

He publicado nuevos examenes de 3º Modelado y Diseño del Software: Examen2020-febrero.pdf

2 páginas
Anónimo

@Anónimo

He publicado nuevos examenes de 3º Modelado y Diseño del Software: Examen-Febrero-2020.pdf

12 páginas
Anónimo

@Anónimo

He publicado nuevos examenes de 3º Modelado y Diseño del Software: ENERO-2023-TEORIA.pdf

2 páginas

He publicado nuevos examenes de 3º Modelado y Diseño del Software: Examen2018Diciembre-RESUELTO.pdf

14 páginas
Anónimo

@Anónimo

examenes

-

Examenes anteriores con solucion

He publicado nuevos examenes de 3º Modelado y Diseño del Software: Examenes anteriores con solucion

Examen2019-febrero-conSoluciones.pdf
Examen2020-septiembre-conSoluciones.pdf
Examen2022-febrero-conSoluciones.pdf
EjemploExamen-2018-5-ConSoluciones.pdf
Examen2021-febrero-conSoluciones.pdf
Examen2019-septiembre-conSoluciones.pdf

practicas

-

Práctica Universidad

He publicado nuevos practicas de 3º Modelado y Diseño del Software: Práctica Universidad

Universidad.pdf
Universidad.pdf
Anónimo

@Anónimo

apuntes

-

Apuntes Modelado

He publicado nuevos apuntes de 3º Modelado y Diseño del Software: Apuntes Modelado

Modelado-dinamico.pdf
Introduccion-al-modelado-conceptual.pdf
Preliminares.pdf
Modelado-estructural.pdf
Diseno-orientado-a-objetos.pdf
Definiciones-basicas.pdf

He publicado nuevos examenes de 3º Modelado y Diseño del Software: Extamen-Febrero-2022.pdf

12 páginas

He publicado nuevos examenes de 3º Modelado y Diseño del Software: EXAMEN-FEBRERO-2019-por-Luis-Miguel-Garcia-Marin.pdf

18 páginas

He publicado nuevos examenes de 3º Modelado y Diseño del Software: Preguntas-de-Examen.pdf

12 páginas

practicas

-

Todas las prácticas

He publicado nuevos practicas de 3º Modelado y Diseño del Software: Todas las prácticas

Modelo_Universidad.pdf
Modelo_Metro.pdf
Practica-3.pdf
Practica-4.pdf

ejercicios

-

Todos los ejercicios

He publicado nuevos ejercicios de 3º Modelado y Diseño del Software: Todos los ejercicios

Q1_Modelo_familia.pdf
Q2_CuestionesT1.pdf
Q3_Modelo_Biblioteca.pdf
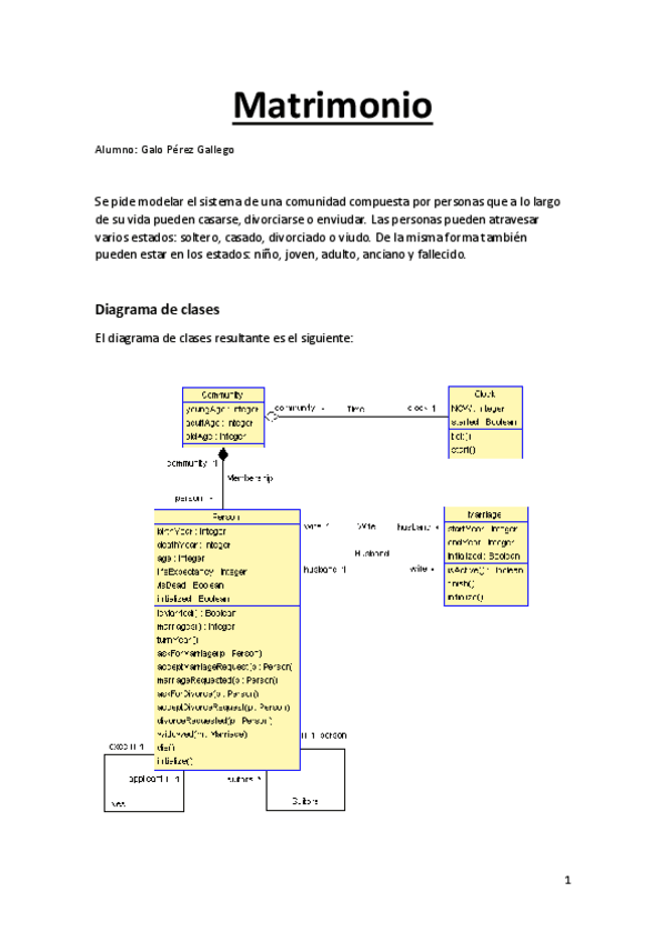
Q4_Modelo_Matrimonio.pdf

apuntes

-

Toda la teoría

He publicado nuevos apuntes de 3º Modelado y Diseño del Software: Toda la teoría

Tema-3.pdf
Tema-4.pdf
Tema1.pdf
Tema-2.pdf

practicas

-

Práctica 4 TRIESTABLES, E-LOOK

He publicado nuevos practicas de 3º Modelado y Diseño del Software: Práctica 4 TRIESTABLES, E-LOOK

B8P4.pdf
Miniatura no disponible
e-look.zip
Miniatura no disponible
Triestables.zip

He publicado nuevos apuntes de 3º Modelado y Diseño del Software: Apuntes-con-ejemplos.pdf

51 páginas

apuntes

-

Temario de Modelado (transparencias)

He publicado nuevos apuntes de 3º Modelado y Diseño del Software: Temario de Modelado (transparencias)

Tema4.pdf
Tema3.pdf
Tema1.pdf
Tema5.pdf
Tema2.pdf

He publicado nuevos practicas de 3º Modelado y Diseño del Software: Comunidad.pdf

4 páginas

He publicado nuevos examenes de 3º Modelado y Diseño del Software: ExamenFebrero2020.pdf

14 páginas

apuntes

-

PatronesConEjemplos

He publicado nuevos apuntes de 3º Modelado y Diseño del Software: PatronesConEjemplos

PatronesDiseno.docx
PatronesDiseno.pdf

apuntes

-

Resumenes temario modelado

He publicado nuevos apuntes de 3º Modelado y Diseño del Software: Resumenes temario modelado

Tema-2-Modelado-estructural.pdf
Tema-3-Modelado-dinamico.pdf
Tema-4-Modelado-arquitectonico.pdf
Tema-5-Diseno-orientado-a-objetos.pdf
Tema-1-Modelado-conceptual.pdf
¡Estás al día!

¡Estás al día!

Has visto todos los archivos