Modelos Estadísticos En Psicología

chevron_left
chevron_right
Todo
Apuntes
Exámenes
Prácticas
chevron_left
chevron_right
Anónimo

@Anónimo

He publicado nuevos apuntes de 2º Modelos Estadísticos En Psicología: MODELOS-ESTADISTICOS.pdf

40 páginas

He publicado nuevos apuntes de 2º Modelos Estadísticos En Psicología: T5.2-APUNTES-HUELGA.docx

word

He publicado nuevos apuntes de 2º Modelos Estadísticos En Psicología: TEMA-1-REPASO-MODELOS.docx

word

He publicado nuevos apuntes de 2º Modelos Estadísticos En Psicología: TEMA-2-CONCEPTOS-BASICOS-INFERENCIA-ESTADISTICA.docx

word

He publicado nuevos apuntes de 2º Modelos Estadísticos En Psicología: TEMA-3-CONTRASTE-DE-HIPOTESIS.docx

word

He publicado nuevos apuntes de 2º Modelos Estadísticos En Psicología: TEMA-5-PRUEBAS-T.docx

word

He publicado nuevos apuntes de 2º Modelos Estadísticos En Psicología: TEMA-4-CONTRASTE-CON-DOS-VARIABLES-CATEGORICAS.docx

word

He publicado nuevos apuntes de 2º Modelos Estadísticos En Psicología: TEMA-6-ANALIS-DE-VARIANZA.docx

word

He publicado nuevos apuntes de 2º Modelos Estadísticos En Psicología: EXAMEN-SPSS.docx

word

He publicado nuevos apuntes de 2º Modelos Estadísticos En Psicología: TEMA-7-CORRELACIONES.docx

word

He publicado nuevos apuntes de 2º Modelos Estadísticos En Psicología: Modelos-Estadisticos-en-Psicologia.docx

word

apuntes

-

Modelos estadisticos

He publicado nuevos apuntes de 2º Modelos Estadísticos En Psicología: Modelos estadisticos

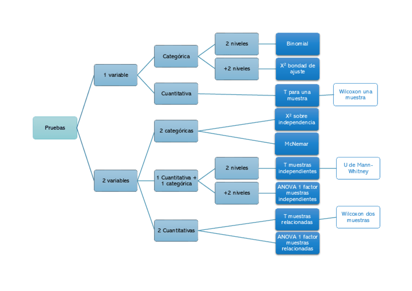
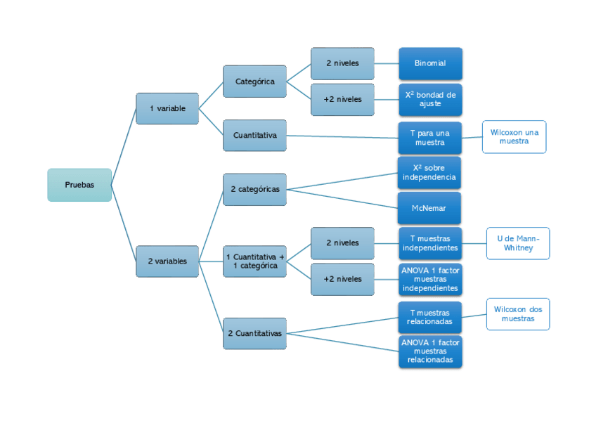
1VARIABLE.jpg
2VARIABLES.jpg

examenes

-

Modelos estadisticos

He publicado nuevos examenes de 2º Modelos Estadísticos En Psicología: Modelos estadisticos

EXAMEN-MODELOS-ESTADISTICOS-ENERO.pdf
EXAMENSPSS.pdf

He publicado nuevos apuntes de 2º Modelos Estadísticos En Psicología: Apuntes-T.1-Modelos-Estadisticos.pdf

5 páginas

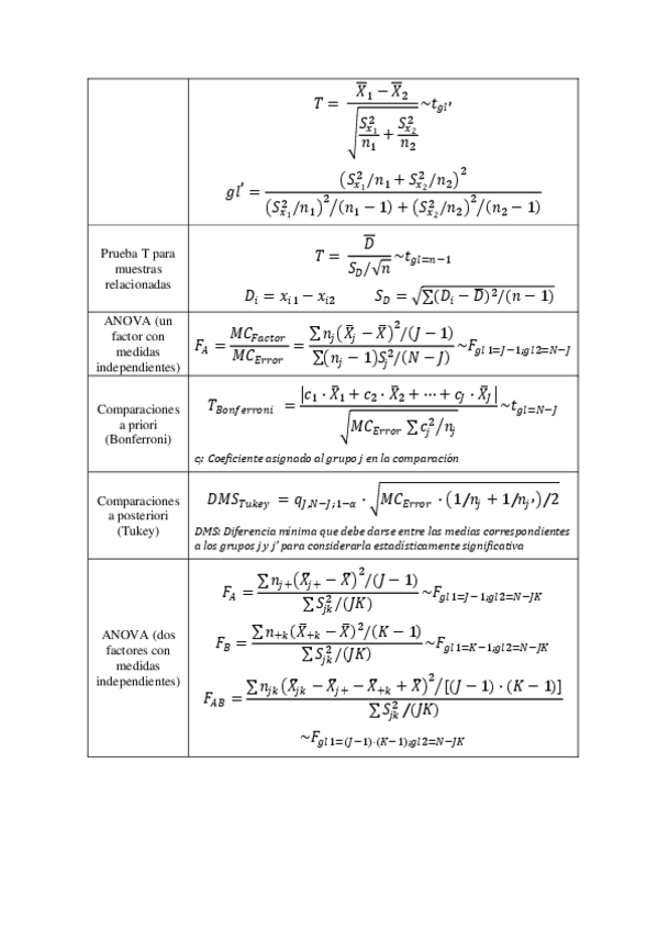
Tabla resumen con todas las pruebas explicadas

5 páginas

He publicado nuevos apuntes de 2º Modelos Estadísticos En Psicología: Apuntes-T.-4.pdf

29 páginas

He publicado nuevos apuntes de 2º Modelos Estadísticos En Psicología: Apuntes-T.-1-2-3.pdf

21 páginas

apuntes

-

Modelos estadísticos

He publicado nuevos apuntes de 2º Modelos Estadísticos En Psicología: Modelos estadísticos

SPSS-para-examen-teorico-Modelos-estadisticos.pdf
Tema-4-Contrastes-sobre-proporciones-Modelos-estadisticos.pdf
Taller-de-uso-de-tablas-estadisticas-Modelos-estadisticos.pdf
Tema-1-Introduccion-a-la-inferencia-Modelos-estadisticos.pdf
Tema-5-Contrastes-de-hipotesis-Modelos-estadisticos.pdf
Tema-3-Contraste-sobre-medias-Modelos-estadisticos.pdf

apuntes

-

Apuntes Modelos

Está dividido en 4 partes porque el archivo era muy grande, pero está todo

Temario-Modelos-Estadisticos-Final-1-99-1-25.pdf
Temario-Modelos-Estadisticos-Final-1-99-26-50.pdf
Temario-Modelos-Estadisticos-Final-1-99-51-75.pdf
Temario-Modelos-Estadisticos-Final-1-99-76-99.pdf

apuntes

-

Modelos Estadísticos

He publicado nuevos apuntes de 2º Modelos Estadísticos En Psicología: Modelos Estadísticos

TEMA-1-MODELOS-ESTADISTICOS.pdf
TEMA-2-MODELOS-ESTADISTICOS.pdf
TEMA-3-MODELOS-ESTADISTICOS.pdf
TEMA-4-MODELOS-ESTADISTICOS.pdf
TEMA-5-MODELOS-ESTADISTICOS.pdf

apuntes

-

Modelos Estadísticos

He publicado nuevos apuntes de 2º Modelos Estadísticos En Psicología: Modelos Estadísticos

Tema-1-Estadistica.pdf
Tema-2-Estadistica.pdf
Tema-3-Estadistica.pdf
Tema-4-Estadistica.pdf
Tema-5-Estadistica.pdf
Tema-6-Estadistica.pdf

apuntes

-

Modelos estadísticos

Para obtenerlos sin anuncios a 1€ por tema contacta con @lk.h_039

T.-1-y-2-Estadistica-inferencial.pdf
T.-3-4-5-y-6-Pruebas-inferenciales.pdf
SPSS.pdf

apuntes

-

Apuntes SPSS

He publicado nuevos apuntes de 2º Modelos Estadísticos En Psicología: Apuntes SPSS

Pruebas-con-1-variable.pdf
Prueba-T-con-2-variables.pdf
Correlacion.pdf
Chi-cuadrado.pdf

examenes

-

EXAMEN MODELOS ENERO 2024

He publicado nuevos examenes de 2º Modelos Estadísticos En Psicología: EXAMEN MODELOS ENERO 2024

EXAMEN-MODELOS-ENERO-2024.pdf
GUIA-SPSS.pdf

apuntes

-

TEMARIO MODELOS ESTADÍSTICOS

He publicado nuevos apuntes de 2º Modelos Estadísticos En Psicología: TEMARIO MODELOS ESTADÍSTICOS

TEMA-6-MODELOS-ESTADISTICOS.pdf
TEMA-3-MODELOS-ESTADISTICOS.pdf
TEMA-2-MODELOS-ESTADISTICOS.pdf
TEMA-1-MODELOS-ESTADISTICOS.pdf

apuntes

-

Teoría

He publicado nuevos apuntes de 2º Modelos Estadísticos En Psicología: Teoría

Tema-7-Correlaciones.pdf
Tema-6-Inferencia-con-dos-variables-categoricas.pdf
Tema-5-Introduccion-al-Analisis-de-Varianza-ANOVA.pdf
Tema-4-Comparacion-de-medias-inferencia-con-una-variable-categorica-y-una-cuantitativa.pdf
Tema-3-Inferencia-con-una-variable.pdf
Tema-2-La-inferencia-estadistica-el-contraste-de-hipotesis.pdf

apuntes

-

temas modelos estadisticos

He publicado nuevos apuntes de 2º Modelos Estadísticos En Psicología: temas modelos estadisticos

t1-modelos.pdf
t2-modelos-estadisticos.pdf
t3-modelos.pdf
t4-parte-1-modelos.pdf
t4-parte-2-modelos.pdf
t5-modelos.pdf
Anónimo

@Anónimo

apuntes

-

Modelos estadisticos

He publicado nuevos apuntes de 2º Modelos Estadísticos En Psicología: Modelos estadisticos

Modelos-estadisticos.pdf

apuntes

-

Modelos Estadísticos

He publicado nuevos apuntes de 2º Modelos Estadísticos En Psicología: Modelos Estadísticos

Tema-6.pdf
Tema-5.pdf
Tema-4.pdf
Tema-3.pdf
Tema-2.pdf
Tema-1.pdf

He publicado nuevos apuntes de 2º Modelos Estadísticos En Psicología: Temario-modelos-estadisticos-1-5.pdf

33 páginas

He publicado nuevos apuntes de 2º Modelos Estadísticos En Psicología: Temario-modelos-estadisticos-Temas-6-y-7.pdf

10 páginas

He publicado nuevos apuntes de 2º Modelos Estadísticos En Psicología: Modelos estadísticos apuntes completos.pdf

8 páginas

examenes

-

Modelos exámenes finales (SPSS y teoría)

He publicado nuevos examenes de 2º Modelos Estadísticos En Psicología: Modelos exámenes finales (SPSS y teoría)

Examen-Julio-2021.pdf
Examen-SPSS-2022.pdf

apuntes

-

MODELOS ESTADÍSTICOS

Con anotaciones de clase

TEMA-1-MODELOS-ESTADISTICOS.pdf
TEMA-2-MODELOS-ESTADISTICOS.pdf
TEMA-3-MODELOS-ESTADISTICOS.pdf
Anónimo

@Anónimo

practicas

-

Prácticas modelitos :)

He publicado nuevos practicas de 2º Modelos Estadísticos En Psicología: Prácticas modelitos :)

PRACTICA-1.pdf
Practica-2.pdf
PRACTICA-3.pdf
PRACTICA-4.pdf

practicas

-

Prácticas

He publicado nuevos practicas de 2º Modelos Estadísticos En Psicología: Prácticas

Modelos-Estadistico-Practica-1.pdf
Modelos-Estadistico-Practica-2.pdf
Modelos-Estadisticos-Practica-3.pdf
Modelos-Estadisticos-Practica-4.pdf
Modelos-Estadisticos-Practica-5.pdf
Anónimo

@Anónimo

practicas

-

Prácticas Modelos

He publicado nuevos practicas de 2º Modelos Estadísticos En Psicología: Prácticas Modelos

examen.pdf
practica-1.pdf
practica-2.pdf
practica-3.pdf
practica-4.pdf
practica-inicial.pdf
Anónimo

@Anónimo

He publicado nuevos examenes de 2º Modelos Estadísticos En Psicología: examen-final-enero-2023.pdf

9 páginas
Anónimo

@Anónimo

apuntes

-

Modelos estadísticos

Douglas CUCC

TEMA-5-modelos-estadisticos.pdf
TEMA-3-modelos-estadisticos.pdf
TEMA-1-modelos-estadisticos-en-psicologia.pdf
TEMA-2-modelos-estadisticos.pdf

apuntes

-

Apuntes modelos 2022-2023

He publicado nuevos apuntes de 2º Modelos Estadísticos En Psicología: Apuntes modelos 2022-2023

TEMA-1-CONCEPTOS-BASICOS-2.pdf
TEMA-3.pdf
TEMA-6.pdf
TEMA-2-LA-INFERENCIA-ESTADISTICA.pdf
TEMA-5-COMPARACION-DE-MEDIAS-2.pdf
TEMA-4-INFERENCIA-CON-DOS-VARIABLES-CATEGORICAS-2.pdf
Anónimo

@Anónimo

apuntes

-

Diapositivas Modelos estadísticos 2022

He publicado nuevos apuntes de 2º Modelos Estadísticos En Psicología: Diapositivas Modelos estadísticos 2022

Tema-3.pdf
Tema-2-La-inferencia-estadistica.pdf
Tema-6.pdf
Tema-5-Comparacion-de-medias-pruebas-T.pdf
Tema-1-Metodos-estadisticos-diapositiva.pdf

apuntes

-

Apuntes ME

He publicado nuevos apuntes de 2º Modelos Estadísticos En Psicología: Apuntes ME

ME-T4-INFERENCIA-CON-DOS-VARIABLES-CATEGORICAS.pdf
Diagrama-pruebas-.pdf
ME-T5-INFERENCIA-CON-UNA-VARIABLE-CATEGORICA-Y-UNA-CUANTITATIVA.pdf
ME-T1-CONCEPTOS-BASICOS.pdf
ME-T2.pdf
ME-T3-INFERENCIA-CON-UNA-VARIABLE-.pdf
Anónimo

@Anónimo

apuntes

-

apuntes y ppt

He publicado nuevos apuntes de 2º Modelos Estadísticos En Psicología: apuntes y ppt

formulario-y-tablas-1.pdf
tema-1.pdf
Tema-1-1.pdf
Tema-3.pdf
tabla-formulario-esquema-cosas-importantes.pdf
Tema-3.pdf

apuntes

-

apuntes modelos estadísticos

He publicado nuevos apuntes de 2º Modelos Estadísticos En Psicología: apuntes modelos estadísticos

TEMA-6-MDLS.pdf
TEMA-3-MDLS.pdf
TEMA-2-MDLS.pdf
TEMA-1-MDLS.pdf
TEMA-5-MDLS.pdf
TEMA-4-MDLS.pdf

He publicado nuevos apuntes de 2º Modelos Estadísticos En Psicología: Tema-2-La-inferencia-estadistica.pdf

15 páginas

He publicado nuevos apuntes de 2º Modelos Estadísticos En Psicología: Tema-1-1.pdf

20 páginas

He publicado nuevos apuntes de 2º Modelos Estadísticos En Psicología: formulario-y-tablas.pdf

4 páginas

He publicado nuevos apuntes de 2º Modelos Estadísticos En Psicología: examen-spss-18-12-2020.sav

Miniatura no disponible
¡Estás al día!

¡Estás al día!

Has visto todos los archivos