chevron_left
chevron_right
Todo
Apuntes
Prácticas
chevron_left
chevron_right

He publicado nuevos apuntes de 3º Narrativa Hipermedia: Apuntes-2o-parcial.pdf

14 páginas

He publicado nuevos apuntes de 3º Narrativa Hipermedia: Apuntes-primer-parcial.pdf

20 páginas

He publicado nuevos apuntes de 3º Narrativa Hipermedia: APUNTES-HIPERMEDIA-SEGUNDO-PARCIAL.pdf

12 páginas

He publicado nuevos apuntes de 3º Narrativa Hipermedia: NARRATIVA-HIPERMEDIA-PRIMER-PARCIAL.pdf

27 páginas

He publicado nuevos apuntes de 3º Narrativa Hipermedia: Narrativa-hipermedia.pdf

13 páginas

apuntes

-

Apuntes n.hipermedia completos 2023/24

He publicado nuevos apuntes de 3º Narrativa Hipermedia: Apuntes n.hipermedia completos 2023/24

TEMA-1.pdf
TEMA-2.pdf
TEMA-3.pdf
TEMA-4.pdf
TEMA-5.pdf
TEMA-6.pdf

apuntes

-

Narrativa hipermedia

He publicado nuevos apuntes de 3º Narrativa Hipermedia: Narrativa hipermedia

Narrativa-hipermedia.pdf

He publicado nuevos practicas de 3º Narrativa Hipermedia: GUION-practicas.pdf

2 páginas

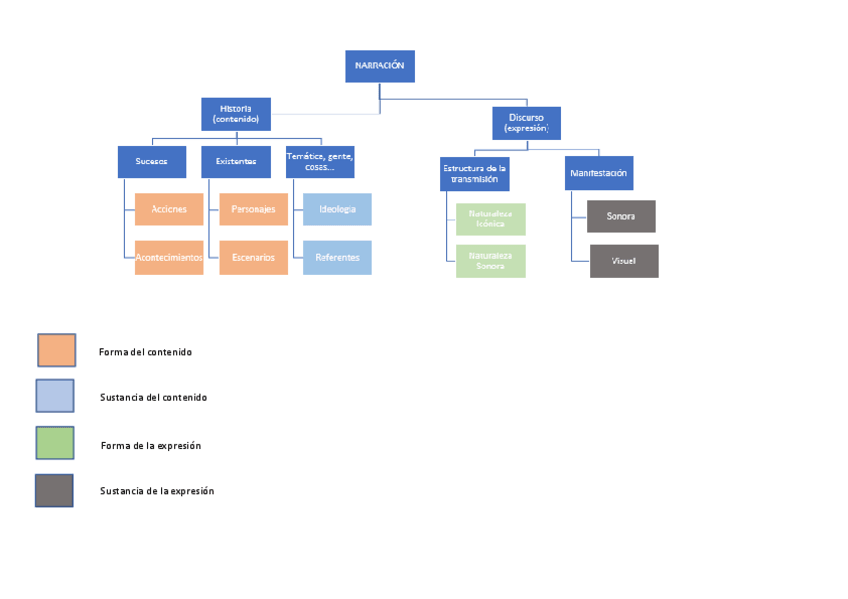
He publicado nuevos apuntes de 3º Narrativa Hipermedia: Esquema-Historia-y-Discurso.pdf

1 página

He publicado nuevos apuntes de 3º Narrativa Hipermedia: Apuntes-Narrativa-Hipermedia-1-4.pdf

22 páginas

He publicado nuevos apuntes de 3º Narrativa Hipermedia: Apuntes-Narrativa-Hipermedia-5-8.pdf

9 páginas

He publicado nuevos apuntes de 3º Narrativa Hipermedia: OBJETIVO-ESTRATEGICO.pdf

4 páginas

He publicado nuevos apuntes de 3º Narrativa Hipermedia: narrativa-hipermedia.pdf

6 páginas

Apuntes y vídeos

43 páginas

He publicado nuevos apuntes de 3º Narrativa Hipermedia: NARRATIVA-HIPERMEDIA.docx

word

He publicado nuevos apuntes de 3º Narrativa Hipermedia: Tema-10.pdf

5 páginas

He publicado nuevos apuntes de 3º Narrativa Hipermedia: Tema-8.pdf

4 páginas

He publicado nuevos apuntes de 3º Narrativa Hipermedia: Tema-6.pdf

4 páginas

He publicado nuevos apuntes de 3º Narrativa Hipermedia: APUNTES-COMPLETOS-DE-NARRATIVA-HIPERMEDIA.pdf

31 páginas

He publicado nuevos apuntes de 3º Narrativa Hipermedia: TEMA-DOS-Narrativa-Hipermedia.pdf

3 páginas

He publicado nuevos apuntes de 3º Narrativa Hipermedia: TEMA-TRES-narrativa.pdf

6 páginas

apuntes

-

NARRATIVA HIPERMEDIA

He publicado nuevos apuntes de 3º Narrativa Hipermedia: NARRATIVA HIPERMEDIA

Tema-1.pdf
Tema-5.pdf
Tema-4.pdf
Tema-2.pdf
Tema-7.pdf
Tema-3.pdf
¡Estás al día!

¡Estás al día!

Has visto todos los archivos