chevron_left
chevron_right
Todo
Apuntes
chevron_left
chevron_right

He publicado nuevos apuntes de 1º Naturaleza de los Materiales I: Apuntes-de-Quimik.pdf

11 páginas

He publicado nuevos apuntes de 1º Naturaleza de los Materiales I: TEMAS-QUIMICA.pdf

pdf

He publicado nuevos apuntes de 1º Naturaleza de los Materiales I: NaturalezadelosMateriales.pdf

12 páginas

He publicado nuevos apuntes de 1º Naturaleza de los Materiales I: TEMA-2-Enlace-quimico.pdf

21 páginas

apuntes

-

TEMARIO NATURALEZA DE LOS MATERIALES I

He publicado nuevos apuntes de 1º Naturaleza de los Materiales I: TEMARIO NATURALEZA DE LOS MATERIALES I

tema-5-NM.pdf
TEMA 1.pdf
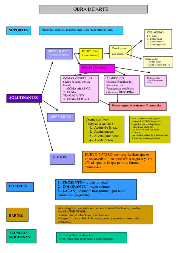
Esquema-Materiales-obras-de-Arte.pdf
Tema-3-NM.pdf

He publicado nuevos apuntes de 1º Naturaleza de los Materiales I: ejercicio 1y2.pdf

3 páginas
¡Estás al día!

¡Estás al día!

Has visto todos los archivos