NUTRICIÓN Y DESARROLLO

chevron_left
chevron_right
Todo
Apuntes
Ejercicios
Exámenes
Prácticas
chevron_left
chevron_right
Anónimo

@Anónimo

Apuntes completos primer parcial

word

apuntes

-

Tema 7

maduración sexual

Glosario-sobre-maduracion-dental-y-sexual.pdf
mapa-conceptual-maduracion-sexual.pdf
Tema-7-maduracion-sexual.pdf
Apuntes-Tema-7-Maduracion-sexual.pdf

apuntes

-

Tema 1

He publicado nuevos apuntes de 1º NUTRICIÓN Y DESARROLLO: Tema 1

Tema-1-apuntes-Partes-1-y-2.pdf
Tema-1-Bloque-1-apuntes.pdf
Tema-1-Bloque-2-apuntes.pdf
Tema-1-Partes-1-y-2-1.pdf
Practica-1-1.pdf

apuntes

-

Tema 2

He publicado nuevos apuntes de 1º NUTRICIÓN Y DESARROLLO: Tema 2

Tema-2-con-anotaciones.pdf
Apuntes-2..pdf
Glosario-1-tema-2.pdf.pdf

apuntes

-

Tema 3. El parto

He publicado nuevos apuntes de 1º NUTRICIÓN Y DESARROLLO: Tema 3. El parto

Apuntes-Tema-3.-El-parto.pdf
TEMA-3.-El-parto.pdf

apuntes

-

Tema 4. Circulación Fetal

Apuntes Tema 4 Nutrición y desarrollo. Circulación Fetal

Tema-4-Circulacion-Fetal.pdf
Apuntes-Tema-4-Nutricion-y-desarrollo.-Circulacion-Fetal.pdf

apuntes

-

Tema 5. REFLEJOS PRIMITIVOS

He publicado nuevos apuntes de 1º NUTRICIÓN Y DESARROLLO: Tema 5. REFLEJOS PRIMITIVOS

Apuntes-Tema-5-REFLEJOS-PRIMITIVOS.pdf
Ficha-TAREA-5-REFLEJOS-PRIMITIVOS.pdf
Esquema-tema-5-Reflejos-Primitivos.pdf
Tema-5.-Reflejos-Primitivos.pdf.pdf

apuntes

-

Tema 6: Maduración ósea y dental

He publicado nuevos apuntes de 1º NUTRICIÓN Y DESARROLLO: Tema 6: Maduración ósea y dental

Tema-6.2-MADURACION-DENTAL.pdf
Apuntes-Tema-6.-Maduracion-osea-y-dental.pdf
Tema-6.2-MADURACION-DENTAL.pdf
Tema-6.1-MADURACION-OSEA-Y-PRONOSTICO-DE-TALLA.pdf
Tema-6.2-maduracion-dental.pdf

He publicado nuevos apuntes de 1º NUTRICIÓN Y DESARROLLO: Esquema-IA-tena-12-crecimiento.png

Imagen

He publicado nuevos apuntes de 1º NUTRICIÓN Y DESARROLLO: Esquema-IA-tema-6-maduracion-osea.png

Imagen

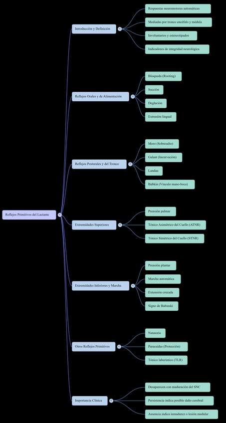
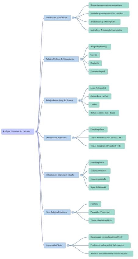
He publicado nuevos apuntes de 1º NUTRICIÓN Y DESARROLLO: Esquema-IA-tema-5-Reflejos-Primitivos.png

Imagen

He publicado nuevos apuntes de 1º NUTRICIÓN Y DESARROLLO: Esquema-IA-tema-11-crecimiento-desarrollo.png

Imagen

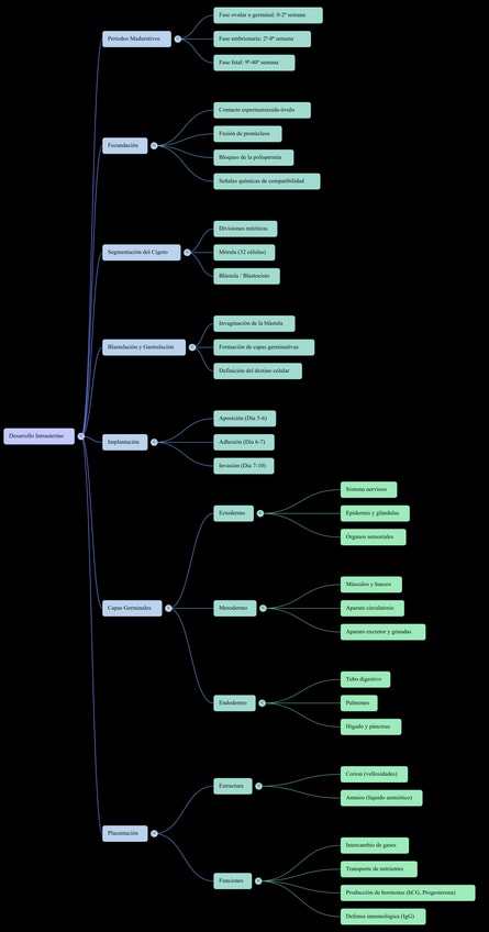
He publicado nuevos apuntes de 1º NUTRICIÓN Y DESARROLLO: Esquema-IA-tema-2-intrauterino.png

Imagen
Anónimo

@Anónimo

Falta solo el tema 7.

43 páginas

He publicado nuevos apuntes de 1º NUTRICIÓN Y DESARROLLO: TEMA-1-resumen-NUTRICION-Y-DESARROLLO.pdf

6 páginas

He publicado nuevos apuntes de 1º NUTRICIÓN Y DESARROLLO: Tema-11-Crecimiento-y-Desarrollo-2526.pdf

12 páginas

He publicado nuevos practicas de 1º NUTRICIÓN Y DESARROLLO: Tarea-2-resuelta-nutricion.pdf

3 páginas

He publicado nuevos practicas de 1º NUTRICIÓN Y DESARROLLO: TAREA-1-resuelta-nutricion.pdf

4 páginas

He publicado nuevos ejercicios de 1º NUTRICIÓN Y DESARROLLO: Ficha-TAREA-2.-VIDEO-EN-EL-VIENTRE-MATERNO-2526.docx

word

He publicado nuevos apuntes de 1º NUTRICIÓN Y DESARROLLO: Tema-12-Crecimiento-2526-1.pdf

12 páginas

He publicado nuevos apuntes de 1º NUTRICIÓN Y DESARROLLO: TAREA-1-BLIOTECA-BUSQUEDA-Y-FICHA-BIGLIOGRAFICA-ARTICULO.pdf

7 páginas

He publicado nuevos apuntes de 1º NUTRICIÓN Y DESARROLLO: Tema-11-Crecimiento-y-Desarrollo-2526-1.pdf

12 páginas

He publicado nuevos apuntes de 1º NUTRICIÓN Y DESARROLLO: Tema-1.-Preguntas-de-la-IA-y-respuestas.-Para-repaso.-No-se-garantiza-la-correccion-de-la-pregunta-ni-de-la-respuesta.xlsx

excel

He publicado nuevos apuntes de 1º NUTRICIÓN Y DESARROLLO: Esquema-IA-tena-12-crecimiento-1.png

Imagen

He publicado nuevos apuntes de 1º NUTRICIÓN Y DESARROLLO: Esquema-IA-tema-11-crecimiento-desarrollo-1.png

Imagen

Falta el tema 5 y 7 del apartado de nutrición

77 páginas

He publicado nuevos apuntes de 1º NUTRICIÓN Y DESARROLLO: TEMA-4.pdf

18 páginas

He publicado nuevos apuntes de 1º NUTRICIÓN Y DESARROLLO: Tema-5-y-6-nutricion.pdf

8 páginas

He publicado nuevos apuntes de 1º NUTRICIÓN Y DESARROLLO: TEMA-5.-REFLEJOS-PRIMITIVOS.pdf

5 páginas

He publicado nuevos apuntes de 1º NUTRICIÓN Y DESARROLLO: TEMA-4-nutricion-CIRCULACION-FETAL-Y-LOS-CAMBIOS-AL-NACER-DEL-VIENTRE-MATERNO-AL-MUNDO-EXTERIOR.pdf

2 páginas

He publicado nuevos apuntes de 1º NUTRICIÓN Y DESARROLLO: TEMA-3-el-parto.pdf

3 páginas

He publicado nuevos apuntes de 1º NUTRICIÓN Y DESARROLLO: TEMA-3-nutricion-nutricion-y-desarrollo.pdf

9 páginas

He publicado nuevos apuntes de 1º NUTRICIÓN Y DESARROLLO: TEMA-2-nutricion-nutricion-y-desarrollo.pdf

4 páginas

He publicado nuevos apuntes de 1º NUTRICIÓN Y DESARROLLO: Tema-1-nutricion-conceptos.pdf

6 páginas

He publicado nuevos apuntes de 1º NUTRICIÓN Y DESARROLLO: temario-completo-desarrollo-biologico-nutricion-y-desarrollo.pdf

43 páginas

He publicado nuevos apuntes de 1º NUTRICIÓN Y DESARROLLO: Nutricion-y-Desarrollo-TEMA-7.-Desarrollo-sexual-y-su-valoracion.pdf

8 páginas

He publicado nuevos apuntes de 1º NUTRICIÓN Y DESARROLLO: Nutricion-y-Desarrollo-TEMA-6.-Metodos-de-valoracion-del-desarrollo.-Edad-osea-y-Dental.-Pronostico-de-talla.pdf

7 páginas

He publicado nuevos apuntes de 1º NUTRICIÓN Y DESARROLLO: Nutricion-y-Desarrollo-TEMA-5.-Reflejos-primitivos.pdf

14 páginas

He publicado nuevos apuntes de 1º NUTRICIÓN Y DESARROLLO: Nutricion-y-Desarrollo-TEMA-4.-Anatomia-y-fisiologia-de-la-circulacion-humana-extrauterina.pdf

7 páginas

He publicado nuevos apuntes de 1º NUTRICIÓN Y DESARROLLO: Nutricion-y-Desarrollo-TEMA-3.-El-parto.pdf

7 páginas

He publicado nuevos apuntes de 1º NUTRICIÓN Y DESARROLLO: Nutricion-y-Desarrollo-TEMA-2.-Desarrollo-intrauterino.pdf

9 páginas

He publicado nuevos apuntes de 1º NUTRICIÓN Y DESARROLLO: tema-7desarrollo-maduracion-sexual..pdf

5 páginas

He publicado nuevos apuntes de 1º NUTRICIÓN Y DESARROLLO: tema-5-desarrollo-motricidad-refleja.pdf

6 páginas

He publicado nuevos apuntes de 1º NUTRICIÓN Y DESARROLLO: tema-4-desarrollo-circulacion-y-cambios-hemodinamicos-neonatales.pdf

2 páginas
Anónimo

@Anónimo

He publicado nuevos apuntes de 1º NUTRICIÓN Y DESARROLLO: Tema-2.pdf

6 páginas
Anónimo

@Anónimo

He publicado nuevos apuntes de 1º NUTRICIÓN Y DESARROLLO: Tema-6.pdf

6 páginas
Anónimo

@Anónimo

He publicado nuevos apuntes de 1º NUTRICIÓN Y DESARROLLO: Tema-5.pdf

5 páginas
Anónimo

@Anónimo

He publicado nuevos apuntes de 1º NUTRICIÓN Y DESARROLLO: Tema-1.pdf

11 páginas
Anónimo

@Anónimo

He publicado nuevos apuntes de 1º NUTRICIÓN Y DESARROLLO: Tema-4.pdf

2 páginas

He publicado nuevos apuntes de 1º NUTRICIÓN Y DESARROLLO: TEMA-1.-Auxologia.-Crecimiento-maduracion-y-desarrollo.-Metodo-auxologico..pdf

14 páginas

He publicado nuevos apuntes de 1º NUTRICIÓN Y DESARROLLO: TEMA-5-Y-6-DESARROLLO-MADURACION-OSEA-Y-DENTAL.pdf

7 páginas

He publicado nuevos apuntes de 1º NUTRICIÓN Y DESARROLLO: TEMA-2-DESARROLLO-DESARROLLO-INTRAUTERINO.pdf

11 páginas

He publicado nuevos apuntes de 1º NUTRICIÓN Y DESARROLLO: TEMA-1-DESARROLLO-AUXIOLOGIA-EVALUACION-Y-EVOLUCION-CRECIMEINTO.pdf

9 páginas

He publicado nuevos apuntes de 1º NUTRICIÓN Y DESARROLLO: Practica-1-Nutricion-Dieta-Semanal.pdf

1 página

He publicado nuevos apuntes de 1º NUTRICIÓN Y DESARROLLO: TEMA-13-El-comedor-escolar.pdf

4 páginas

He publicado nuevos apuntes de 1º NUTRICIÓN Y DESARROLLO: TEMA-12-Alimentacion-infantil.pdf

6 páginas

He publicado nuevos apuntes de 1º NUTRICIÓN Y DESARROLLO: TEMA-11-Alimentacion-del-nino-de-1-a-3-anos.pdf

8 páginas

He publicado nuevos apuntes de 1º NUTRICIÓN Y DESARROLLO: TEMA-10-Alimentacion-en-el-primer-ano-de-vida.pdf

9 páginas

He publicado nuevos apuntes de 1º NUTRICIÓN Y DESARROLLO: TEMA-9-El-agua-y-el-alcohol.pdf

5 páginas

He publicado nuevos apuntes de 1º NUTRICIÓN Y DESARROLLO: TEMA-8-Los-minerales.pdf

6 páginas