chevron_left
chevron_right
Todo
Apuntes
Exámenes
chevron_left
chevron_right

He publicado nuevos apuntes de 8º Obstetricia: SIGNOS-US-EN-EMBARAZO.pdf

4 páginas

Del Dr. Lopez Díaz

10 páginas

apuntes

-

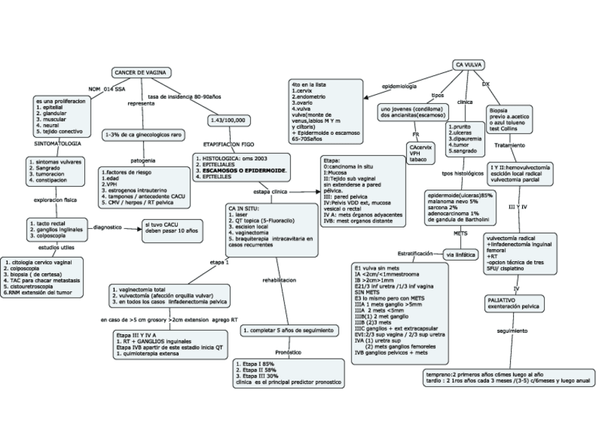
CA DE VULVA Y VAGINA

He publicado nuevos apuntes de 8º Obstetricia: CA DE VULVA Y VAGINA

CA-DE-VULVA-Y-VAGINA.pdf
¡Estás al día!

¡Estás al día!

Has visto todos los archivos