Operación y retos de las empresas turísticas

chevron_left
chevron_right
Todo
Apuntes
Ejercicios
Exámenes
Trabajos
chevron_left
chevron_right

He publicado nuevos apuntes de 2º Operación y retos de las empresas turísticas: Estados-abreviaciones-y-capitales.pdf

1 página

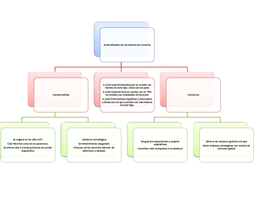
He publicado nuevos trabajos de 2º Operación y retos de las empresas turísticas: generalidades-all-inclusive.pdf

1 página

He publicado nuevos trabajos de 2º Operación y retos de las empresas turísticas: Parque-Tematico-Reportaje.pdf

1 página

He publicado nuevos trabajos de 2º Operación y retos de las empresas turísticas: parque-tematico-funciones-y-responsabilidades.pdf

2 páginas

He publicado nuevos trabajos de 2º Operación y retos de las empresas turísticas: Manejo-de-desperdicios-en-hoteles.pdf

9 páginas

He publicado nuevos trabajos de 2º Operación y retos de las empresas turísticas: Funciones-y-responsabilidades-de-un-parque-tematico.pdf

3 páginas
Anónimo

@Anónimo

He publicado nuevos examenes de 2º Operación y retos de las empresas turísticas: Santa-Catarina-de-Juquila-proyecto-de-inv.pdf

32 páginas
Anónimo

@Anónimo

He publicado nuevos ejercicios de 2º Operación y retos de las empresas turísticas: estados-financieros-para-santa-catarina-de-juquila.pdf

5 páginas
Anónimo

@Anónimo

He publicado nuevos ejercicios de 2º Operación y retos de las empresas turísticas: Estados-de-resultados-ejemplos.pdf

4 páginas
Anónimo

@Anónimo

He publicado nuevos trabajos de 2º Operación y retos de las empresas turísticas: criterio-para-evaluar-potencialidades-turisticas.pdf

7 páginas
Anónimo

@Anónimo

He publicado nuevos trabajos de 2º Operación y retos de las empresas turísticas: Bases-de-proyectos-turisticos.pdf

4 páginas
Anónimo

@Anónimo

He publicado nuevos trabajos de 2º Operación y retos de las empresas turísticas: Empresa-Socialmente-Responsable.pdf

1 página
Anónimo

@Anónimo

He publicado nuevos trabajos de 2º Operación y retos de las empresas turísticas: Comercializacion.pdf

4 páginas
Anónimo

@Anónimo

He publicado nuevos trabajos de 2º Operación y retos de las empresas turísticas: PLAN-DE-NEGOCIO.pdf

24 páginas

He publicado nuevos apuntes de 2º Operación y retos de las empresas turísticas: Cadena-hotelera-Hyatt.pdf

8 páginas
¡Estás al día!

¡Estás al día!

Has visto todos los archivos