chevron_left
chevron_right
Todo
Apuntes
Ejercicios
Exámenes
chevron_left
chevron_right

He publicado nuevos apuntes de 2º Organización de la Producción: ProjecteOP.pdf

55 páginas

He publicado nuevos apuntes de 2º Organización de la Producción: OPTema-8-al-12.pdf

13 páginas

examenes

-

Examenes organización de producción

He publicado nuevos examenes de 2º Organización de la Producción: Examenes organización de producción

Examenes.xlsx
Examenes.pdf

He publicado nuevos examenes de 2º Organización de la Producción: examen-2017-op.pdf

5 páginas

ejercicios

-

Ejercicios tema 10

He publicado nuevos ejercicios de 2º Organización de la Producción: Ejercicios tema 10

Exercicis-MRP-nov-2022.pdf
MRP-Desembre-22-SOLUCIO--1-i-2-Solucio.pdf
Quadres-exercicis-Juno-Joguines-i-Metrus.pdf

ejercicios

-

Ejercicios tema 8

He publicado nuevos ejercicios de 2º Organización de la Producción: Ejercicios tema 8

PA-Ex-12-3-Solucio.pdf
PA-2022-23-Exercicis-12-i-3.pdf

ejercicios

-

Ejercicios tema 5

He publicado nuevos ejercicios de 2º Organización de la Producción: Ejercicios tema 5

EXERCICI-Equilibrat-de-linies-BIBICLETES.pdf
Exercici-BICICLETES-SOLUCIO.pdf
Solucion-exercici-3-i-4.pdf
Tema-5-2021.pdf

ejercicios

-

Ejercicios tema 3

He publicado nuevos ejercicios de 2º Organización de la Producción: Ejercicios tema 3

exercicis.-Cpacitat-de-proces-i-Punt-dequilibri.-Reparado.pdf
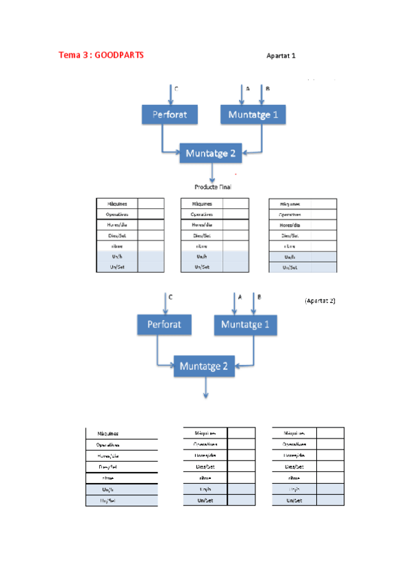
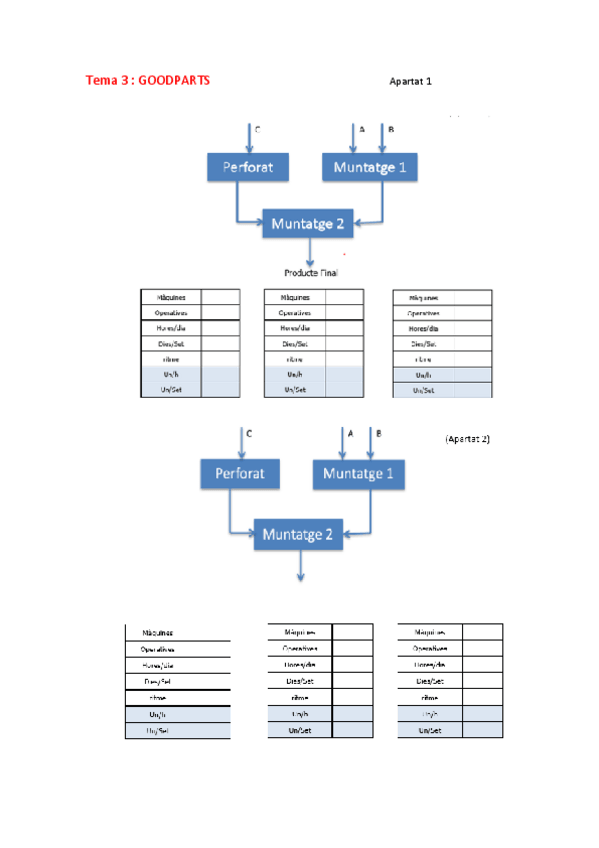
PLantilla-GOODPARTS.pdf
Tema-3-Solucio-exercicis.pdf

ejercicios

-

Ejercicios tema 2

He publicado nuevos ejercicios de 2º Organización de la Producción: Ejercicios tema 2

Plantilla-Polaroid.pdf
SOLUCIO-POLAROID.pdf
Tema-2-EXERCICIS.pdf
Tema-2-Plantilla-PEROT-VIDMARK.pdf

apuntes

-

Toda la teoría

He publicado nuevos apuntes de 2º Organización de la Producción: Toda la teoría

Presentacio.pdf
Tema-1-Innovacio-com-a-Proces-Estrategic.pdf
Tema-4-Decisions-de-localitzacio.pdf
Tema-6-Disseny-mesura-8-comp-elena.pdf
Tema-7-Control-de-capacitat-Elena.pdf
Tema-9-Gestio-destocs.pdf

examenes

-

exámenes finales

He publicado nuevos examenes de 2º Organización de la Producción: exámenes finales

examen-final-1.pdf
examen-final-2.pdf
examen-final-3.pdf
examen-final-4.pdf
examen-final-5.pdf
examen-final-2021.pdf

apuntes

-

Resúmenes de los temas del 1 al 7

RESUMENES DE ORGANIZACIÓN DE LA PRODUCCIÓN.

TEMA-4.pdf
TEMA-3.pdf
TEMA-6.pdf
TEMA-2.pdf
TEMA-1.pdf
TEMA-5.pdf
¡Estás al día!

¡Estás al día!

Has visto todos los archivos