Todo
Apuntes
Exámenes
Otros
Prácticas
Trabajos
chevron_left
chevron_right

He publicado nuevos apuntes de 2º Organización Escolar: O.E.-2a-PARTE-T3.pdf

7 páginas

apuntes

-

Organización escolar

He publicado nuevos apuntes de 2º Organización Escolar: Organización escolar

2a-PT.-OE-T7.pdf
2a-PARTE-OE-T4.pdf
2a-PARTE-OE-T6.pdf
2a-PT-O.E.-T5.pdf
2a-PT-OE-T8.pdf
2a-PT-OE-T9.pdf

He publicado nuevos examenes de 2º Organización Escolar: PREGUNTAS-ORGANIZACION.pdf

9 páginas
Anónimo

@Anónimo

He publicado nuevos examenes de 2º Organización Escolar: Examen-1o-Parcial.pdf

1 página

He publicado nuevos examenes de 2º Organización Escolar: Examen-A1-A2-y-1a-convocatoria..pdf

2 páginas

He publicado nuevos examenes de 2º Organización Escolar: examen-sheila-diciembre.pdf

1 página

He publicado nuevos apuntes de 2º Organización Escolar: Apuntes-organizacion.pdf

53 páginas

He publicado nuevos apuntes de 2º Organización Escolar: TEMA-5-trastornos-RESUMIDO.pdf

15 páginas

apuntes

-

Resúmenes organización

He publicado nuevos apuntes de 2º Organización Escolar: Resúmenes organización

Resumen-tema-8-organizacion.pdf
resumen-tema-7-organizacion.pdf
tema-4-organizacion-modificado.pdf

He publicado nuevos apuntes de 2º Organización Escolar: Esquema-tema-6-organizacion.pdf

4 páginas

He publicado nuevos apuntes de 2º Organización Escolar: ESQUEMA-DERECHOS-Y-DEBERES-PROFESORADO-Y-ALUMNADO.pdf

4 páginas

He publicado nuevos apuntes de 2º Organización Escolar: TEMA-9-ORGANIZACION-resumido.pdf

4 páginas
Anónimo

@Anónimo

otros

-

Esquemas examen

He publicado nuevos otros de 2º Organización Escolar: Esquemas examen

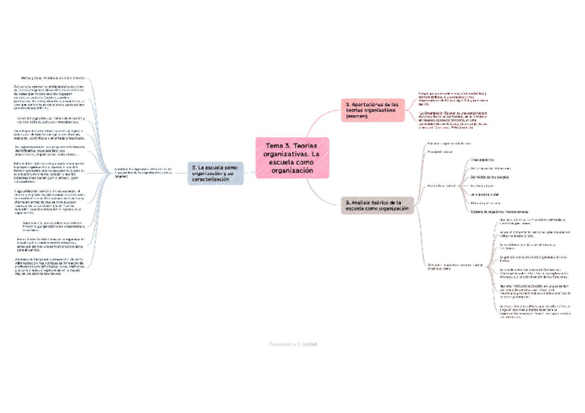
Tema-3.-Teorias-organizativas.-La-escuela-como-organizacion.pdf
Tema-4.-Planteamientos-institucionales-del-centro-educativo.pdf
Tema-5.-El-alumnado-y-el-profesorado-en-el-centro-educativo.-Modelos-organizativos.pdf
Tema-6.pdf
Tema-7.-Organizacion-de-espacios-y-arquitectura-escolar.pdf
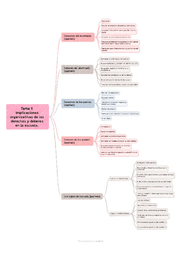
Tema-9.-Implicaciones-organizativas-de-los-derechos-y-deberes-en-la-escuela.pdf

He publicado nuevos apuntes de 2º Organización Escolar: ORGANIZACION-TEMA-8-resumido.pdf

4 páginas

He publicado nuevos apuntes de 2º Organización Escolar: ORGANIZACION-TEMA-7-resumido.pdf

4 páginas

He publicado nuevos apuntes de 2º Organización Escolar: TEMA-6-ORGANIZACION-resumido.pdf

4 páginas

He publicado nuevos apuntes de 2º Organización Escolar: TEMA-5-ORGANIZACION-resumido.pdf

7 páginas

He publicado nuevos apuntes de 2º Organización Escolar: TEMA-4-ORGANIZACION.pdf

5 páginas

He publicado nuevos apuntes de 2º Organización Escolar: TEMA-3-ORGANIZACION-resumido.pdf

5 páginas

He publicado nuevos apuntes de 2º Organización Escolar: TEMA-2-ORGANIZACION-RESUMIDO.pdf

4 páginas

He publicado nuevos apuntes de 2º Organización Escolar: TEMA-1-ORGANIZACION-ESCOLAR-RESUMIDO.pdf

5 páginas

apuntes

-

temas 3 y 4 2023

He publicado nuevos apuntes de 2º Organización Escolar: temas 3 y 4 2023

TEMA-3.-organizacion.pdf
TEMA-4-organizacion.pdf

He publicado nuevos apuntes de 2º Organización Escolar: Portafolio.organizacion.2023.pdf

20 páginas

He publicado nuevos apuntes de 2º Organización Escolar: PortafolioOrganizacion2022.pdf

39 páginas
Anónimo

@Anónimo

recopilación preguntas primer parcial y primera convocatoria.

1 página

apuntes

-

Organización escolar 2022-2023

He publicado nuevos apuntes de 2º Organización Escolar: Organización escolar 2022-2023

Tema-3.pdf
Tema-5.pdf
Tema-4.pdf
Tema-6.pdf
Tema-7-.pdf
Tema-8.pdf

He publicado nuevos examenes de 2º Organización Escolar: examen-Organizacion-Escolar-2022-1a-y-2a-convocatoria.pdf

6 páginas
Anónimo

@Anónimo

He publicado nuevos apuntes de 2º Organización Escolar: TEMA-3-SHEILA.pdf

9 páginas
Anónimo

@Anónimo

apuntes

-

Tema 1-6-7

He publicado nuevos apuntes de 2º Organización Escolar: Tema 1-6-7

TEMA-1.pdf
TEMA-6.pdf
Tema-7.pdf

apuntes

-

Organización escolar

He publicado nuevos apuntes de 2º Organización Escolar: Organización escolar

T1-w.pdf
T2-w.pdf
Tema-3-.pdf
Tema-4-1.pdf
tema-1-w.pdf
T2-w-1.pdf
Anónimo

@Anónimo

apuntes

-

temario completo

He publicado nuevos apuntes de 2º Organización Escolar: temario completo

tema-3-org.pdf
tema-4-org.pdf
tema-5-org.pdf
tema-2-org.pdf
tema-10-org.pdf
tema-7-org.pdf
Anónimo

@Anónimo

apuntes

-

Apuntes Organización Escolar

He publicado nuevos apuntes de 2º Organización Escolar: Apuntes Organización Escolar

TEMA-9-apuntes.pdf
TEMA-6-apuntes.pdf
TEMA-7-apuntes.pdf
TEMA-2-apuntes.pdf
TEMA-5-apuntes.pdf
TEMA-1-apuntes.pdf

He publicado nuevos apuntes de 2º Organización Escolar: Apuntes-2-parcial.pdf

19 páginas

apuntes

-

Organización Escolar

He publicado nuevos apuntes de 2º Organización Escolar: Organización Escolar

Organizacion-Escolar-T.pdf
Organizacion-Escolar-T.pdf
Organizacion-Escolar-T.pdf
Organizacion-Escolar-T.pdf
Organizacion-Escolar-T.pdf
Organizacion-Escolar-T.pdf

apuntes

-

ORGANIZACIÓN ESCOLAR (resúmenes)

He publicado nuevos apuntes de 2º Organización Escolar: ORGANIZACIÓN ESCOLAR (resúmenes)

ORGANIZACION-ESCOLAR-Tema-1-y-2.pdf
ORGANIZACION-ESCOLAR-Tema-4.pdf
ORGANIZACION-ESCOLAR-Tema-5.pdf
ORGANIZACION-ESCOLAR-Tema-3.pdf
ORGANIZACION-ESCOLAR-Tema-9.pdf
ORGANIZACION-ESCOLAR-Tema-10.pdf
Anónimo

@Anónimo

He publicado nuevos apuntes de 2º Organización Escolar: Apuntes-1-5.pdf

26 páginas
Anónimo

@Anónimo

He publicado nuevos trabajos de 2º Organización Escolar: RECENSION.pdf

16 páginas
Anónimo

@Anónimo

Práctica artículo científico parte Sheila

4 páginas
Anónimo

@Anónimo

Apuntes y dosier parte Isabel y Sheila

129 páginas
Anónimo

@Anónimo

He publicado nuevos examenes de 2º Organización Escolar: PREGUNTAS-DE-ORGANIZACION-ESCOLAR.docx

word
Anónimo

@Anónimo

He publicado nuevos examenes de 2º Organización Escolar: EXAMEN-ORGANIZACION-ESCOLAR.pdf

3 páginas

apuntes

-

examenes

He publicado nuevos apuntes de 2º Organización Escolar: examenes

PrenguntasYRespuestas2015.pdf
PreguntasDeExamenesYParciales14-15.pdf

He publicado nuevos apuntes de 2º Organización Escolar: Tema 10.pdf

7 páginas

Pasado a limpio

10 páginas

Lo que ella dijo que entraba en el examen

7 páginas

Completado

8 páginas

He publicado nuevos apuntes de 2º Organización Escolar: TEMA 7.pdf

9 páginas

Lo que está con asteriscos es lo que destacó...

25 páginas

Con anotaciones. Para descargar el tema entero hay que dar al botón azul de descargar, en la vista previa.

10 páginas

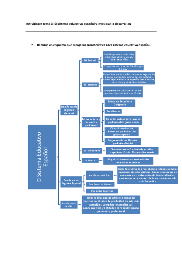
He publicado nuevos apuntes de 2º Organización Escolar: Actividades tema 3. El sistema educativo español y leyes que lo desarrollan.pdf

3 páginas

He publicado nuevos apuntes de 2º Organización Escolar: TEMA 4 El alumnado el profesorado los padres y los apoyos externos en los centros de primaria.pdf

11 páginas

He publicado nuevos apuntes de 2º Organización Escolar: TEMA 2 La escuela como organización.pdf

6 páginas

He publicado nuevos apuntes de 2º Organización Escolar: TEMA 1 Concepto y contenido de la organización escolar.pdf

4 páginas

He publicado nuevos apuntes de 2º Organización Escolar: Tema 5 Recursos materiales y funcionales.pdf

5 páginas

He publicado nuevos apuntes de 2º Organización Escolar: Tema 6 Cultura y relaciones en los centros escolares.pdf

7 páginas

He publicado nuevos apuntes de 2º Organización Escolar: Tema 7 Los órganos de gestión.pdf

4 páginas

He publicado nuevos practicas de 2º Organización Escolar: Actividades tema 9 Evaluación interna y externa del centro educativo.pdf

2 páginas

He publicado nuevos apuntes de 2º Organización Escolar: TEMA 3 El sistema educativo español y las leyes que lo desarrollan.pdf

4 páginas

He publicado nuevos apuntes de 2º Organización Escolar: Actividades Tema 2. La escuela como organización.pdf

2 páginas

He publicado nuevos apuntes de 2º Organización Escolar: TEMA 1 Concepto y contenido de la organización escolar.pdf

4 páginas