chevron_left
chevron_right
Todo
Apuntes
chevron_left
chevron_right

He publicado nuevos apuntes de 2º Orientación Educativa y Social: teoria-9.pdf

25 páginas

He publicado nuevos apuntes de 2º Orientación Educativa y Social: Apuntes-examen.pdf

24 páginas

He publicado nuevos apuntes de 2º Orientación Educativa y Social: apuntes-orientacion.pdf

5 páginas

He publicado nuevos apuntes de 2º Orientación Educativa y Social: CamScanner-26-12-2023-19.44.pdf

5 páginas

He publicado nuevos apuntes de 2º Orientación Educativa y Social: TEORIA-APUNTEAK.pdf

3 páginas
Anónimo

@Anónimo

apuntes

-

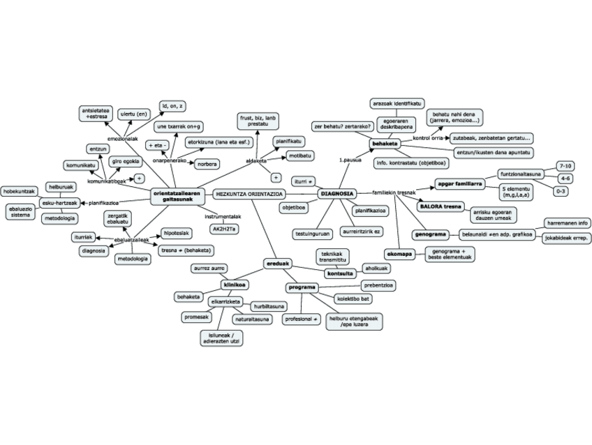
Orientazio apunteak eta buru mapa

He publicado nuevos apuntes de 2º Orientación Educativa y Social: Orientazio apunteak eta buru mapa

buru-mapa-orientazio.pdf
Orientazio-Apunteak.pdf

He publicado nuevos apuntes de 2º Orientación Educativa y Social: Orientazioa-teoria.pdf

19 páginas
¡Estás al día!

¡Estás al día!

Has visto todos los archivos