Todo
Apuntes
Exámenes
Prácticas
chevron_left
chevron_right

apuntes

-

Tablas Parasitología

He publicado nuevos apuntes de 2º Parasitología Veterinaria: Tablas Parasitología

ARACHNIDA.pdf
CLASE-CESTODA.pdf
CLASE-TREMATODA.pdf
INSECTA.pdf
NEMATODA.pdf
PROTOZOOS-2.pdf

He publicado nuevos apuntes de 2º Parasitología Veterinaria: ARTROPODOS.pdf

48 páginas

He publicado nuevos apuntes de 2º Parasitología Veterinaria: Ciclos-Biologicos.pdf

30 páginas
Anónimo

@Anónimo

He publicado nuevos examenes de 2º Parasitología Veterinaria: CAUR.pdf

1 página

He publicado nuevos apuntes de 2º Parasitología Veterinaria: artropodos.pdf

11 páginas

He publicado nuevos apuntes de 2º Parasitología Veterinaria: TABLAS-PARASITOLOGIA.pdf

50 páginas

apuntes

-

Temario completo Parasitología

He publicado nuevos apuntes de 2º Parasitología Veterinaria: Temario completo Parasitología

Tema-1-Parasitologia-veterinaria.pdf
Tema-2-Parasitologia-veterinaria.pdf
Tema-3-Parasitologia-veterinaria.pdf
Tema-4-Parasitologia-veterinaria.pdf
Tema-5-Parasitologia-veterinaria.pdf
Tema-6-Parasitologia-veterinaria.pdf

apuntes

-

Tablas parásitos

He publicado nuevos apuntes de 2º Parasitología Veterinaria: Tablas parásitos

ANELIDOS-Y-ACANTOCEFALOS.pdf
FLAGELADOS.pdf
MICOLOGIA.pdf
ORDEN-STRONGYLIDA.pdf
PHYLUM-ARTHROPODA.pdf
PHYLUM-NEMATODA.pdf

He publicado nuevos apuntes de 2º Parasitología Veterinaria: Taxonomia.pdf

7 páginas

He publicado nuevos apuntes de 2º Parasitología Veterinaria: tabla-platelmintos.pdf

12 páginas

He publicado nuevos apuntes de 2º Parasitología Veterinaria: tabla-nematodos.pdf

9 páginas

He publicado nuevos apuntes de 2º Parasitología Veterinaria: tabla-protozoos.pdf

7 páginas

He publicado nuevos apuntes de 2º Parasitología Veterinaria: tabla-insectos.pdf

5 páginas
Anónimo

@Anónimo

He publicado nuevos apuntes de 2º Parasitología Veterinaria: tabla-aracnidos.pdf

5 páginas

He publicado nuevos apuntes de 2º Parasitología Veterinaria: PARASITOLOGIA-completo.pdf

247 páginas

He publicado nuevos apuntes de 2º Parasitología Veterinaria: UD-1-parasitologia-GENERAL.pdf

20 páginas

He publicado nuevos apuntes de 2º Parasitología Veterinaria: UD-2-parasitologia-ARTROPODOS.pdf

44 páginas

He publicado nuevos apuntes de 2º Parasitología Veterinaria: UD-3-parasitologia-NEMATODOS.pdf

51 páginas

He publicado nuevos apuntes de 2º Parasitología Veterinaria: UD-7-parasitologia-MICOLOGIA.pdf

21 páginas

He publicado nuevos apuntes de 2º Parasitología Veterinaria: UD-6-parasitologia-PROTOZOOS.pdf

40 páginas

He publicado nuevos apuntes de 2º Parasitología Veterinaria: UD-5-parasitologia-ANELIDOS.pdf

4 páginas

He publicado nuevos apuntes de 2º Parasitología Veterinaria: UD-4-parasitologia-PLATELMINTOS.pdf

37 páginas

Tipo PowerPoint

195 páginas

He publicado nuevos apuntes de 2º Parasitología Veterinaria: introduccion-parasitologia.docx

word

apuntes

-

Dibujos y fotos parasitología

Dibujos y fotos con sus partes y un documento con las partes tapadas para practicar

Sibujos-y-fotos-sin-resolver.pdf
Dibujos-y-fotos-resuelto.pdf

He publicado nuevos practicas de 2º Parasitología Veterinaria: Fotos-y-Taxonomia-practica-Protozoos2023-2024.pdf

34 páginas

He publicado nuevos practicas de 2º Parasitología Veterinaria: Fotos-y-Taxonomia-practica-Platyhelminthes2023-2024.pdf

33 páginas

He publicado nuevos practicas de 2º Parasitología Veterinaria: Fotos-y-Taxonomia-practica-Nematodos2023-2024.pdf

43 páginas

He publicado nuevos practicas de 2º Parasitología Veterinaria: Fotos-y-Taxonomia-practica-Arthropoda2023-2024.pdf

63 páginas

apuntes

-

Apuntes Parasitología

He publicado nuevos apuntes de 2º Parasitología Veterinaria: Apuntes Parasitología

T.22.-REINO-PROTISTA-FLAGELADOS-1.pdf
T.25.-TECNICAS-DIAGNOSTICAS-EN-MICOLOGIA-1.pdf
T.24.-MICOLOGIA-VETERINARIA.pdf
T.23.-PHYLUM-APICOMPLEXA.pdf
T.18.-CLASE-TREMATODA.-SUBCLASE-DIGENEA.pdf
T.14.2-NEMATODOS-VII.-CLASE-SECERNENTEA-ORDEN-STRONGYLIDA-II.pdf

He publicado nuevos apuntes de 2º Parasitología Veterinaria: TABLA-ORDEN-PHTHIAPTERA.pdf

4 páginas

He publicado nuevos apuntes de 2º Parasitología Veterinaria: Practicas-parasito.pdf

34 páginas

apuntes

-

Parasitologia

He publicado nuevos apuntes de 2º Parasitología Veterinaria: Parasitologia

Introduccion.pdf
1.-Clases-de-parasitos-y-hospedadores.pdf
2.-Ecologia-del-parasitismo.pdf
3.-Epidemiologia-veterinaria.pdf
4.-Taxonomia-y-nomenclatura-en-parasitos.pdf
5.-Enfermedades-parasitarias.pdf

Esquema general de Pylum Arthropoda (TODO)

1 página

He publicado nuevos apuntes de 2º Parasitología Veterinaria: arachnida.pdf

2 páginas

He publicado nuevos apuntes de 2º Parasitología Veterinaria: taenia.pdf

1 página

He publicado nuevos apuntes de 2º Parasitología Veterinaria: tabla-hospedadores.pdf

2 páginas

He publicado nuevos apuntes de 2º Parasitología Veterinaria: fotos-insecta.pdf

2 páginas

He publicado nuevos apuntes de 2º Parasitología Veterinaria: fotos-huevos.pdf

5 páginas

He publicado nuevos apuntes de 2º Parasitología Veterinaria: Esquema-Clase-INSECTA.pdf

2 páginas

He publicado nuevos apuntes de 2º Parasitología Veterinaria: Temario-completo-parasitologia.pdf

209 páginas

apuntes

-

Apuntes completos

He publicado nuevos apuntes de 2º Parasitología Veterinaria: Apuntes completos

T1-PARASITOLOGIA-VETERINARIA.pdf
T2-ARTROPODOS.pdf
T3-NEMATODOS.pdf
T4-PLATHELMINTOS.pdf
T5-PROTOZOOS.pdf
T6-HONGOS.pdf

apuntes

-

Apuntes A3 Micología

He publicado nuevos apuntes de 2º Parasitología Veterinaria: Apuntes A3 Micología

Reino-Fungi-mapa-conceptual.pdf
Tema-2.-Tecnicas-de-diagnostico-temario.pdf
Tema-1-temario.pdf

apuntes

-

Apuntes A3 Protista

He publicado nuevos apuntes de 2º Parasitología Veterinaria: Apuntes A3 Protista

PROTOZOA-general-mapa-conceptual.pdf
Subphylum-Apicomplexa-mapa-conceptual.pdf
Euglenozoa-temario.pdf
Generalidades-temario.pdf
Metamonada-temario.pdf
Subphylum-Apicomplexa-temario.pdf

apuntes

-

Apuntes A3 Plathelmintos

He publicado nuevos apuntes de 2º Parasitología Veterinaria: Apuntes A3 Plathelmintos

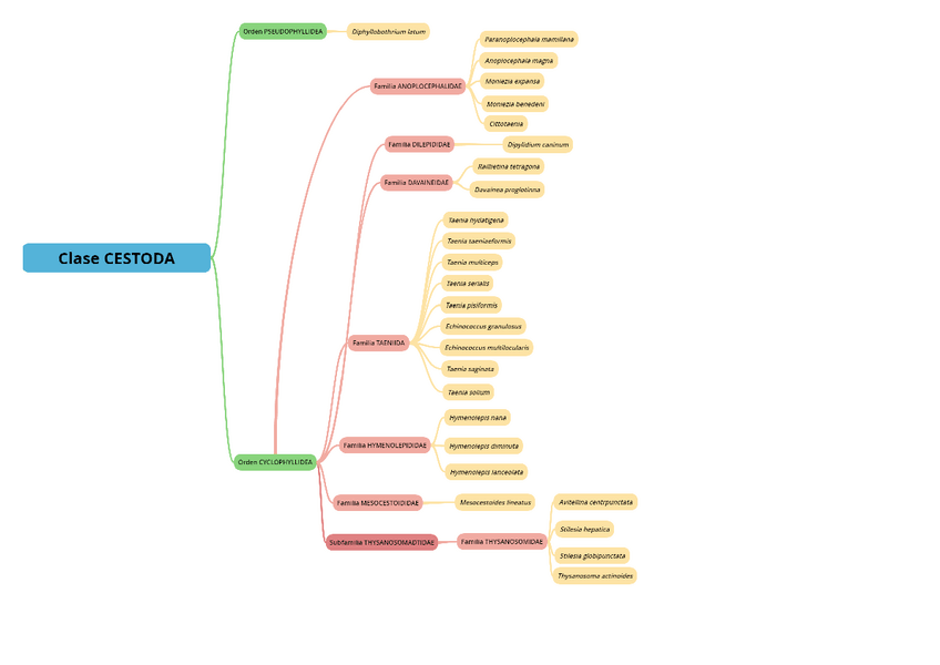
Clase-TREMATODA-mapa-conceptual.pdf
Clase-CESTODA-mapa-conceptual.pdf
Phylum-plathelmintos-generalidades-temario.pdf
Cestoda-temario.pdf
Monogenea--Trematoda-temario.pdf

apuntes

-

Apuntes A3 Nematoda

He publicado nuevos apuntes de 2º Parasitología Veterinaria: Apuntes A3 Nematoda

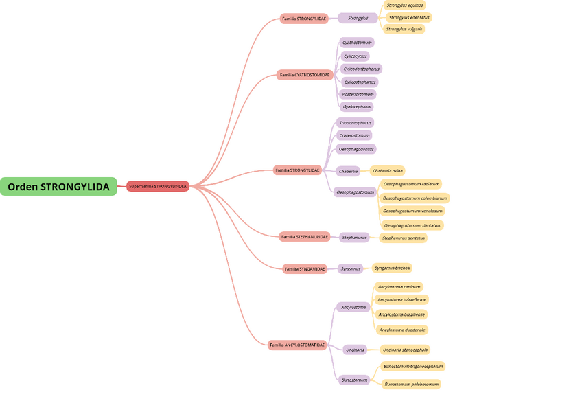
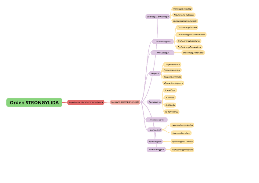
Orden-STRONGYLIDA-Nematodos-broncopulmonares-mapa-conceptual.pdf
Orden-STRONGYLIDA-mapa-conceptual.pdf
Orden-STRONGYLIDA1-mapa-conceptual.pdf
Phylum-Nematoda-Ascaridida-mapa-conceptual.pdf
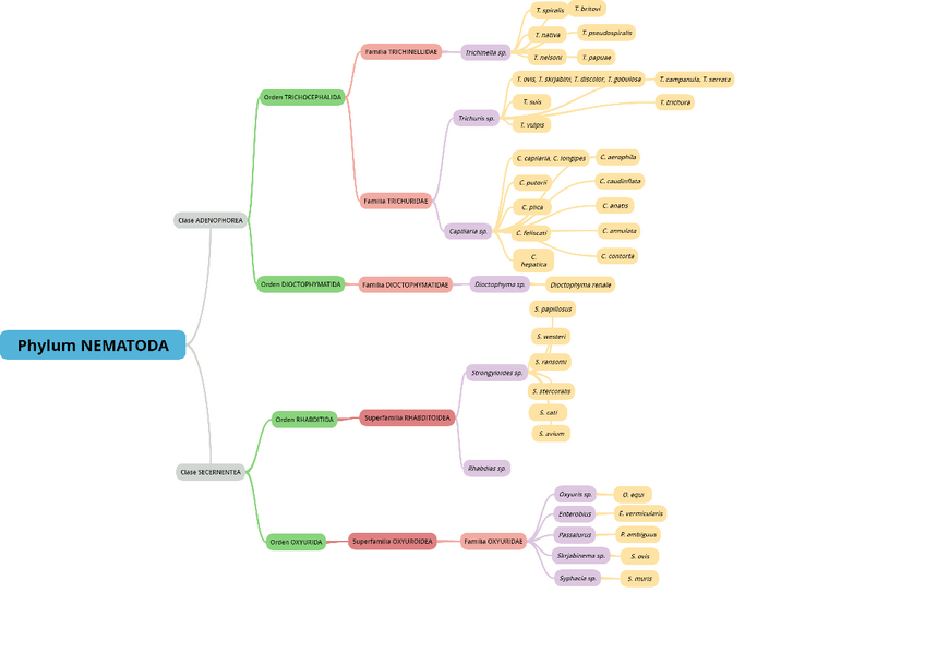
Phylum-Nematoda-Clase-Adenophorea-y-Secernentea-mapa-conceptual.pdf
Phylum-Nematoda-general-mapa-conceptual.pdf

apuntes

-

Apuntes A3 Entomología veterínaria

He publicado nuevos apuntes de 2º Parasitología Veterinaria: Apuntes A3 Entomología veterínaria

Clase-ARACHNIDA-mapa-conceptual.pdf
Generalidades-ARTRHOPODA-temario.pdf
Clase-Arachnida-temario.pdf
Clase-insecta--Subphylum-Crustacea-temario.pdf

apuntes

-

Apuntes A3 Bloque introducción

He publicado nuevos apuntes de 2º Parasitología Veterinaria: Apuntes A3 Bloque introducción

Tipos-de-hospedadores-mapa-conceptual.pdf
Clases-de-parasitos-mapa-conceptual.pdf
Tema-1-Introduccion.pdf
Tema-2-Introduccion.pdf
Tema-3-Introduccion.pdf
Tema-4-Introduccion.pdf

He publicado nuevos apuntes de 2º Parasitología Veterinaria: Tablas-ciclos-biologicos.pdf

14 páginas

He publicado nuevos apuntes de 2º Parasitología Veterinaria: TABLAS-TAXONOMIA.pdf

7 páginas

He publicado nuevos apuntes de 2º Parasitología Veterinaria: Tecnicas-De-Diagnostico.pdf

2 páginas

He publicado nuevos apuntes de 2º Parasitología Veterinaria: Protozoos.pdf

16 páginas

He publicado nuevos apuntes de 2º Parasitología Veterinaria: Platelmintos.pdf

18 páginas

He publicado nuevos apuntes de 2º Parasitología Veterinaria: Nematodos.pdf

24 páginas

He publicado nuevos apuntes de 2º Parasitología Veterinaria: Introduccion.pdf

6 páginas

He publicado nuevos apuntes de 2º Parasitología Veterinaria: Huevos.pdf

20 páginas

He publicado nuevos apuntes de 2º Parasitología Veterinaria: Artropodos.pdf

37 páginas

He publicado nuevos apuntes de 2º Parasitología Veterinaria: EXAMEN-PRACTICO-PARASITOLOGIA-POR-Y-PARA-DUMMIES.pdf

35 páginas

He publicado nuevos apuntes de 2º Parasitología Veterinaria: Esquemas.pdf

79 páginas

He publicado nuevos apuntes de 2º Parasitología Veterinaria: Parasitos-por-especie-y-organos-en-Dibujos.pdf

6 páginas