chevron_left
chevron_right
Todo
Apuntes
Exámenes
chevron_left
chevron_right
Anónimo

@Anónimo

apuntes

-

Esquemas PG

He publicado nuevos apuntes de 3º Patología General: Esquemas PG

BLOQUE-I-Tema-1.-Conceptos-Generales-Patologia-General.pdf
BLOQUE-I-Tema-3.-Historia-Clinica.pdf
BLOQUE-I-Tema-4.-Exploracion-fisica.pdf
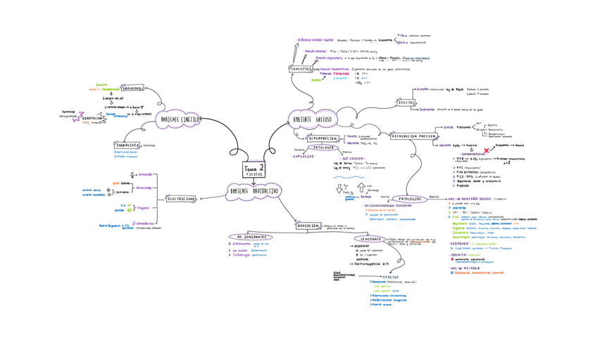
BLOQUE-II-Tema-2.-Factores-Fisicos.pdf
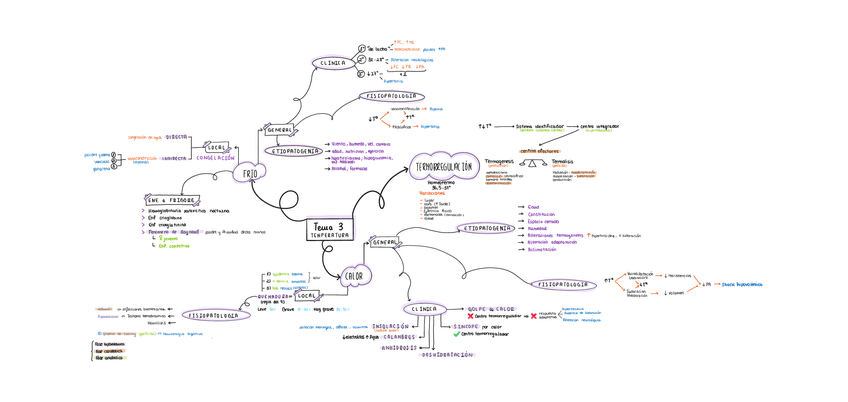
BLOQUE-II-Tema-3.-Temperatura.pdf
BLOQUE-II-Tema-4.-Factores-Quimicos.pdf

He publicado nuevos apuntes de 3º Patología General: TEMA-6-PATOLOGIA-GENERAL-DE-LA-MEDULA-ESPINAL.pdf

4 páginas

He publicado nuevos apuntes de 3º Patología General: TEMA-5-FISIOPATOLOGIA-DE-LA-SENSIBILIDAD.pdf

9 páginas

examenes

-

Examenes Patologia general

He publicado nuevos examenes de 3º Patología General: Examenes Patologia general

PG-MAYO-2018.pdf
PRIMER-PARCIAL-2018-2019.pdf
Segundo-parcial-2017-18.pdf
1o-PARCIAL-16-17.pdf
Examen-PG-Mayo-2019-Mario.pdf
2019-julio-pg.pdf
Anónimo

@Anónimo

apuntes

-

PG RESPIRATORIO VM

He publicado nuevos apuntes de 3º Patología General: PG RESPIRATORIO VM

TEMA-4.pdf
TEMAS-1-Y-2.pdf
Tema-6.pdf
TEMA-7.pdf
TEMA-3.pdf
Tema-5-Sindrome-Mediastinico.pdf
Anónimo

@Anónimo

apuntes

-

PG LOCOMOTOR VM

He publicado nuevos apuntes de 3º Patología General: PG LOCOMOTOR VM

Tema-5.pdf
TEMA-3.pdf
TEMA-7-EXPLORACION-MUSCULOESQUELETICA-.pdf
TEMA-4.pdf
Tema-1.pdf
TEMA-2.pdf
Anónimo

@Anónimo

apuntes

-

PG Hematoogía VM

He publicado nuevos apuntes de 3º Patología General: PG Hematoogía VM

Tema-11-Fibrinoformacion-y-Fibrinolisis.pdf
TEMA-3.pdf
TEMA-6-POLIGLOBULIA.pdf
Tema-12-trombosis-PG.doc
Temas-9-y-10.pdf
Temas-4-y-5-anemias-hemoliticas.pdf
Anónimo

@Anónimo

apuntes

-

PG Digestivo VM

He publicado nuevos apuntes de 3º Patología General: PG Digestivo VM

TEMA-6-FISIOPATOLOGIA-DE-LA-OBSTRUCCION-INTESTINAL.pdf
TEMA-10.pdf
TEMA-5-PATOLOGIA-DEL-TRANSITO-INTESTINAL.pdf
Tema-3.pdf
TEMA-1-Sindrome-esofagico.pdf
Tema-9.pdf
Anónimo

@Anónimo

apuntes

-

PG Cardiovascular VM

He publicado nuevos apuntes de 3º Patología General: PG Cardiovascular VM

TEMA-9.pdf
Tema-4-Sincopes.pdf
TEMA-6.pdf
TEMA-10.pdf
Tema-5-Arritmias.pdf
TEMA-1-y-2.pdf

apuntes

-

Bloque metabolismo

He publicado nuevos apuntes de 3º Patología General: Bloque metabolismo

T5-Metabolismo-del-K.pdf

apuntes

-

Bloque Respiratorio

He publicado nuevos apuntes de 3º Patología General: Bloque Respiratorio

T6-Pleura.pdf
T3-Sindromes-pulmonares.pdf
T5-Mediastino.pdf
T4-Atelectasia-y-condensacion.pdf

apuntes

-

Bloque digestivo

He publicado nuevos apuntes de 3º Patología General: Bloque digestivo

T3-Secrecion-gastrica.pdf
T1-Esofago.pdf

apuntes

-

Bloque Hematologia

He publicado nuevos apuntes de 3º Patología General: Bloque Hematologia

T4-Anemias-hemoliticas.pdf
T3-Anemias-megaloblasticas.pdf
T1-Anemia.pdf
T2-Anemias-hierro.pdf

apuntes

-

Bloque I (corregido) - Etiologia general

He publicado nuevos apuntes de 3º Patología General: Bloque I (corregido) - Etiologia general

T2-Agentes-fisicos.pdf
T3-Temperatura.pdf
T4-Agentes-quimicos.pdf
T7-Sindrome-febril.pdf

apuntes

-

Bloque II Neuro

He publicado nuevos apuntes de 3º Patología General: Bloque II Neuro

T7 - PG raices- plexos y nervios.pdf
T11.2 - Sindrome meningeo.pdf
T11.1 - Sindrome HTIC.pdf
T12 - FP del estado de alerta.pdf

apuntes

-

Bloque X Renal

He publicado nuevos apuntes de 3º Patología General: Bloque X Renal

T1 fisiologia y semiologia renal.pdf
T4 Sd glomerulares.pdf
T5.3 litiasis.pdf

apuntes

-

Bloque VII Cardio

He publicado nuevos apuntes de 3º Patología General: Bloque VII Cardio

T1 y 2 - Insuficiencia cardiaca.pdf
T6 - HTpulmonar.pdf
T12 - Hipertension arterial.pdf

He publicado nuevos apuntes de 3º Patología General: T3 - Historia clinica. exploracion fisica.pdf

3 páginas

He publicado nuevos apuntes de 3º Patología General: T1 - malnutricion.pdf

5 páginas
¡Estás al día!

¡Estás al día!

Has visto todos los archivos