Patrimonio Cultural y Artístico de Andalucía I

chevron_left
chevron_right
Todo
Apuntes
Ejercicios
Exámenes
Trabajos
chevron_left
chevron_right

He publicado nuevos apuntes de 1º Patrimonio Cultural y Artístico de Andalucía I: -PUEBLOS-PREHISTORICOS-Y-PRERROMANOS.pdf

6 páginas

Es un trabajo el cual trata de por qué debe ser patrimonio mundial de la UNESCO. Espero que os sirva!!

8 páginas

He publicado nuevos apuntes de 1º Patrimonio Cultural y Artístico de Andalucía I: T04-RESUMEN.pdf

4 páginas

He publicado nuevos apuntes de 1º Patrimonio Cultural y Artístico de Andalucía I: T03-RESUMEN.pdf

4 páginas

He publicado nuevos apuntes de 1º Patrimonio Cultural y Artístico de Andalucía I: TEMA-02-LOS-BIENES-DE-INTERES-CULTURAL-BIC-EN-ANDALUCIA.pdf

9 páginas

He publicado nuevos ejercicios de 1º Patrimonio Cultural y Artístico de Andalucía I: TEMA-01-ACTIVIDADES.pdf

3 páginas

He publicado nuevos apuntes de 1º Patrimonio Cultural y Artístico de Andalucía I: TEMA-01-LOS-BIC.-DEFINICION-DE-PATRIMONIO.-TIPOS.pdf

9 páginas

apuntes

-

Patrimonio 1 bachillerato

He publicado nuevos apuntes de 1º Patrimonio Cultural y Artístico de Andalucía I: Patrimonio 1 bachillerato

patrimonio-t3-1bach.pdf
patrimonio-t1-1bach.pdf
patrimonio-t2-1bach.pdf
Patrimonio-t4-1bach.pdf
Patrimonio-t5-1-bach.pdf
Patrimonio-t6-1-bach.pdf

Apuntes unidad 6 subrayados

7 páginas

Cuadernillo con actividades sobre la medina de Córdoba

48 páginas

Fotos sobre las pinturas rupestres para su identificación

2 páginas

Esquema sobre los tipos de patrimonio

1 página

presentación canva de ´Baelo Claudia´.

5 páginas

He publicado nuevos apuntes de 1º Patrimonio Cultural y Artístico de Andalucía I: PARTES-DE-UNA-MEZQUITA.pdf

1 página

He publicado nuevos apuntes de 1º Patrimonio Cultural y Artístico de Andalucía I: MOSAICO-DE-LOS-AMORES.pdf

3 páginas

He publicado nuevos apuntes de 1º Patrimonio Cultural y Artístico de Andalucía I: PERIDO-MUSULMAN.pdf

1 página

He publicado nuevos apuntes de 1º Patrimonio Cultural y Artístico de Andalucía I: GIORGIO-VASARI.pdf

1 página

He publicado nuevos apuntes de 1º Patrimonio Cultural y Artístico de Andalucía I: EDAD-MODERNA-EN-ANDALUCIA.pdf

1 página

He publicado nuevos apuntes de 1º Patrimonio Cultural y Artístico de Andalucía I: Barroco.-Velazquez-y-Zurbaran-II.pdf

3 páginas

He publicado nuevos apuntes de 1º Patrimonio Cultural y Artístico de Andalucía I: PATRIMONIO-PREGUNTAS.pdf

4 páginas

He publicado nuevos apuntes de 1º Patrimonio Cultural y Artístico de Andalucía I: 6-PATRIMONIO-INMATERIAL.pdf

5 páginas

He publicado nuevos apuntes de 1º Patrimonio Cultural y Artístico de Andalucía I

https://sites.google.com/view/lasclasesdelascariatides/1º-bachillerato-patrimonio/6-patrimonio-inmaterial

He publicado nuevos apuntes de 1º Patrimonio Cultural y Artístico de Andalucía I

https://sites.google.com/view/lasclasesdelascariatides/1º-bachillerato-patrimonio/3-el-flamenco-patrimonio-inmaterial-de-la-humanidad

He publicado nuevos apuntes de 1º Patrimonio Cultural y Artístico de Andalucía I: 3-EL-FLAMENCO-PATRIMONIO-INMATERIAL-DE-LA-HUMANIDAD.pdf

3 páginas

He publicado nuevos apuntes de 1º Patrimonio Cultural y Artístico de Andalucía I

https://sites.google.com/view/lasclasesdelascariatides/1º-bachillerato-patrimonio/5-culturas-históricas-de-andalucía

He publicado nuevos apuntes de 1º Patrimonio Cultural y Artístico de Andalucía I: 9-SIGLO-XX-Y-ACTUALIDAD.pdf

21 páginas

He publicado nuevos apuntes de 1º Patrimonio Cultural y Artístico de Andalucía I: 8-SIGLO-XVIII-XIX.pdf

29 páginas

He publicado nuevos apuntes de 1º Patrimonio Cultural y Artístico de Andalucía I: 7-BARROCO.pdf

22 páginas

He publicado nuevos apuntes de 1º Patrimonio Cultural y Artístico de Andalucía I: 6-RENACIMIENTO.pdf

22 páginas

He publicado nuevos apuntes de 1º Patrimonio Cultural y Artístico de Andalucía I: 5-AL-ANDALUS.pdf

29 páginas

He publicado nuevos apuntes de 1º Patrimonio Cultural y Artístico de Andalucía I: 4-VISIGODOS-Y-REINOS-CRISTIANOS.pdf

34 páginas

He publicado nuevos apuntes de 1º Patrimonio Cultural y Artístico de Andalucía I: 3-ROMANOS.pdf

37 páginas

He publicado nuevos apuntes de 1º Patrimonio Cultural y Artístico de Andalucía I: 2-PROTOHISTORIA.pdf

24 páginas

He publicado nuevos apuntes de 1º Patrimonio Cultural y Artístico de Andalucía I: 1-PREHISTORIA.pdf

39 páginas

Este documento se complementa con los diferentes temas de cada época histórico-artística

2 páginas

He publicado nuevos apuntes de 1º Patrimonio Cultural y Artístico de Andalucía I

https://sites.google.com/view/lasclasesdelascariatides/1º-bachillerato-patrimonio/4-arqueología-industrial-y-patrimonio-natural

He publicado nuevos apuntes de 1º Patrimonio Cultural y Artístico de Andalucía I: 4-ARQUTEOLOGIA-INDUSTRIAL-Y-PATRIMONIO-NATURAL.pdf

3 páginas

He publicado nuevos apuntes de 1º Patrimonio Cultural y Artístico de Andalucía I

https://sites.google.com/view/lasclasesdelascariatides/1º-bachillerato-patrimonio/2-patrimonio-documental-y-bibliográfico

He publicado nuevos apuntes de 1º Patrimonio Cultural y Artístico de Andalucía I: 2-PATRIMONIO-DOCUMENTAL-Y-BIBLIOGRAFICO.pdf

4 páginas

He publicado nuevos apuntes de 1º Patrimonio Cultural y Artístico de Andalucía I

https://sites.google.com/view/lasclasesdelascariatides/1º-bachillerato-patrimonio/1-el-patrimonio-definición-tipos-y-clasificación-marco-jurídico

He publicado nuevos apuntes de 1º Patrimonio Cultural y Artístico de Andalucía I: 1-EL-PATRIMONIO-DEFINICION-TIPOS-Y-CLASIFICACION.-MARCO-JURIDICO.pdf

6 páginas

He publicado nuevos apuntes de 1º Patrimonio Cultural y Artístico de Andalucía I: EL-ARTE-HISPANO-MUSULMAN.pdf

3 páginas

He publicado nuevos apuntes de 1º Patrimonio Cultural y Artístico de Andalucía I: TEMA-5-PATRIMONIO-HISTORICO-ARTISTICO.pdf

1 página

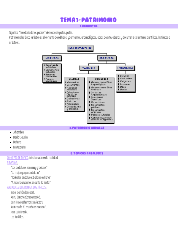
He publicado nuevos apuntes de 1º Patrimonio Cultural y Artístico de Andalucía I: TEMA-1-PATRIMONIO.pdf

3 páginas

He publicado nuevos apuntes de 1º Patrimonio Cultural y Artístico de Andalucía I: TEMA-4-PATRIMONIO-INDUSTRIAL-2.pdf

1 página

He publicado nuevos apuntes de 1º Patrimonio Cultural y Artístico de Andalucía I: TEMA-3-PATRIMONIO-URBANO.pdf

1 página

He publicado nuevos apuntes de 1º Patrimonio Cultural y Artístico de Andalucía I: TEMA-2-PATRIMONIO-NATURAL.pdf

2 páginas

He publicado nuevos apuntes de 1º Patrimonio Cultural y Artístico de Andalucía I: PATRIMONIO-CULTURAL-DE-ANDALUCIA-TEMA-2.pdf

3 páginas

He publicado nuevos apuntes de 1º Patrimonio Cultural y Artístico de Andalucía I: Screenshot-2024-04-27-8.26.22-AM.png

Imagen

He publicado nuevos apuntes de 1º Patrimonio Cultural y Artístico de Andalucía I: Screenshot-2024-04-27-8.26.28-AM.png

Imagen

trabajos

-

Patrimonio de Andalucía

He publicado nuevos trabajos de 1º Patrimonio Cultural y Artístico de Andalucía I: Patrimonio de Andalucía

Miniatura no disponible
Fichas-Tecnicas-de-monumentos-y-edificios-historicos-de-Andalucia.pdf
Miniatura no disponible
Arte-Barroco-de-artistas-andaluces.pdf
Miniatura no disponible
EL-RUEDO-villa-romana.pdf
Miniatura no disponible
Arte-romano-que-es-y-ejemplos-en-Andalucia.pdf

corregidos por un profesor. saque un 10

10 páginas

corregidos por un profesor. saque un 10

5 páginas

He publicado nuevos apuntes de 1º Patrimonio Cultural y Artístico de Andalucía I: Arte-mudejar.pdf

3 páginas

apuntes

-

Patrimonio

He publicado nuevos apuntes de 1º Patrimonio Cultural y Artístico de Andalucía I: Patrimonio

Gadir-y-los-fenicios-y-la-mezquita-de-cordoba.pdf

He publicado nuevos trabajos de 1º Patrimonio Cultural y Artístico de Andalucía I: Trabajo-Patrimonio-El-Costurero-de-la-Reina-Documentos-de-Google.pdf

3 páginas

He publicado nuevos apuntes de 1º Patrimonio Cultural y Artístico de Andalucía I: PATRIMONIO-MEZQUITA-DE-CORDOBA.pdf

2 páginas
Anónimo

@Anónimo

trabajos

-

PATRIMONIO CULTURAL Y ARTÍSTICO DE ANDALUCÍA

He publicado nuevos trabajos de 1º Patrimonio Cultural y Artístico de Andalucía I: PATRIMONIO CULTURAL Y ARTÍSTICO DE ANDALUCÍA

TRES-BIENES-DE-PATRIMONIO-HISTORICO-ARTISTICO-DE-LA-PROVINCIA-DE-CADIZ.pdf

He publicado nuevos apuntes de 1º Patrimonio Cultural y Artístico de Andalucía I: Barroco-de-Priego.pdf

2 páginas

He publicado nuevos apuntes de 1º Patrimonio Cultural y Artístico de Andalucía I: El-arte-romanico-y-gotico.pdf

2 páginas