Pautas básicas y sistemas alternativos de comunicación

chevron_left
chevron_right
Todo
Apuntes
Preguntas
Ejercicios
publication
Trabajos
chevron_left
chevron_right

He publicado nuevos apuntes de Pautas básicas y sistemas alternativos de comunicación: Tema-3saac22-23.pdf

53 páginas

He publicado nuevos apuntes de Pautas básicas y sistemas alternativos de comunicación: TEMA-3-ESTRATEGIAS-DE-EVALUACION-E-INTERVENCION.pdf

31 páginas

He publicado nuevos apuntes de Pautas básicas y sistemas alternativos de comunicación: Hipoacusias.pdf

1 página

He publicado nuevos apuntes de Pautas básicas y sistemas alternativos de comunicación: El-sistema-auditivo.pdf

12 páginas

He publicado nuevos ejercicios de Pautas básicas y sistemas alternativos de comunicación: PELLICULA-TIMIDOS-ANONIMOS.docx

word

He publicado nuevos apuntes de Pautas básicas y sistemas alternativos de comunicación: Examen-3-MP9.docx

word

He publicado nuevos ejercicios de Pautas básicas y sistemas alternativos de comunicación: FITXA-ACT-Entrenament-HHSS-NF3.docx

word

He publicado nuevos ejercicios de Pautas básicas y sistemas alternativos de comunicación: MP1ActivitatLEA.docx

word

He publicado nuevos ejercicios de Pautas básicas y sistemas alternativos de comunicación: Luhara-Ledesma-i-Alba-Gonzalez-Activitats-3-i-4.docx

word

He publicado nuevos apuntes de Pautas básicas y sistemas alternativos de comunicación: Linea-temporal-lenguaje.pdf

1 página

apuntes

-

Sistemas aumentativos y alternativos de la comunicación

He publicado nuevos apuntes de Pautas básicas y sistemas alternativos de comunicación: Sistemas aumentativos y alternativos de la comunicación

Apuntes-tema-1.pdf
Apuntes-tema-2.pdf
Apuntes-tema-3.pdf
Apuntes-tema-4.pdf
Apuntes-tema-5-y-6.pdf

apuntes

-

RESUMENES SAAC

He publicado nuevos apuntes de Pautas básicas y sistemas alternativos de comunicación: RESUMENES SAAC

LENGUAJE-Y-COMUNICACION.pdf
LA-COMUNICACION-EN-PERSONAS-EN-SITUACION-DE-DEPENDENCIA.pdf
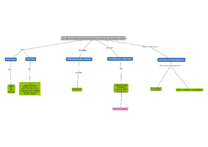
SAAC-SIN-AYUDA.pdf
LOS-SISTEMAS-DE-COMUNICACION-CON-AYUDA.pdf
ESTRATEGIAS-DE-INTERVENCION-Y-SEGUIMIENTO.pdf

apuntes

-

MEDIACION COMUNITARIA

He publicado nuevos apuntes de Pautas básicas y sistemas alternativos de comunicación: MEDIACION COMUNITARIA

APROXIMACION-A-LOS-CONFLICTOS.pdf
CARACTERIZACION-DE-LA-MEDIACION.pdf
EL-PROCESO-DE-MEDIACION.pdf
HABILIDADES-Y-TECNICAS-DE-MEDIACION.pdf
LOS-AMBITOS-DE-LA-MEDIACION.pdf
MODELOS-DE-MEDIACION.pdf

He publicado nuevos apuntes de Pautas básicas y sistemas alternativos de comunicación: EXAMEN-2-HS.pdf

5 páginas

He publicado nuevos apuntes de Pautas básicas y sistemas alternativos de comunicación: Examen-NF5-MP9.pdf

4 páginas

He publicado nuevos apuntes de Pautas básicas y sistemas alternativos de comunicación: Habilitats-socials-1.pdf

4 páginas

apuntes

-

SAAC

Apuntes resumidos del libro de SAAC

SAAC-T1.pdf
SAAC-T2.pdf
SAAC-T3.pdf
SAAC-T4.pdf
SAAC-T5.pdf

He publicado nuevos apuntes de Pautas básicas y sistemas alternativos de comunicación: El-cerebro-y-el-lenguaje.pdf

2 páginas

He publicado nuevos apuntes de Pautas básicas y sistemas alternativos de comunicación: Braille.pdf

6 páginas

He publicado nuevos apuntes de Pautas básicas y sistemas alternativos de comunicación: tema-2.docx

word

He publicado nuevos apuntes de Pautas básicas y sistemas alternativos de comunicación: Tema-0.docx

word

He publicado nuevos apuntes de Pautas básicas y sistemas alternativos de comunicación: tema-1.docx

word

He publicado nuevos apuntes de Pautas básicas y sistemas alternativos de comunicación: TEMA-3.pdf

16 páginas

He publicado nuevos apuntes de Pautas básicas y sistemas alternativos de comunicación: 1.-Familia-funtsezko-elkarbizitza-unitatea.pdf

Miniatura no disponible
pdf

He publicado nuevos apuntes de Pautas básicas y sistemas alternativos de comunicación: SAAC-con-ayuda-bliss-pecs....pdf

5 páginas

He publicado nuevos apuntes de Pautas básicas y sistemas alternativos de comunicación: ISSAAC03MapaConceptual.pdf

1 página

He publicado nuevos apuntes de Pautas básicas y sistemas alternativos de comunicación: ISSAAC02MapaConceptual.pdf

1 página

He publicado nuevos apuntes de Pautas básicas y sistemas alternativos de comunicación: ISSAAC01MapaConceptual.pdf

1 página

He publicado nuevos apuntes de Pautas básicas y sistemas alternativos de comunicación: M5-2.pdf

9 páginas

He publicado nuevos apuntes de Pautas básicas y sistemas alternativos de comunicación: SAAC.pdf

2 páginas

He publicado nuevos apuntes de Pautas básicas y sistemas alternativos de comunicación: EL-LENGUAJE-Y-LA-COMUNICACION-TEMA-1.pdf

10 páginas

He publicado nuevos apuntes de Pautas básicas y sistemas alternativos de comunicación: LA-COMUNICACION-CON-PERSONAS-EN-SITUACION-DE-DEPENDENCIA-TEMA-2.pdf

8 páginas

apuntes

-

SAAC

He publicado nuevos apuntes de Pautas básicas y sistemas alternativos de comunicación: SAAC

Tema-3-SAAC.pdf
Tema-2-SAAC.pdf
Tema-5-SAAC.pdf
Tema-1-SAAC.pdf
Tema-4-SAAC.pdf

Sacado del libro de SAAC editorial paraninfo

3 páginas

Sacado del tema 2 del libro de SAAC editorial síntesis

4 páginas

Apuntes de Juana Marí

4 páginas

Se han sacado del libro de SAAC editorial paraninfo

4 páginas

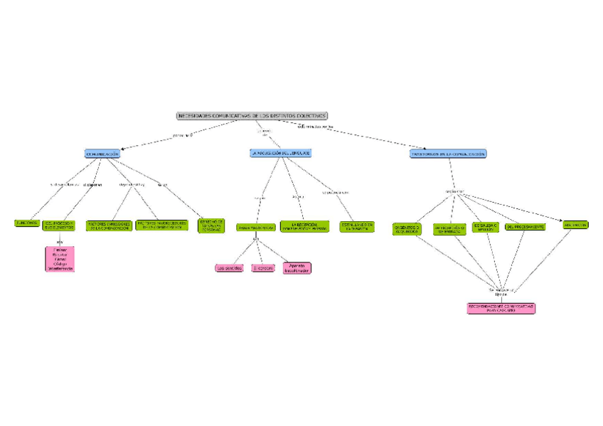
He publicado nuevos apuntes de Pautas básicas y sistemas alternativos de comunicación: TEMA-1-NECESIDADES-COMUNICATIVAS-DE-LOS-DISTINTOS-COLECTIVOS.pdf

31 páginas

Tema 5. Estrategias de intervención y seguimiento

6 páginas

apuntes

-

Tema 3 SAAC. Imprimir

Tema 3. Sistemas de comunicación sin ayuda

Tema-3-SAAC.pdf
Tema-4-SAAC.pdf

apuntes

-

SAAC 2021 2022

He publicado nuevos apuntes de Pautas básicas y sistemas alternativos de comunicación: SAAC 2021 2022

Tema-8-SAAC-a.pdf
T1-SAAC.pdf
Tema-1.pdf
Tema-4.pdf
T4-SAAC.pdf
Tema-7-SAAC-a.pdf
Anónimo

@Anónimo

He publicado nuevos apuntes de Pautas básicas y sistemas alternativos de comunicación: SAAC-UNIDAD-2.pdf

16 páginas
Anónimo

@Anónimo

He publicado nuevos apuntes de Pautas básicas y sistemas alternativos de comunicación: SAAC-SIN-AYUDA-PARTE-2.pdf

16 páginas

He publicado nuevos apuntes de Pautas básicas y sistemas alternativos de comunicación: saac-tema-4-segunda-parte.pdf

3 páginas
Anónimo

@Anónimo

Primera unidad del libro de paraninfo

18 páginas

He publicado nuevos apuntes de Pautas básicas y sistemas alternativos de comunicación: RESUMEN-T.pdf

5 páginas

He publicado nuevos apuntes de Pautas básicas y sistemas alternativos de comunicación: la-transicion-resumen-para-selectividad.pdf

6 páginas
Anónimo

@Anónimo

apuntes

-

GUERRA CIVIL RESUMEN

He publicado nuevos apuntes de Pautas básicas y sistemas alternativos de comunicación: GUERRA CIVIL RESUMEN

GUERRA-CIVIL-RESUMEN.pdf

He publicado nuevos apuntes de Pautas básicas y sistemas alternativos de comunicación: Esquema-SAAC-UD-1.pdf

1 página

He publicado nuevos apuntes de Pautas básicas y sistemas alternativos de comunicación: Tema-1-SISTEMAS.pdf

3 páginas

He publicado nuevos apuntes de Pautas básicas y sistemas alternativos de comunicación: Sistemas-Aumentativos-y-Alternativos-de-la-Comunicacion.pdf

9 páginas

He publicado nuevos apuntes de Pautas básicas y sistemas alternativos de comunicación: El-sistema-Bliss.pdf

15 páginas

He publicado nuevos apuntes de Pautas básicas y sistemas alternativos de comunicación: Ordinadors-tauletes-i-telefons.pdf

13 páginas

He publicado nuevos apuntes de Pautas básicas y sistemas alternativos de comunicación: La-clau-Fitzgerald.pdf

4 páginas

He publicado nuevos apuntes de Pautas básicas y sistemas alternativos de comunicación: Els-sistemes-de-comunicacio-amb-ajuda.pdf

12 páginas

He publicado nuevos apuntes de Pautas básicas y sistemas alternativos de comunicación: suports.pdf

14 páginas

He publicado nuevos apuntes de Pautas básicas y sistemas alternativos de comunicación: colectius-saac.pdf

8 páginas

He publicado nuevos apuntes de Pautas básicas y sistemas alternativos de comunicación: saac.pdf

18 páginas

He publicado nuevos apuntes de Pautas básicas y sistemas alternativos de comunicación: estrategias-colectius.pdf

4 páginas

He publicado nuevos apuntes de Pautas básicas y sistemas alternativos de comunicación: LA-COMUNICACIO.pdf

28 páginas