Pediatría

chevron_left
chevron_right
Todo
Apuntes
chevron_left
chevron_right

He publicado nuevos apuntes de 5º Pediatría: Preguntas-pedia.pdf

74 páginas

He publicado nuevos apuntes de 5º Pediatría: Conceptos-clave-medplus-pediatria-2.pdf

10 páginas

He publicado nuevos apuntes de 5º Pediatría: Conceptos-clave-medplus-pediatria-1.pdf

19 páginas

He publicado nuevos apuntes de 5º Pediatría: TRASTORNOS-AFECTIVOS.pdf

5 páginas

apuntes

-

APUNTES PEDIATRIA UMA

He publicado nuevos apuntes de 5º Pediatría: APUNTES PEDIATRIA UMA

TEMA-16.pdf
TEMA-5.pdf
TEMA-13.pdf
TEMA-7.pdf
TEMA-6.pdf
TEMA-8.pdf

He publicado nuevos apuntes de 5º Pediatría: Resumen-nefrologia.pdf

14 páginas

He publicado nuevos apuntes de 5º Pediatría: Resumen-Neonatologia.pdf

26 páginas

He publicado nuevos apuntes de 5º Pediatría: Bloc-de-notas-sin-titulo-4-2.pdf

24 páginas

He publicado nuevos apuntes de 5º Pediatría: Bloc-de-notas-sin-titulo-4-3.pdf

23 páginas

apuntes

-

Hematología pediátrica

He publicado nuevos apuntes de 5º Pediatría: Hematología pediátrica

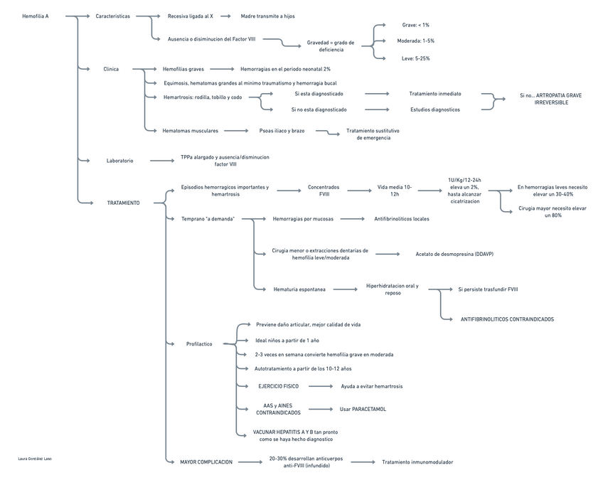
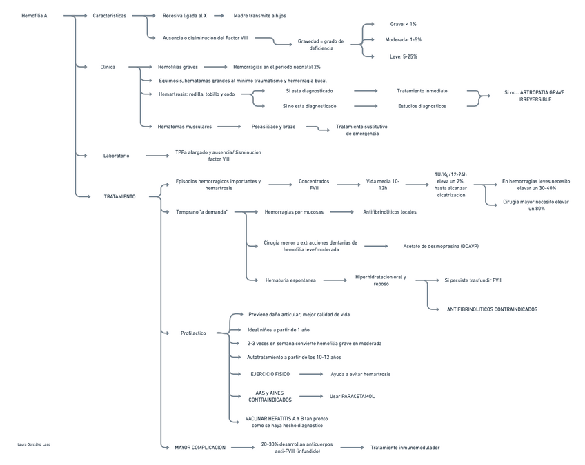
HEMOFILIA-A.pdf
Sindrome-de-wiskott-aldrich.pdf
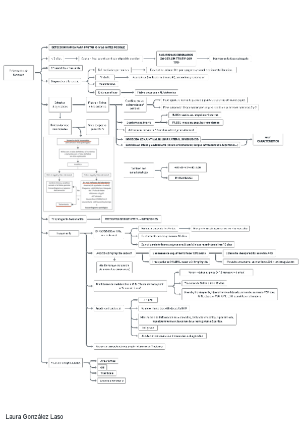
Enfermedad-de-Kawasaki.pdf
Purpura-trombocitopenica-idiopatica-en-ninos.pdf
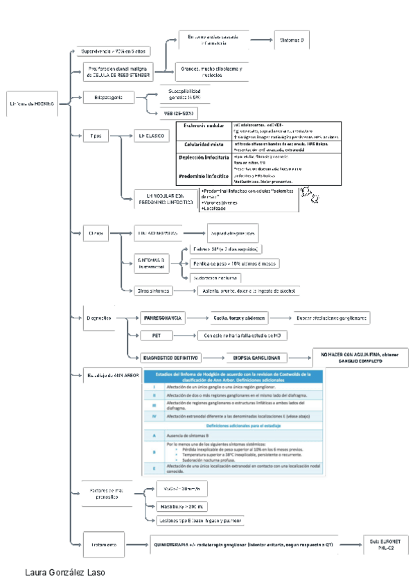
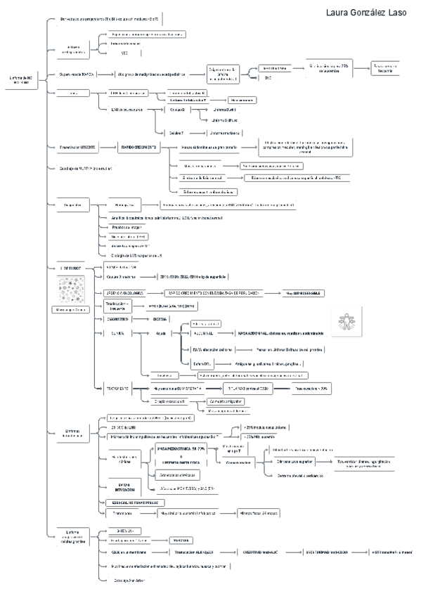
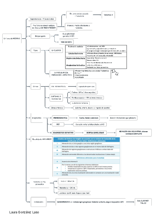
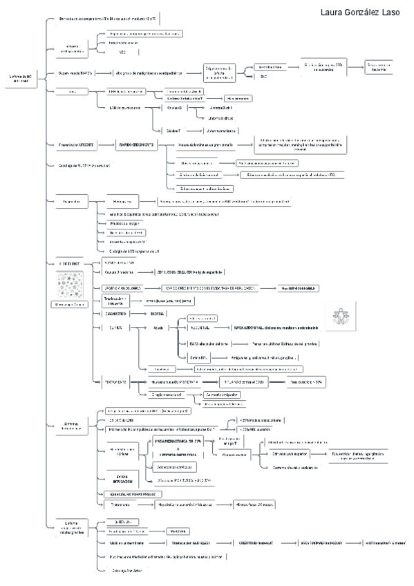
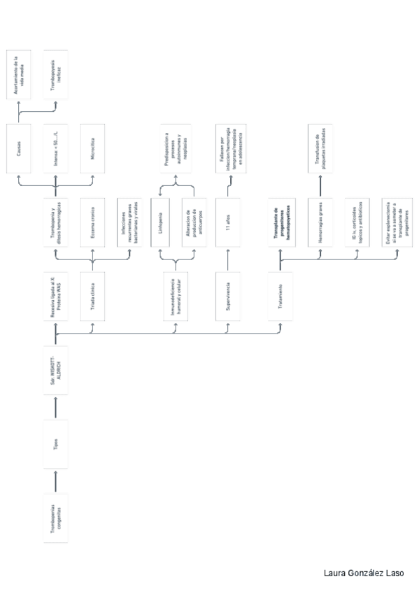
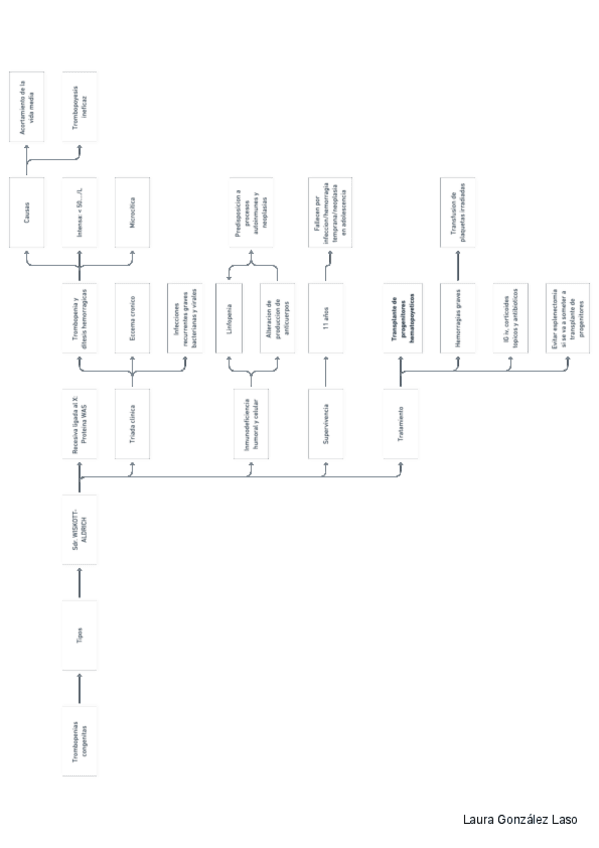
Linfoma-de-Hodking.pdf
Linfomas-de-NO-HODKING.pdf

apuntes

-

Tablas para memorizar hematología

He publicado nuevos apuntes de 5º Pediatría: Tablas para memorizar hematología

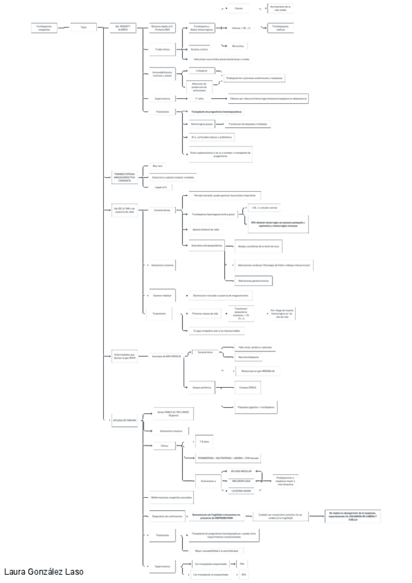
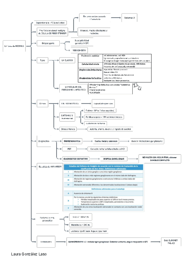
Trombopenias-congenitas.pdf
Linfoma-de-Hodking.pdf
Leucemias-linfoblasticas-agudas.pdf
Sindrome-de-wiskott-aldrich.pdf
Purpura-trombocitopenica-idiopatica-en-ninos.pdf
Linfomas-de-NO-HODKING.pdf

apuntes

-

Apuntes pediatría

He publicado nuevos apuntes de 5º Pediatría: Apuntes pediatría

10.pdf
2.pdf
5.pdf
8.pdf
7.pdf
3.pdf

He publicado nuevos apuntes de 5º Pediatría: FISIOPATOLOGAORODENTALDELNIO.pdf

1 página

He publicado nuevos apuntes de 5º Pediatría: CALENDARIOQXENELNIO.pdf

1 página

He publicado nuevos apuntes de 5º Pediatría: ALIMENTACINENELNIO.pdf

1 página
¡Estás al día!

¡Estás al día!

Has visto todos los archivos