Planificación de construcción

chevron_left
chevron_right
Todo
Apuntes
Prácticas
chevron_left
chevron_right

He publicado nuevos apuntes de Planificación de construcción: PLANES-DE-OBRA.pdf

8 páginas

He publicado nuevos practicas de Planificación de construcción: PRACTICA4-CIMENTACIONESSECUENCIACION.pdf

10 páginas

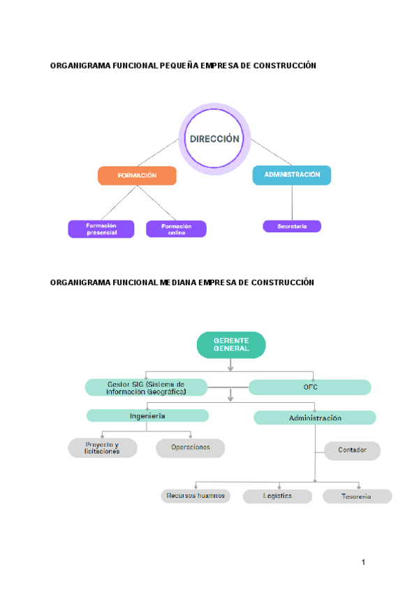
He publicado nuevos practicas de Planificación de construcción: PRACTICA3-ORGANIGRAMAS.pdf

4 páginas

He publicado nuevos practicas de Planificación de construcción: PRACTICA2-AGENTES-LOE.pdf

4 páginas

He publicado nuevos apuntes de Planificación de construcción: planificacion-de-obras.pdf

3 páginas

He publicado nuevos apuntes de Planificación de construcción: JUNTAS-CURADO-HORMIGON.pdf

4 páginas

He publicado nuevos apuntes de Planificación de construcción: DENSIDADES-HORMIGON.pdf

3 páginas

He publicado nuevos apuntes de Planificación de construcción: 6-BARRAS-ACERO-CLASES-DE-EXPOSICIONES.pdf

2 páginas

He publicado nuevos apuntes de Planificación de construcción: 6PLANESOBRAS-DE-HORMIGON.pdf

15 páginas

He publicado nuevos apuntes de Planificación de construcción: 5PLANESMOVIMIENTO-TIERRAS.pdf

10 páginas

He publicado nuevos apuntes de Planificación de construcción: 4PLANESREPLANTEODEMOLICIONES.pdf

8 páginas

He publicado nuevos apuntes de Planificación de construcción: 3PLANESTECNICAS-PROGRAMACION.pdf

15 páginas

He publicado nuevos apuntes de Planificación de construcción: 1PLANESFASESACTIVIDADES-DE-LA-OBRA.pdf

12 páginas
¡Estás al día!

¡Estás al día!

Has visto todos los archivos