chevron_left
chevron_right
Todo
Apuntes
Exámenes
publication
chevron_left
chevron_right

respuestas parciales

Teneis soluciones de los parciales de PV?

He publicado nuevos examenes de 4º Planificación y Valoración de Empresas: examen-parte-2.pdf

3 páginas

He publicado nuevos examenes de 4º Planificación y Valoración de Empresas: examen-valoracion.pdf

5 páginas
Anónimo

@Anónimo

He publicado nuevos examenes de 4º Planificación y Valoración de Empresas: Variables-nominales-y-Reales-alumnos.pdf

6 páginas

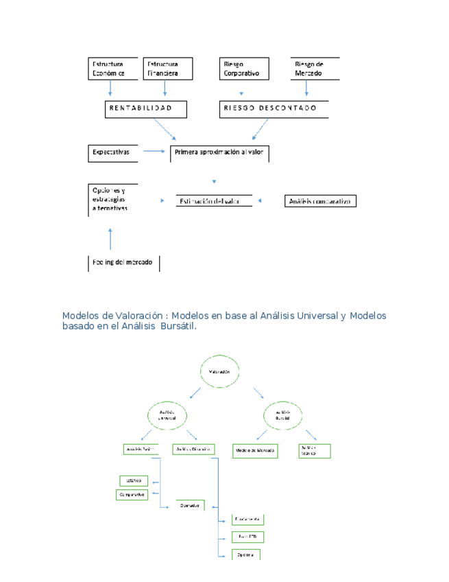
Planificación y valoración UGR

Alguien podría subir el trabajo que estamos haciendo los de ADE? O una guía para hacerlo todo con el excell y eso

Planificación y valoración UGR

Alguien tiene resueltas las tareas individuales? O si me puede ayudar :)

He publicado nuevos apuntes de 4º Planificación y Valoración de Empresas: PVE-Parte-II-Temas-5-7.pdf

17 páginas

He publicado nuevos apuntes de 4º Planificación y Valoración de Empresas: PVE-Tema-7.pdf

6 páginas

He publicado nuevos apuntes de 4º Planificación y Valoración de Empresas: PVE-Tema-5.pdf

3 páginas

He publicado nuevos apuntes de 4º Planificación y Valoración de Empresas: PVE-Tema-6.pdf

8 páginas

apuntes

-

Exámenes

He publicado nuevos apuntes de 4º Planificación y Valoración de Empresas: Exámenes

TEST-PLANIFICACION.pdf
EXAMEN-PLANIFICACION.pdf
Anónimo

@Anónimo

He publicado nuevos apuntes de 4º Planificación y Valoración de Empresas: Parcial 2- Planificación.docx

word

apuntes

-

TEMAS 2,3,4,5,6

He publicado nuevos apuntes de 4º Planificación y Valoración de Empresas: TEMAS 2,3,4,5,6

TEMA 2.docx
TEMA 3.docx
TEMA 4.docx
TEMA 5.docx
TEMA 6.docx

examenes

-

TEST EXAMENES

He publicado nuevos examenes de 4º Planificación y Valoración de Empresas: TEST EXAMENES

Preguntas tipo test (1).docx
PREGUNTAS TIPO TEST 2.docx
con solución-PREGUNTAS TEST VALORACIÓN EMPRESAS 2015-2016 (1).pdf
ttest.docx

He publicado nuevos apuntes de 4º Planificación y Valoración de Empresas: Planificación de empresas resúmenes 4 temas.docx

word

Universidad de Granada Optativa 4º GADE

8 páginas
¡Estás al día!

¡Estás al día!

Has visto todos los archivos