Podología Básica y Biomecánica

chevron_left
chevron_right
Todo
Apuntes
Exámenes
Prácticas
Trabajos
chevron_left
chevron_right

He publicado nuevos apuntes de 1º Podología Básica y Biomecánica: PODOLOGIA-BASICA-COMPLETO.pdf

76 páginas

He publicado nuevos apuntes de 1º Podología Básica y Biomecánica: Callosidades-dolorosas-I.pdf

3 páginas

practicas

-

Práctica Podología

He publicado nuevos practicas de 1º Podología Básica y Biomecánica: Práctica Podología

Practica-3-Inspeccion-miembro-inferior.pdf
Practica-2-Exploracion-basica.pdf
Practica-1-Pedigrafia.pdf
Practica-5-Exploracion-basica.pdf
Practica-6-Exploracion-podologica-articular-y-muscular-del-pie-y-pierna.pdf
FASE-DE-LA-MARCHA.pdf

apuntes

-

apuntes PODO 23/24

He publicado nuevos apuntes de 1º Podología Básica y Biomecánica: apuntes PODO 23/24

TEMA-1.pdf
TEMA-2.pdf
TEMA-3.pdf
TEMA-4.pdf
TEMA-5.pdf
TEMA-6.pdf

apuntes

-

PODOLOGIA BASICA Y BIOMECANICA

He publicado nuevos apuntes de 1º Podología Básica y Biomecánica: PODOLOGIA BASICA Y BIOMECANICA

TEMA-1.pdf
TEMA-2.pdf
TEMA-3.pdf
TEMA-4.pdf
TEMA-5.pdf
TEMA-6.pdf
Anónimo

@Anónimo

He publicado nuevos examenes de 1º Podología Básica y Biomecánica: Examen-biofmec.pdf

11 páginas
Anónimo

@Anónimo

He publicado nuevos examenes de 1º Podología Básica y Biomecánica: Examen-BIOMECANICA.pdf

13 páginas

apuntes

-

PODOLOGIA BÁSICA Y BIOMECÁNICA. APUNTES COMPLETOS. PRG

He publicado nuevos apuntes de 1º Podología Básica y Biomecánica: PODOLOGIA BÁSICA Y BIOMECÁNICA. APUNTES COMPLETOS. PRG

TEMA-1-NOMENCLATURA-BASICA-Y-PODOLOGIA.PDF
TEMA-2-FILOGENA-Y-EMBRIOLOGIA.PDF
TEMA-3-DESARROLLO-FISIOLOGICO-DEL-MIEMBO-INFERIORR-Y-LEYES-FISICAS-DEL-CRECIMIENTO.PDF
TEMA-4-HISTORIA-CLINICA-Y-ENTREVISTA.PDF
TEMA-5-PARAMETROS-EXPLORATORIOS-Y-GOIOMETRIA.PDF
TEMA-6-TECNICAS-COMPLEMENTARIAS-DEL-DIAGNOSTICO-PODOLOGICO.PDF
Anónimo

@Anónimo

He publicado nuevos apuntes de 1º Podología Básica y Biomecánica: EXAMEN-PODO-BASICA-130-preguntas.pdf

19 páginas
Anónimo

@Anónimo

He publicado nuevos apuntes de 1º Podología Básica y Biomecánica: TEMARIO-COMPLETO-PODOLOGIA-Y-BIOMECANICA-UNIDO.pdf

39 páginas

apuntes

-

TEMAS PODOLOGÍA BÁSICA (PABLO)

He publicado nuevos apuntes de 1º Podología Básica y Biomecánica: TEMAS PODOLOGÍA BÁSICA (PABLO)

TEMA-2.pdf
PARAMETROS-CLINICOS-EXPLORATORIOS.pdf
TEMA-4.pdf
TEMA-6.pdf
TEMA-7.pdf
TEMA-1.pdf

He publicado nuevos apuntes de 1º Podología Básica y Biomecánica: WIKI-PODOLOGIA-BASICA.pdf

9 páginas

He publicado nuevos apuntes de 1º Podología Básica y Biomecánica: TEMA-II.pdf

6 páginas

He publicado nuevos apuntes de 1º Podología Básica y Biomecánica: TEMA-5-podo.pdf

11 páginas

He publicado nuevos apuntes de 1º Podología Básica y Biomecánica: TEMA-4-PODO-BASICA.pdf

7 páginas

He publicado nuevos apuntes de 1º Podología Básica y Biomecánica: TEMA-2-PODOLOGIA-BASICA.pdf

6 páginas

He publicado nuevos apuntes de 1º Podología Básica y Biomecánica: CICLO-DE-LA-MARCHA.pdf

5 páginas

He publicado nuevos apuntes de 1º Podología Básica y Biomecánica: Podologia-basica-.pdf

136 páginas

He publicado nuevos apuntes de 1º Podología Básica y Biomecánica: seminario-2-podo.pdf

9 páginas

He publicado nuevos apuntes de 1º Podología Básica y Biomecánica: Esquemas-Podologia-Basicas-.pdf

9 páginas

He publicado nuevos apuntes de 1º Podología Básica y Biomecánica: En-blanco-10.pdf

9 páginas
Anónimo

@Anónimo

apuntes

-

Seminarios podo básica

He publicado nuevos apuntes de 1º Podología Básica y Biomecánica: Seminarios podo básica

Seminario-2.docx
Seminario-1.docx
Seminario-3.docx

He publicado nuevos apuntes de 1º Podología Básica y Biomecánica: wiki-1.docx

word

apuntes

-

APUNTES TEMARIO RUBI

He publicado nuevos apuntes de 1º Podología Básica y Biomecánica: APUNTES TEMARIO RUBI

TEMA-PODOLOGIA-BASICA-Y-BIOMECANICA-55-64.pdf
TEMA-PODOLOGIA-BASICA-Y-BIOMECANICA-1-6.pdf
TEMA-PODOLOGIA-BASICA-Y-BIOMECANICA-72-81.pdf
TEMA-PODOLOGIA-BASICA-Y-BIOMECANICA-26-34.pdf
TEMA-PODOLOGIA-BASICA-Y-BIOMECANICA-14-25.pdf
TEMA-PODOLOGIA-BASICA-Y-BIOMECANICA-35-41.pdf

apuntes

-

APUNTES RUBI WIKI 2019-20

He publicado nuevos apuntes de 1º Podología Básica y Biomecánica: APUNTES RUBI WIKI 2019-20

WIKI-2019-20-10.pdf
WIKI-2019-20-6.pdf
WIKI-2019-20-5.pdf
WIKI-2019-20-3.pdf
WIKI-2019-20-4.pdf
WIKI-2019-20-2.pdf

He publicado nuevos apuntes de 1º Podología Básica y Biomecánica: wuolah-free-VOCABULARIO-WIKI-PODO-BASICA-3.pdf

19 páginas

He publicado nuevos apuntes de 1º Podología Básica y Biomecánica: WIKI.pdf

16 páginas

He publicado nuevos apuntes de 1º Podología Básica y Biomecánica: apuntes-buenos.pdf

93 páginas

He publicado nuevos apuntes de 1º Podología Básica y Biomecánica: Podologia-basica-examen.pdf

12 páginas

apuntes

-

Esquemas biomecánica del pie en marcha

He publicado nuevos apuntes de 1º Podología Básica y Biomecánica: Esquemas biomecánica del pie en marcha

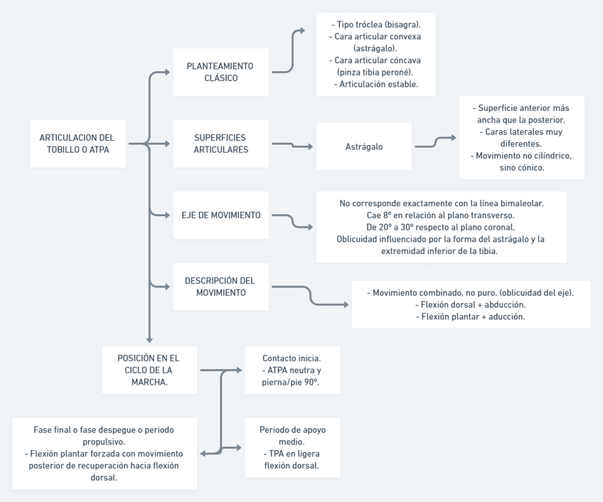
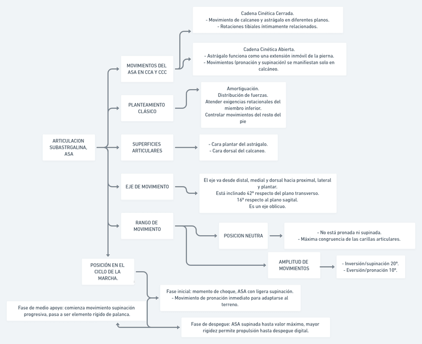
bases-biomecanicas-del-pie-en-la-marcha-3.png
bases-biomecanicas-del-pie-en-la-marcha-4.png
bases-biomecanicas-del-pie-en-la-marcha-2.png
bases-biomecanicas-del-pie-en-la-marcha.png
bases-biomecanicas-del-pie-en-la-marcha-1.png
bases-biomecanicas-del-pie-en-la-marcha-5.png

He publicado nuevos apuntes de 1º Podología Básica y Biomecánica: APUNTES-PODO-BASICA-Y-BIOMECANICA.docx

word

He publicado nuevos apuntes de 1º Podología Básica y Biomecánica: apuntes-podologia-basica-1.pdf

92 páginas

apuntes

-

Podobásica con Cervera

He publicado nuevos apuntes de 1º Podología Básica y Biomecánica: Podobásica con Cervera

Unidad Temática II apuntes.docx
Unidad temática V.docx
Unidad Temática III apuntes.docx
Unidad Temática IV.docx
Unidad I podobásica.docx

practicas

-

Seminarios

He publicado nuevos practicas de 1º Podología Básica y Biomecánica: Seminarios

Pie 1 c.jpeg
Pie 2 g.jpg
Pie 3 m.jpeg

He publicado nuevos examenes de 1º Podología Básica y Biomecánica: Preguntas examen.pdf

5 páginas

He publicado nuevos trabajos de 1º Podología Básica y Biomecánica: TÉRMINOS PODOLÓGICOS.pdf

1 página
¡Estás al día!

¡Estás al día!

Has visto todos los archivos