Práctica Final: Gíneco-Obstetricia

chevron_left
chevron_right
Todo
Apuntes
chevron_left
chevron_right

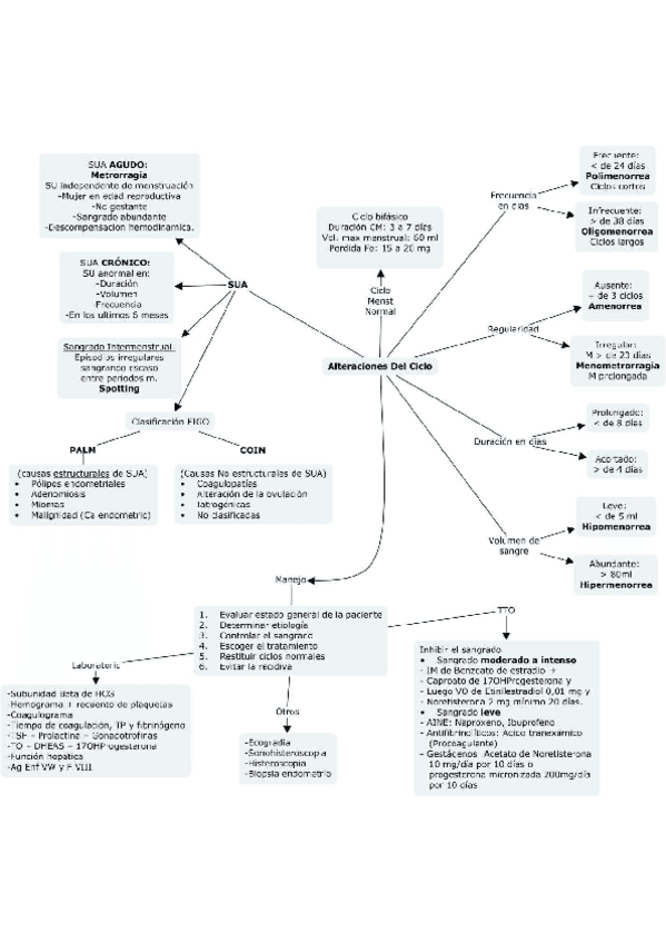
He publicado nuevos apuntes de 4º Práctica Final: Gíneco-Obstetricia: GyO-Alteracion-ciclo-y-SUA.pdf

1 página
Anónimo

@Anónimo

apuntes

-

ginecología-obstetricia FCM UNR

He publicado nuevos apuntes de 4º Práctica Final: Gíneco-Obstetricia: ginecología-obstetricia FCM UNR

hipertension-gestacional.pdf
rotura-prematura-de-membranas.pdf
Amenaza-de-parto-prematuro.pdf
Cesarea.pdf
colestasis.pdf
complicaciones-del-puerperio.pdf

apuntes

-

GO

He publicado nuevos apuntes de 4º Práctica Final: Gíneco-Obstetricia: GO

Itu-embarazo.pdf
Rpm.pdf
¡Estás al día!

¡Estás al día!

Has visto todos los archivos